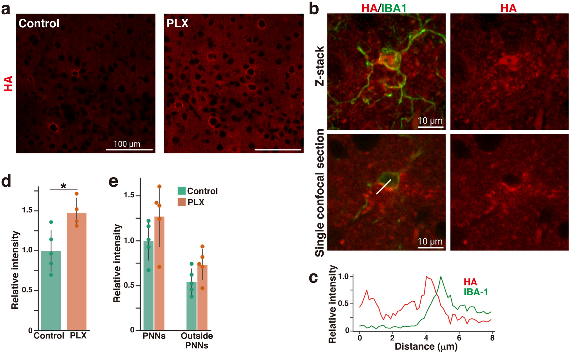
Fig. 3

Increased staining of HA in PNNs and diffuse ECM following microglial depletion. (a) HA staining of the control and PLX cerebral cortices. HA accumulated in PNNs or was diffusely distributed outside PNNs. (b) Spatial relationship between HA stained with bHABP (red) and microglia stained with IBA1 antibody (green). Top: maximum intensity projection of a 20 µm Z-stack. Bottom: single confocal section showing contact between HA and microglia. (c) Fluorescence intensity profiles of HA (red) and microglia (green) along the white line in panel (b). (d) Relative fluorescence intensity of HA staining in a 300 × 300 μm area in the control and PLX groups. n = 5 mice for the control; n = 4 mice for the PLX group. Control: 1.000 ± 0.259, PLX: 1.480 ± 0.180. (e) Relative fluorescence intensity of HA staining in PNNs (left) and outside PNNs (right). n = 5 mice for the control; n = 4 mice for the PLX group. PNNs: Control 1.000 ± 0.216, PLX 1.274 ± 0.341; Outside PNNs: Control 0.545 ± 0.143, PLX 0.736 ± 0.171. The error bars represent the SD. Statistical analysis was performed by an independent t-test; * indicates p < 0.05.