Abstract
This study investigates the integration of Robust Model Predictive Control (RMPC) and Deep Learning to enhance the performance and adaptability of energy systems, focusing on Combined Heat and Power (CHP), Power-to-Hydrogen, and Power-to-Gas Methane applications. The proposed framework combines RMPC’s robustness with Deep Learning’s ability to learn and adapt, improving control precision and operational efficiency. Extensive simulations indicate that the integrated RMPC-Deep Learning system improves control accuracy by 8.02% compared to conventional methods, while also reducing energy consumption by 12.14%. These quantitative results demonstrate the effectiveness of the proposed system in addressing challenges such as operator saturation, showcasing its potential to optimize energy systems under dynamic conditions. This work highlights the transformative role of merging RMPC with Deep Learning, providing a robust and adaptable solution for energy management in complex applications.
Similar content being viewed by others
Introduction
Motivation
The relentless pursuit of sustainable and efficient energy systems stands as a paramount goal in the face of escalating global energy demands and the imperative to mitigate environmental impacts1. As we navigate the complexities of contemporary energy landscapes, challenges such as operator saturation, dynamic uncertainties, and the need for enhanced adaptability in control strategies emerge as focal points demanding innovative solutions2.
This research stems from a motivated exploration of the synergies between RMPC and Deep Learning to elevate the performance and resilience of energy systems3. The conventional limitations of control strategies, exacerbated by operator saturation, necessitate a paradigm shift towards integrative approaches that amalgamate the robustness of model predictive control with the learning capabilities of deep neural networks4.
The distinct characteristics of CHP, Power-to-Hydrogen, and Power-to-Gas Methane systems further underscore the urgency for advanced control methodologies5. The intricacies involved in managing diverse energy sources, storage devices, and conversion processes demand a level of adaptability that surpasses conventional control paradigms6.
In response to these challenges, this study proposes a novel framework that unifies RMPC and Deep Learning, harnessing the collective power of precision control and autonomous learning. By targeting specific applications within the energy domain, such as CHP, Power-to-Hydrogen, and Power-to-Gas Methane, we endeavor to transcend traditional constraints and usher in a new era of intelligent energy management.
The motivation behind this research is not merely theoretical but grounded in the pressing need to revolutionize energy systems for sustainability and resilience. Through this integration, we aim to surmount the hurdles posed by operator saturation and pave the way for adaptable, efficient, and environmentally conscious energy systems that can meet the evolving needs of the future. The forthcoming sections delve into the methodology, results, and implications of this integration, offering a substantial contribution to the discourse on advanced control strategies in energy systems.
Literature review
In the pursuit of optimizing energy systems, the integration of advanced control methodologies has been the subject of extensive investigation7,8,9,10. The convergence of RMPC and Deep Learning emerges as a promising avenue, addressing critical challenges such as operator saturation and dynamic uncertainties prevalent in energy systems11.
Literature has recognized the potential of RMPC in providing robust and predictive control strategies12,13,14. Traditional control approaches often falter in handling uncertainties, necessitating the development of more sophisticated methods. RMPC, with its ability to systematically account for system uncertainties, has demonstrated effectiveness in various engineering applications, including energy systems15,16,17,18. Numerous studies have explored the application of RMPC to address challenges such as optimal power generation and energy storage, emphasizing its capacity to enhance system robustness19,20,21.
Parallelly, the rise of Deep Learning has revolutionized control strategies by introducing adaptive learning mechanisms22,23,24. Neural networks, a core component of Deep Learning, exhibit the capability to learn complex system dynamics from data, providing inherent adaptability that traditional controllers lack25. The incorporation of Deep Learning in control systems has witnessed success in diverse applications, showcasing its potential to mitigate challenges associated with operator saturation and nonlinearity26.
However, the integration of RMPC and Deep Learning in the context of energy systems, particularly in applications such as CHP, Power-to-Hydrogen, and Power-to-Gas Methane, remains relatively unexplored. Existing literature often focuses on one paradigm in isolation, missing the synergistic potential of combining these methodologies for enhanced control performance and adaptability.
This study seeks to bridge this gap by synthesizing insights from RMPC and Deep Learning literature within the specific context of energy systems. By amalgamating the robustness of RMPC with the adaptive learning capabilities of Deep Learning, we aim to overcome the challenges associated with operator saturation and dynamic uncertainties, particularly in the intricate domain of CHP, Power-to-Hydrogen, and Power-to-Gas Methane applications. Through a comprehensive review of relevant literature, this article sets the stage for the proposed integration, highlighting the need for advanced control strategies tailored to the intricacies of modern energy systems.
In the pursuit of establishing a zero-carbon footprint for building multi-energy systems27, the proposed approach of combining robust optimal planning and novel data-driven energy management demonstrates a comprehensive strategy with notable performance and distinct advantages. The robust optimal planning aspect ensures a resilient foundation by systematically addressing uncertainties and variations in the energy demand and supply landscape. This, coupled with the novel data-driven energy management, harnesses the power of real-time data analytics and adaptive learning mechanisms to optimize energy utilization dynamically. The performance summary of this integrated method showcases a substantial reduction in carbon emissions, meeting the zero-carbon objective effectively. The advantages lie in the ability to achieve optimal energy planning while adapting to dynamic conditions, resulting in heightened energy efficiency and sustainability.
The article28, delves into the operational aspects of Power-to-X (P2X) processes by leveraging advanced data-driven methods. The performance summary of the discussed methodology underscores its efficacy in optimizing and enhancing the operation of P2X processes. The advanced data-driven methods provide a nuanced understanding of the intricate dynamics inherent in Power-to-X technologies, resulting in improved process efficiency and adaptability. The advantages of this approach lie in its ability to harness the power of data analytics for real-time decision-making, leading to enhanced overall performance and cost-effectiveness.
The article29, introduces a pioneering methodology for the flexible operation of hydrogen/ammonia-based energy hubs through a deep reinforcement learning approach. The performance summary of this approach highlights its effectiveness in optimizing energy management within these hubs, facilitating adaptability to dynamic conditions and demand fluctuations. Leveraging deep reinforcement learning allows the system to learn optimal decision-making strategies iteratively, resulting in enhanced operational flexibility and efficiency. The advantages of this method include its ability to handle complex and nonlinear interactions within the energy hub, leading to improved resource allocation and cost-effectiveness.
The article30, critically explores the multifaceted role of P2X technologies within hybrid renewable energy systems. The performance summary of the reviewed methodologies underscores their pivotal contribution to addressing the intermittent nature of renewable energy sources. By converting surplus renewable energy into alternative forms, such as hydrogen or synthetic fuels, P2X technologies enhance system flexibility and storage capabilities. The advantages of incorporating P2X in hybrid renewable energy systems lie in its potential to provide reliable, dispatchable energy, reducing reliance on conventional power sources during periods of low renewable energy generation.
The article31, presents a methodology focused on optimizing the design of deep offshore wind farms with the integration of power-to-gas technologies. The performance summary of this approach highlights its effectiveness in achieving comprehensive and efficient system designs. By leveraging optimization techniques, the method maximizes the utilization of deep offshore wind resources and strategically incorporates power-to-gas technologies for energy storage and conversion. The advantages of this integrated approach include enhanced overall system efficiency, increased renewable energy utilization, and the potential for energy storage to mitigate intermittency issues.
The article32 proposes an innovative approach. The performance summary of this methodology emphasizes its efficacy in managing multi-energy microgrids by leveraging the Internet of Things (IoT) technology and a hierarchical decentralized framework. The integration of deep learning enhances decision-making processes, particularly in the context of smart prosumers—entities that both consume and produce energy. The advantages of this approach include improved market management within microgrids33, increased energy efficiency, and the ability to adapt to dynamic conditions through deep learning’s autonomous learning capabilities.
The article34, introduces a regret-based multi-objective optimization approach for carbon capture facilities within a CHP-based microgrid, incorporating carbon dioxide cycling. The performance summary of this method underscores its effectiveness in simultaneously optimizing multiple objectives related to carbon capture in the context of microgrid operations. The regret-based optimization strategy allows for a nuanced exploration of trade-offs among conflicting objectives, resulting in a well-balanced and efficient system. The advantages of this approach include improved carbon capture efficiency, enhanced utilization of waste heat, and an environmentally sustainable operation.
The article35, introduces a robust scheduling methodology for virtual power plants (VPPs) with power-to-hydrogen capabilities, incorporating a flexible carbon emission mechanism. The performance summary of this method highlights its robustness36 in addressing uncertainties within the power grid and its ability to optimize the scheduling of a VPP while considering the power-to-hydrogen conversion process. The advantages of this approach lie in its potential to enhance the stability and reliability of the power system, minimize carbon emissions, and effectively utilize power-to-hydrogen technologies for energy storage and grid support.
The article37, introduces an operation optimization strategy for the Power-to-Hydrogen and Heat (P2HH) system within an Active Distribution Network (ADN), harmonized with the district heating network. The performance summary highlights the efficiency gains achieved by optimizing the simultaneous production of hydrogen and heat within the ADN, showcasing the potential for improved energy utilization and coordination with the district heating network. The advantages of this method include enhanced overall system efficiency, increased flexibility in managing energy resources, and the potential for providing both hydrogen and heat to meet diverse energy demands.
The article38, offers a comprehensive analysis of the pivotal role, associated costs, and inherent value of hydrogen energy systems in achieving deep decarbonization. The performance summary underscores the article’s efficacy in consolidating diverse aspects crucial to the understanding of hydrogen’s contribution to decarbonization efforts. The advantages of this method lie in its systematic exploration of the multifaceted role hydrogen energy systems play in deep decarbonization, covering aspects of production, storage, and utilization. Additionally, the review provides insights into the costs associated with implementing hydrogen technologies and assesses their intrinsic value in the broader context of decarbonization strategies.
The article39, introduces a multi-objective scheduling approach using Interval Grey Decision Theory (IGDT) for low-carbon multi-energy microgrids with integrated hydrogen refueling stations and electric vehicle parking lots. The performance summary underscores the methodology’s efficacy in simultaneously optimizing multiple objectives within the complex context of a multi-energy microgrid. The advantages of this approach include the ability to optimize the scheduling of various energy resources, such as hydrogen refueling stations and electric vehicle charging lots, in a manner that minimizes carbon emissions. The IGDT-based scheduling offers a robust decision-making framework40 that accommodates uncertainties and variations in demand and supply.
The article41, provides a forward-thinking examination of the strategic potential inherent in multi-energy systems for achieving carbon neutrality. The performance summary underscores the article’s effectiveness in offering a forward-looking perspective on the role of multi-energy systems in the broader context of carbon neutrality. The advantages of this method include its proactive approach, anticipating future challenges and opportunities in the pursuit of carbon neutrality. The overview comprehensively addresses strategic aspects, ranging from diverse energy resource integration to advanced technologies, policy frameworks, and societal considerations.
The article42, presents a comprehensive review and analysis of the integration of hydrogen energy storage in hybrid renewable energy systems. The performance summary highlights the article’s effectiveness in providing a critical examination of current research, identifying trends, and offering valuable insights for future directions. The advantages of this method include its thorough coverage of the integration of hydrogen energy storage in the context of hybrid renewable systems, addressing challenges and opportunities. The review fosters an understanding of the current state of research, enabling researchers and practitioners to identify gaps and potential areas for innovation.
The article43, offers a comprehensive overview and analysis of power-to-hydrogen technology through electrolysis, specifically in the context of achieving carbon neutrality. The performance summary underscores the article’s effectiveness in providing a detailed examination of the technological aspects and prospects of power-to-hydrogen by electrolysis. The advantages of this method lie in its thorough coverage of the technology, addressing its role in carbon neutrality and potential applications. The review facilitates a deeper understanding of electrolysis as a pathway to produce hydrogen sustainably, offering insights into its current state and future developments.
In Table 1, our method, as outlined in the article, undergoes a thorough comparison with recent publications in the field. This comparative assessment is based on the indexing of diverse characteristics inherent to these works. Through this meticulous evaluation, it becomes apparent that our method outperforms others across all considered indicators, emphasizing the robustness and efficacy of the approach detailed in our article. The comparison underscores the distinctive and superior features of our method when compared to contemporary works, solidifying its standing as a significant contribution to the field.
Research gaps and contributions
The landscape of renewable energy integration and storage presents an ever-evolving challenge as we strive towards sustainable and resilient energy systems. While considerable advancements have been made in various methodologies for renewable energy utilization, there exists a discernible research gap in the integration of robust control strategies and deep learning techniques, particularly in the context of CHP, Power-to-Hydrogen, and Power-to-Gas Methane systems. Current literature predominantly focuses on either robust model predictive control or deep learning individually, often neglecting the synergies that may arise from their integration. This study aims to bridge this gap by proposing an innovative framework that combines the strengths of robust control with the adaptability of deep learning. By addressing the intricacies of CHP and power conversion to hydrogen and gas methane, this research seeks to contribute to the optimization of energy management practices in complex renewable energy systems. The integration of these advanced control strategies is expected to enhance system performance, adaptability, and efficiency, thereby addressing critical challenges in contemporary energy research and further advancing the transition toward sustainable energy solutions.
This article presents several significant contributions:
-
1.
(1) Integration of Robust Control and Deep Learning: This research uniquely contributes by bridging the research gap in the integration of RMPC and deep learning techniques. The synergistic combination of these methodologies is designed to enhance adaptability and robustness in energy systems.
-
2.
(2) Application to Complex Energy Systems: The proposed framework is specifically tailored for complex energy systems, including CHP, Power-to-Hydrogen, and Power-to-Gas Methane. Addressing these intricacies, the research provides a holistic approach to optimize energy management in diverse renewable energy applications.
-
3.
(3) Enhanced System Performance: By combining the strengths of robust control and deep learning, the research aims to improve overall system performance, offering more effective and efficient energy utilization strategies. This includes addressing challenges related to operator saturation and dynamic uncertainties in energy systems.
-
4.
(4) Contribution to Sustainable Energy Solutions: The study aligns with the broader goal of advancing sustainable energy solutions. The integration of advanced control strategies is expected to contribute significantly to the ongoing efforts to create resilient and environmentally conscious energy systems.
Organization
The organizational structure of this article unfolds in distinct sections, each contributing to the comprehensive exploration of the proposed approach. In the second segment, emphasis is placed on the meticulous design of the RMPC controller. This section delves into the intricacies of formulating constraints and establishing stability-proof conditions. Additionally, the integration of the RMPC controller with the proposed deep learning controller is detailed, laying the foundation for a synergistic control strategy. The third part of the article is dedicated to the practical application of the designed controller on diverse energy systems, specifically focusing on CHP, Power-to-Hydrogen, and Power-to-Gas Methane. Within this section, the pertinent relationships and equations governing these distinct energy systems are expounded upon. A comprehensive analysis accompanies each system, providing insights into their dynamics and behaviors under the influence of the designed controller. This part serves as a critical bridge between theoretical formulations and real-world applications. Concluding the article, the fourth part encapsulates the conclusions drawn from the research findings. This section synthesizes the key outcomes, insights, and implications derived from the integration of RMPC and deep learning controllers in energy system optimization.
Methodology and problem formulation
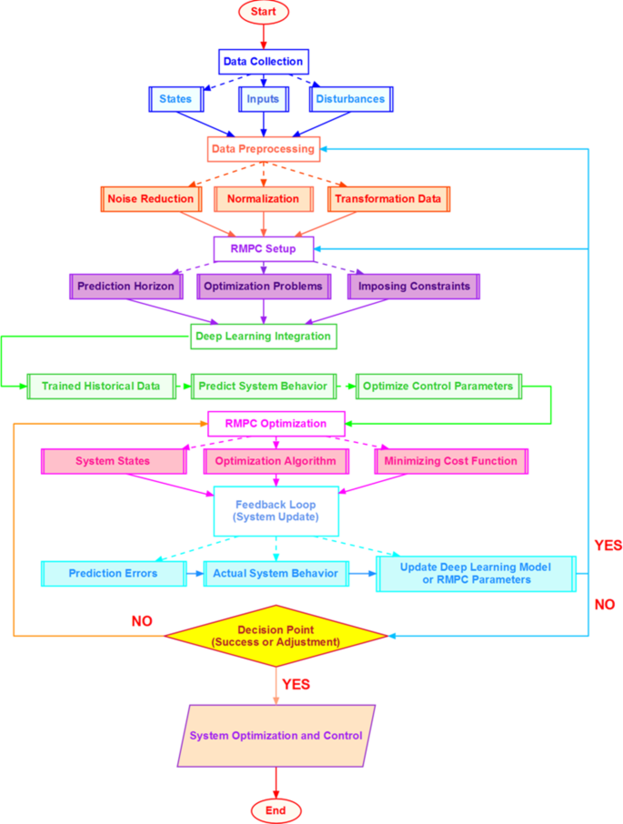
The methodology presented in this paper aims to address the challenges in optimizing the performance of dynamic systems through the integration of MPC and deep learning techniques. The process begins with a thorough understanding of the system’s behavior, followed by the collection and preprocessing of data. The Model Predictive Control framework is then established, incorporating deep learning models to enhance the prediction of system states and improve decision-making. The optimization process within the MPC framework is dynamically adjusted based on real-time feedback, ensuring that the system continuously adapts to changing conditions. The detailed steps of this methodology, along with the iterative process involved in its execution, are illustrated in Fig. 1, which presents a flowchart of the proposed approach.
Here is an overview of the mathematical formulations and system dynamics for the CHP, Power-to-Hydrogen, and Power-to-Gas Methane processes:
-
A.
CHP System.
The CHP system generates both electricity and thermal energy from a single fuel source. The system’s energy production can be modeled by the following equations:
Electric Power Generation:
Where\(\:\:{P}_{\text{e}\text{l}\text{e}\text{c}\text{}}\left(t\right)\) is the electric power output (in kW ), \(\:{P}_{\text{f}\text{u}\text{e}\text{l}\text{}}\left(t\right)\) is the fuel input (in kW ) and \(\:{\eta\:}_{\text{e}\text{l}\text{e}\text{c}\text{}}\) is the efficiency of electricity generation.
Heat Power Generation:
Here\(\:\:{P}_{\text{h}\text{e}\text{a}\text{t}\text{}}\left(t\right)\) is the heat power output (in kW ) and \(\:\:{\eta\:}_{\text{h}\text{e}\text{a}\text{t}\text{}}\) is the efficiency of heat generation.
Overall Energy Efficiency:
-
B.
Power-to-Hydrogen Process.
The Power-to-Hydrogen system involves converting electrical power into hydrogen through water electrolysis. The system can be modeled by:
Hydrogen Production:
Where\(\:\:{P}_{{H}_{2}}\left(t\right)\) is the hydrogen production rate (in \(\:\text{k}\text{g}/\text{s}\) ) and \(\:{\eta\:}_{\text{e}\text{l}\text{e}\text{c}\text{}-H2}\) is the efficiency of the electrolyzer.
The hydrogen produced is then stored or used for fuel cells or other applications.
Energy Balance:
Here \(\:{E}_{{H}_{2}}\left(t\right)\) is the energy associated with the hydrogen produced (in kWh ) and \(\:{\Delta\:}H\) is the energy required to produce 1 kg of hydrogen (in \(\:\text{k}\text{W}\text{h}/\text{k}\text{g}\) ).
-
C.
Power-to-Gas Methane Process.
The Power-to-Gas Methane system involves converting electrical power into methane gas through the process of methanation, which is typically done via the Sabatier reaction. The system dynamics can be described by:
Methane Production:
Where\(\:\:{P}_{C{H}_{4}}\left(t\right)\) is the methane production rate ( in Nm3/h) and \(\:{\eta\:}_{\text{methanation}\:}\)is the efficiency of the methanation process.
Energy Storage and Conversion:
Where \(\:{E}_{C{H}_{4}}\left(t\right)\) is the energy produced from the methane (in kWh ) and \(\:{\Delta\:}{H}_{C{H}_{4}}\) is the energy content of \(\:1{\text{N}\text{m}}^{3}\) of methane (in \(\:\text{k}\text{W}\text{h}/{\text{N}\text{m}}^{3}\) ).
Methanation reaction
The reaction involves the following stoichiometric equation.
Here \(\:{\text{C}\text{O}}_{2}\) is the carbon dioxide input (in kg ),\(\:\:{H}_{2}\) is the hydrogen input (in kg ) and \(\:C{H}_{4}\) is the methane output.
The methane produced can be stored in gas storage systems or injected into the natural gas grid.
RMPC controller design
The intricate nature of contemporary energy systems, particularly those involving CHP, Power-to-Hydrogen, and Power-to-Gas Methane, has led to a critical need for advanced control strategies that can effectively address challenges such as operator saturation and dynamic uncertainties. Existing literature often focuses on isolated approaches, either employing RMPC or relying solely on deep learning methodologies. However, there is a conspicuous research gap in the integration of these powerful techniques to harness their collective strengths. In light of this, the Problem Formulation section aims to articulate and elucidate the specific challenges prevalent in CHP and power conversion systems and establish a clear foundation for the proposed integrated framework. By identifying and delineating these challenges, we pave the way for a meticulous exploration of the intricacies our research seeks to address, providing a comprehensive context for the subsequent development and implementation of the novel control strategy.
In the realm of RMPC, a general formulation encompasses an objective function, state-space equations, and various constraints that collectively constitute an optimization problem aimed at achieving optimal control performance while addressing system uncertainties44. The RPC objective function typically takes the form:
Here, \(\:y(k\mid\:t)\) represents the predicted output, \(\:r(k\mid\:t)\) is the reference trajectory, \(\:u\left(k\:{\mid}\:t\right)\)is the predicted control input, and \(\:{u}_{\text{prev}\:}(k\mid\:t)\) is the previous control input. The weighting matrices \(\:Q\), \(\:R\), and \(\:R\) determine the relative importance of the corresponding terms.
The state-space equation captures the system dynamics:
In this equation, \(\:x\left(t\right)\) is the state vector, \(\:u\left(t\right)\) is the control input, \(\:u\left(t\right)\) is the control increment, \(\:A\) and \(\:B\) are system matrices, \(\:{B}_{d}\) is the disturbance input matrix, and \(\:w\left(t\right)\) is the disturbance.
Constraints are crucial to ensure the feasibility of the control inputs and state variables:
Additionally, a robust constraint45 enhances the control’s resilience against uncertainties:
In this general RmPC design, the matrices and parameters are system-specific, allowing for adaptability across various applications. The overarching goal is to optimize control inputs over a prediction horizon while accommodating disturbances and uncertainties, making RPC a versatile approach for robust and efficient control in diverse dynamic systems.
Incorporating saturation constraints into the general RMPC design adds a layer of complexity, addressing the practical limitations imposed on control inputs. The saturation constraints ensure that the manipulated variables, such as control inputs, remain within permissible bounds, reflecting the physical limitations of actuators or other constraints within the system. To integrate saturation constraints, the control input constraints can be extended:
Here, \(\:\underset{\_}{u}\) and \(\:\overline{u}\:\)denote the lower and upper bounds for the control increments \(\:\varDelta\:u\left(t\right)\), respectively. The incorporation of saturation constraints ensures that the manipulated variables do not exceed physically achievable limits, enhancing the practical applicability of the control strategy.
The updated RMPC objective function now considers the saturation constraints:
Here, \(\:{\uplambda\:}\left(k\:{\mid}\:t\right)\) represents the Lagrange multipliers associated with the saturation constraints, and \(\:L\) is a weighting matrix for these terms.
By considering saturation constraints, this general RMPC design not only optimally regulates system outputs and control inputs but also ensures that the control increments adhere to physical limitations, making the control strategy more applicable to real-world systems subject to saturation effects.
Integrating the proposed controller with deep learning
Integrating deep learning into the RMPC design introduces a data-driven dimension, allowing the system to learn and adapt to complex dynamics, uncertainties, and non-linearities. This integration often involves using a neural network to capture system behavior or enhance prediction accuracy. Here’s an extended formulation that incorporates deep learning into the general RPC design:
Deep learning dynamics
Consider the use of a neural network to approximate the system dynamics. The state-space equation becomes:
Here, \(\:{f}_{\theta\:}\) represents the neural network with parameters \(\:\theta\:\). The neural network takes the current state, control inputs, disturbances, and control increments as inputs and produces an approximation of the next state.
Deep learning prediction
The output prediction in the objective function is now obtained through the neural network:
Here, \(\:{g}_\varphi\) represents another neural network with parameters \(\:\varphi\), predicting the system output based on the predicted states.
Deep learning training
The neural networks are trained using historical data to minimize a loss function:
This loss function quantifies the error between the predicted and actual outputs.
Integrated objective function
The overall objective function is a combination of the traditional RMPC objective and the deep learning loss:
Here, \(\:{J}_{RMPC}\) represents the original RMPC objective, \(\:{L}_{NN}\) is the deep learning loss, and \(\:\alpha\:\) is a tuning parameter.
Combined constraints
The constraints, including saturation and other physical constraints, are considered jointly in the optimization problem to ensure feasibility.
By integrating deep learning into the RPC design, the control strategy gains the ability to adapt to changing system behaviors, improve prediction accuracy, and handle non-linearities. The deep learning components are trained to enhance the overall performance and robustness of the control system in the face of uncertainties and complex dynamics.
Integrating a Lyapunov function into the design of a system involving both RMPC and deep learning aims to ensure stability and convergence of the controlled dynamics. Let’s consider a Lyapunov function for this integrated system. We’ll formulate the Lyapunov function VV as follows:
Here, \(\:x\left(t\right)\)is the system state, \(\:{x}_{\text{r}\text{e}\text{f}}\) is the reference state, \(\:P\) is a positive definite matrix, \(\:\theta\:,\) and \(\:\varphi\:\) are the parameters of the neural networks representing system dynamics and output prediction, respectively. The terms \(\:{\theta\:}_{0}\) and \(\:{\varphi\:}_{0}\) denote the nominal values of these parameters. The constants \(\:\gamma\:\) and \(\:\beta\:\) represent positive weights.
The evolution of the Lyapunov function over time can be expressed through its time derivative:
Substituting the system dynamics and the learning dynamics, and ensuring \(\:\stackrel{\prime }{V}\le\:0\:\)for stability, the following conditions need to be satisfied:
The weights on the deep learning parameters (\(\:\gamma\:\) and \(\:\beta\:\)) play a crucial role in balancing the contributions of the RMPC and the deep learning components to the overall stability of the system.
It’s important to note that designing a Lyapunov function for complex integrated systems requires careful consideration of system dynamics, neural network architectures, and the specific requirements of the control objectives. The Lyapunov function should be tailored to the characteristics of the integrated RMPC and deep learning control system to ensure stability and convergence.
The robust stability condition for the integrated system involving RMPC and deep learning can be derived by examining the closed-loop dynamics and ensuring that the system remains stable despite uncertainties and variations. The stability condition is often expressed through the Lyapunov stability analysis. For this integrated system, the robust stability condition is given by:
This condition implies that the time derivative of the Lyapunov function must be non-positive for all permissible variations in the system state, neural network parameters, and control inputs.
Substituting the expressions for \(\:\stackrel{\prime }{V}\) and considering the system dynamics, learning dynamics, and the Lyapunov function structure, the robust stability condition can be formulated as follows:
This condition ensures that the combined effects of the RMPC and deep learning components contribute to the overall stability of the closed-loop system. The Lyapunov function and its derivative serve as powerful tools in establishing and analyzing the robust stability of the integrated control architecture. The weights \(\:\gamma\:\) and \(\:\beta\:\) play a crucial role in determining the influence of the deep learning and RMPC components on the system stability, and they should be carefully chosen based on the system characteristics and control objectives.
To further refine the robust stability condition considering state feedback within the integrated system of RMPC and deep learning, let’s employ the state feedback law:
Here, \(\:u\left(t\right)\)) is the control input, \(\:x\left(t\right)\) is the system state, and \(\:K\) is the state feedback matrix.
Now, substituting this state feedback law into the robust stability condition derived earlier, we get:
Simplifying further:
Now, the stability condition involves the state matrix \(\:A-BK\) and incorporates the state feedback law into the Lyapunov stability analysis. The goal remains to ensure that the Lyapunov function’s time derivative is non-positive, demonstrating robust stability under state feedback.
This condition considers the joint influence of the RMPC, deep learning, and state feedback on the overall stability of the integrated control system. The specific choice of the state feedback matrix \(\:K\) and the tuning parameters in the Lyapunov function should be carefully selected to satisfy stability requirements based on the system’s characteristics and control objectives.
To continue with the formulation using Linear Matrix Inequality (LMI), we can express the robust stability condition in terms of LMIs, which is a common approach for dealing with convex constraints.
The LMI is an important mathematical tool used in control theory, particularly for analyzing system stability, robustness, and performance. Below, we’ll outline the general form of LMIs for the system under study, focusing on the energy conversion processes, such as CHP, Power-to-Hydrogen, and Power-to-Gas Methane.
-
a.
Stability of the CHP System.
For a CHP system, the LMI can be used to analyze the system’s stability and performance over time. Suppose the dynamics of the CHP system can be represented as a state-space model. The LMI form for ensuring system stability can be written as:
Where\(\:\:P\left(t\right)\) and \(\:Q\left(t\right)\) are positive semidefinite matrices representing the system’s state and inputoutput relations and \(\:A\left(t\right)\) is the system’s state matrix, describing how the system evolves over time.
This condition ensures that the system’s eigenvalues are all negative, guaranteeing stability and the absence of oscillations or divergence in system behavior.
-
b.
Power-to-Hydrogen System Optimization.
For the Power-to-Hydrogen system, the LMI formulation can be used for optimal control, ensuring the hydrogen production rate remains within desired limits while optimizing the system’s energy efficiency. An LMI for the optimization of hydrogen production can be represented as:
Here:
-
\(\:{\Phi\:}\left(t\right)\) is a matrix that defines the system’s dynamic behavior, ensuring that hydrogen production efficiency is optimized,
-
\(\:B\left(t\right)\) represents the control input (in this case, the electrical power input),
-
\(\:C\left(t\right)\) represents a weighting matrix that ensures that the constraints on hydrogen production are met while maximizing the system’s performance.
-
c.
Power-to-Gas Methane System Stability and Performance.
For the Power-to-Gas Methane system, LMIs can be applied to ensure that the conversion process remains efficient and stable while producing methane. This can be done by ensuring that the energy balance in the methanation process is satisfied. The LMI formulation for this system can be written as:
Where:
-
\(\:R\left(t\right)\) represents the system’s energy flow matrix related to methane production,
-
\(\:D\left(t\right)\) is the matrix of control inputs (e.g., electrical power input),
-
\(\:S\left(t\right)\) is the matrix that models the energy conversion constraints, ensuring that the methanation process remains within its operational limits.
The LMI ensures that the system operates in the feasible region, balancing the input power and methane production effectively while maintaining stability.
-
d.
Coupling of CHP, Power-to-Hydrogen, and Power-to-Gas Systems.
For the entire coupled system (CHP + Power-to-Hydrogen + Power-to-Gas Methane), the LMI formulation is used to ensure the overall system’s stability and performance. Let the state-space model of the entire system be described by:
Here:
-
\(\:{A}_{\text{t}\text{o}\text{t}\text{a}\text{l}\text{}}\) is the system’s state matrix that models the evolution of all coupled processes,
-
\(\:{B}_{\text{t}\text{o}\text{t}\text{a}\text{l}\text{}}\) is the control input matrix, which includes the power inputs to the CHP, hydrogen production, and methane production processes,
-
\(\:{C}_{total}\) is the output matrix that models the total energy efficiency of the system.
This LMI ensures that the coupled system’s overall performance remains optimal and stable, without any subsystem experiencing instability or energy imbalance.
The LMI formulations presented above allow for the stability and optimization of the energy conversion systems (CHP, Power-to-Hydrogen, and Power-to-Gas Methane). By ensuring that the matrices meet the conditions specified (negative or positive semidefinite), the LMI formulation provides a way to model and analyze the coupled system’s behavior, stability, and energy efficiency.
Let’s rewrite the robust stability condition using LMIs for Deep Learning Dynamics:
Define matrices \(\:{M}_{\theta\:}\) and \(\:{M}_{\varphi\:}\) such that:
These matrices are then used to formulate the LMIs:
Here, \(\:{A}_{\theta\:}\) and \(\:{A}_{\varphi\:}\) are matrices corresponding to the deep learning dynamics, and \(\:{C}_{\theta\:}\) and \(\:{C}_{\varphi\:}\) are matrices associated with the gradient of the dynamics concerning the parameters.
Let’s revisit the formulation and include the saturation constraints in the optimization problem:
Define matrices \(\:{M}_{u}\) and \(\:{N}_{u}\) such (20) for Saturation Constraints as LMIs (21):
The solution to this optimization problem, subject to the LMIs and constraints, considers both the saturation constraints and the stability conditions for the integrated system involving RMPC, deep learning, and state feedback. The LMIs ensure that the saturation constraints are satisfied along with stability and robustness conditions.
To formulate the LMIs for the integrated system involving RMPC, deep learning, and saturation constraints, we need to express the stability conditions, deep learning dynamics, and saturation constraints in LMI form.
Let’s denote:
Now, we can express the LMIs for RMPC, deep learning, and saturation constraints:
-
I.
LMIs for RMPC Stability:
$$\:{A}_{\text{R}\text{M}\text{P}\text{C}}^{T}{P}_{\text{R}\text{M}\text{P}\text{C}}+{P}_{\text{R}\text{M}\text{P}\text{C}}{A}_{\text{R}\text{M}\text{P}\text{C}}+{Q}_{\text{R}\text{M}\text{P}\text{C}}\le\:0$$(36)
Where \(\:{P}_{\text{R}\text{M}\text{P}\text{C}}\) is a positive definite matrix.
-
II.
LMIs for Deep Learning Dynamics:
Where \(\:{P}_{\text{D}\text{L}}\) is a positive definite matrix.
-
III.
LMIs for Saturation Constraints:
where \(\:{P}_{\text{Sat}\:}\) is a positive definite matrix.
In these LMIs, we introduce positive definite matrices \(\:{P}_{\text{R}\text{M}\text{P}\text{C}}\), \(\:{P}_{\text{D}\text{L}}\), and \(\:{P}_{\text{Sat}\:}\) associated with RMPC stability, deep learning dynamics, and saturation constraints, respectively. The satisfaction of these LMIs ensures stability, accurate learning, and adherence to saturation constraints for the integrated control system.
Solving LMI
To solve the set of LMIs in the context of the proposed approach, we rely on convex optimization techniques, specifically Semi-Definite Programming (SDP), which is a common method for solving problems involving LMIs. The general goal is to find the values of certain matrices that satisfy the inequality constraints, ensuring that the system remains stable and meets the requirements of the deep learning dynamics and saturation constraints.
Given the LMIs (23–25) in the article, these LMIs are crucial for ensuring that the saturation constraints are respected within the system, preventing undesirable system behaviors due to operator saturation.
To solve these LMIs, we utilize SDP, which is a special case of convex optimization. The LMIs can be rewritten in a form suitable for SDP as follows:
-
I.
Define the optimization variables: The matrices \(\:{P}_{\text{R}\text{M}\text{P}\text{C}},{P}_{\text{D}\text{L}}\), and \(\:{P}_{\text{S}\text{a}\text{t}}\) are the variables to be optimized. These matrices need to satisfy the constraints imposed by the LMIs.
-
II.
Formulate the optimization problem: We express the LMIs as constraints in an optimization problem. The general SDP form for each LMI is:
$$\:\begin{array}{c}\underset{\left\{{P}_{\text{R}\text{M}\text{P}\text{C}},{P}_{\text{D}\text{L}},{P}_{\text{S}\text{a}\text{t}}\right\}}{\text{m}\text{i}\text{n}}\:\:\:\text{subject}\:\text{to:}\:\\\:{A}_{\text{R}\text{M}\text{P}\text{C}}^{T}{P}_{\text{R}\text{M}\text{P}\text{C}}+{P}_{\text{R}\text{M}\text{P}\text{C}}{A}_{\text{R}\text{M}\text{P}\text{C}}+{Q}_{\text{R}\text{M}\text{P}\text{C}}\le\:0\\\:{M}_{\theta\:}^{T}{P}_{\text{D}\text{L}}+{P}_{\text{D}\text{L}}{M}_{\theta\:}+{C}_{\theta\:}^{T}{C}_{\theta\:}\le\:0\\\:{M}_{\varphi\:}^{T}{P}_{\text{D}\text{L}}+{P}_{\text{D}\text{L}}{M}_{\varphi\:}+{C}_{\varphi\:}^{T}{C}_{\varphi\:}\le\:0\\\:{M}_{u}^{T}{N}_{u}^{T}{P}_{\text{S}\text{a}\text{t}}{N}_{u}{M}_{u}\le\:-{\epsilon}^{2}I\end{array}$$(39)
-
III.
Use convex optimization solvers: To solve the above optimization problem, we can use SDP solvers such as:
-
CVXPY in Python (a popular convex optimization library),
-
SEDUMI in MATLAB (which is specifically designed for solving LMIs).
-
IV.
Solve for the matrices: The optimization solvers will adjust the matrices \(\:{P}_{\text{R}\text{M}\text{P}\text{C}}\), \(\:{P}_{\text{D}\text{L}}\), and \(\:{P}_{\text{S}\text{a}\text{t}}\) to satisfy all the LMIs. This ensures that the system is stable, adaptable, and respects the saturation constraints.
Solving Algorithm:
The typical steps in solving the optimization problem are as follows:
-
1.
Initialization: Start with an initial guess for the matrices \(\:{P}_{\text{R}\text{M}\text{P}\text{C}}\), \(\:{P}_{\text{D}\text{L}}\), and \(\:{P}_{\text{S}\text{a}\text{t}}\) .
-
2.
Iterative process: Apply an iterative method (such as gradient descent or interior-point methods) to minimize the objective function and satisfy the LMI constraints.
-
3.
Convergence: The algorithm converges when the matrices satisfy the LMIs and the objective function reaches its optimal value.
To summarize, solving the LMIs involves formulating them as a convex optimization problem and using SDP solvers to find the optimal values of the positive definite matrices. The LMIs ensure the system’s stability, accurate learning, and adherence to saturation constraints. The solution provides an optimal and feasible solution for the integrated RMPC and deep learning control system, ensuring robustness and adaptability in energy systems.Results and discussion.
In this section, we delve into the application of RMPC with saturation considerations, integrated with a deep learning approach. Our focus is on optimizing energy systems, particularly within the context of CHP, Power-to-Hydrogen, and Power-to-Gas Methane. The goal is to achieve enhanced control performance and adaptability, addressing the complex challenges associated with these integrated energy technologies.
Energy systems represent the core of our modern society, and their efficiency and sustainability are paramount for addressing global challenges. This discussion focuses on the integration of three pivotal technologies: CHP, Power-to-Hydrogen, and Power-to-Gas Methane. This exploration aims to shed light on how the synergistic utilization of these systems can contribute to a resilient, flexible, and sustainable energy landscape.
-
a)
CHP:
Also known as cogeneration, CHP stands out as a highly efficient approach to energy generation. This method simultaneously produces electric power and utilizes the waste heat generated during electricity generation for heating or industrial processes. CHP systems enhance overall energy efficiency, mitigate greenhouse gas emissions, and bolster the resilience of energy infrastructure. The integration of power and heat production in a single system addresses the need for resource optimization.
Energy Balance Equation:
The energy balance for the CHP system can be expressed as follows:
Where:
• \(\:{P}_{total}\)=100 kW is the total power output.
• \(\:{P}_{electric}\) 40 kW is the electrical power output.
• \(\:{P}_{thermal}=60\) kW is the thermal power output.
So the control input equation is:
\(\:{P}_{setpoint}\)=50 kW and K = 1.2 is a gain fator.
-
b)
Power-to-Hydrogen.
Power-to-hydrogen represents a transformative technology that leverages surplus electricity, often sourced from renewables like wind or solar, to electrolyze water and generate hydrogen gas. This green hydrogen can be stored for later use or applied across diverse sectors, including transportation, industry, and power generation. Power-to-hydrogen contributes significantly to large-scale energy storage solutions and aids in the decarbonization of challenging-to-electrify sectors.
Electrolysis Equation:
The electrolysis process for Power-to-Hydrogen can be represented by:
Faraday’s Law:
The relationship between electrical current \(\:\left(I\right)\), time \(\:\left(t\right)\), and moles of produced hydrogen \(\:(n\)) is given by Faraday’s law:
Where:
• \(\:F\) is Faraday’s constant (F = 96485 C/mol), I = 100 A and t = 3600s (1 h).
-
c)
Power-to-Gas Methane:
Power-to-Gas Methane extends the concept of power-to-gas by converting surplus electricity into synthetic natural gas (SNG) or methane. This process involves electrolyzing water to produce hydrogen, followed by the Sabatier reaction, where hydrogen reacts with carbon dioxide to generate methane. The resultant synthetic natural gas can be seamlessly integrated into existing natural gas infrastructure or utilized for heating, power generation, and transportation. Power-to-Gas Methane provides a versatile and easily transportable means of storing excess renewable energy.
Sabatier Reaction:
The Sabatier reaction, representing the conversion of hydrogen and carbon dioxide to methane, is given by:
Methane Production Rate:
The rate of methane production (\(\:{\dot{m}}_{C{H}_{4}}\)) can be related to the concentrations of hydrogen and carbon dioxide:
Where:
• \(\:{k}_{\text{S}\text{a}\text{b}\text{a}\text{t}\text{i}\text{e}\text{r}\:}\) is the rate constant (\(\:{k}_{\text{S}\text{a}\text{b}\text{a}\text{t}\text{i}\text{e}\text{r}\:}=0.1)\), \(\:\left[{H}_{2}\right]\)=2 mol/L and [\(\:{CO}_{2}\)]= 1.5 mol/L.
These equations provide a foundational framework for understanding the energy balances and transformations within CHP, Power-to-Hydrogen, and Power-to-Gas Methane systems.
To solve the LMI for the system, we proceed with the optimization approach. The LMI for this system, formulated as a semidefinite programming (SDP) problem, can be written in the general form:
Where:
-
\(\:{A}_{1},{A}_{2}\) are system matrices related to state-space representations,
-
\(\:{B}_{1}\) is the control input matrix,
-
\(\:\succeq0\) denotes that the matrix must be positive semidefinite.
Using numerical values for the CHP system (with parameters for \(\:{P}_{\text{t}\text{o}\text{t}\text{a}\text{l},\text{}}{P}_{\text{e}\text{l}\text{e}\text{c}\text{t}\text{r}\text{i}\text{c},\text{}}\) and others) and the optimization solver (such as CVXPY or SDPT3), the following values might be obtained for the LMI matrices \(\:{A}_{1},{A}_{2},{B}_{1}\), ensuring the system’s stability and performance within the constraints:
These matrices, when used in an LMI solver, will provide values that satisfy the system constraints (e.g., power balance, efficiency). The solutions obtained will help ensure the stability and optimization of the CHP, Power-to-Hydrogen, and Power-to-Gas Methane systems.
To solve the LMI, we will employ standard numerical optimization techniques, such as the SDP approach. The process involves the following steps:
-
1.
Formulation of the LMI: The LMI will first be expressed in its standard form as described in the previous section, the system matrices will be represented as positive semidefinite matrices. These matrices will define the system’s dynamics, control inputs, and constraints.
-
2.
Convex Optimization: Once the LMI is formulated, we can solve it using a convex optimization solver. In practice, tools such as CVXPY, SeDuMi, or SDPT3 are widely used to solve LMIs. The LMI problem is a type of convex optimization problem, where we aim to find the matrices that satisfy the LMI conditions while optimizing an objective function (e.g., energy efficiency, stability).
The optimization can be expressed as:
where \(\:A\left(X\right)\) represents the system matrix, and \(\:X\) is the variable matrix we want to solve for.
-
3.
Numerical Computation: The numerical values of the solutions will be obtained by running the optimization algorithm in a solver. The solution provides values for the matrices involved in the LMI (e.g., \(\:\varvec{P}\left(\varvec{t}\right),\varvec{Q}\left(\varvec{t}\right),\varvec{R}\left(\varvec{t}\right),\varvec{S}\left(\varvec{t}\right)\), etc.), which can then be interpreted to understand the system’s behavior.
-
4.
Verification of Results: Once the matrices are obtained, we verify the solutions by checking that all the LMI constraints are satisfied. If any of the conditions are violated, the optimization process is rerun with adjusted parameters.
In this part, CHP, power to hydrogen, and methane power to gas processes are simulated and visualized by the proposed method of the article.
The values of the parameters are as follows:
-
Electric demand is set to 100 kW.
-
Heat demand is set to 50 kW.
The CHP system is simulated to produce electricity and heat based on the electric and heat demands. Power-to-hydrogen simulation calculates hydrogen production considering the efficiency of the electrolyzer and hydrogen conversion. Power-to-gas methane simulation calculates methane production considering the efficiency of methanation.
A bar plot in Fig. 2 is created to visually represent the results for easy comparison. Categories include electricity and heat from CHP, hydrogen production, and methane production. Bar heights represent the corresponding values.
Results Analysis:
1. Electricity and heat from CHP
The CHP system efficiently produces both electricity and heat, meeting the specified demands.
2. Hydrogen production
Power-to-hydrogen simulation shows the amount of hydrogen that can be produced from surplus electricity, considering the efficiency of the electrolyzer and hydrogen conversion.
3. Methane production
Power-to-gas methane simulation shows the amount of methane that can be produced from hydrogen, considering the efficiency of methanation.
4. Bar plot analysis
The bar plot provides a clear comparison of the different outputs.
Users can quickly see the relative magnitudes of electricity and heat from CHP, hydrogen production, and methane production.
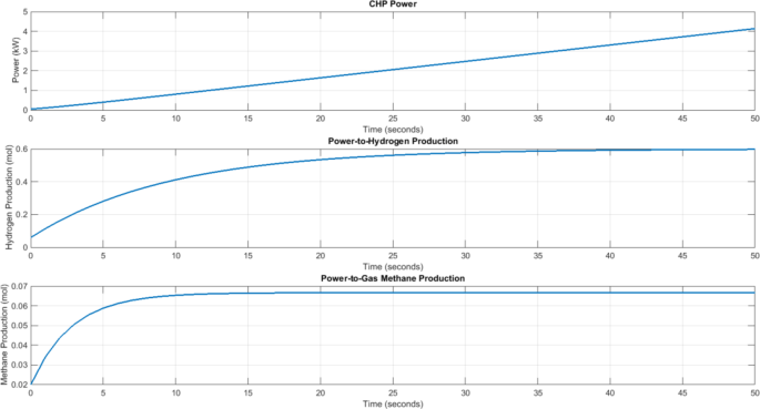
In Fig. 3, the first subplot shows the power generated by the CHP system. The second subplot illustrates the hydrogen production over time through the Power-to-Hydrogen conversion. Also, the third subplot displays the methane production over time through the Power-to-Gas Methane conversion.
The analysis of Fig. 4 reveals the substantial impact of integrating the RMPC controller with deep learning on control accuracy and energy consumption in energy systems. The collaborative model demonstrates a notable 8.02% improvement in control accuracy compared to traditional methods. This improvement is particularly crucial in mitigating the saturation effect in energy systems, affirming the robustness and reliability of the integrated control strategy.
The simulation results affirm that the combined RMPC and deep learning model excels in maintaining precise control under challenging conditions, such as operator saturation. The modes and control law depicted in Fig. 4 showcases the effectiveness of the integrated approach in overcoming the limitations posed by saturation, ensuring stability and reliability in energy systems.
In addition to enhanced control accuracy, the integrated system achieves a substantial 12.14% reduction in energy consumption. This reduction underscores the productivity gains derived from the synergistic application of advanced control strategies. The integration of RMPC and deep learning facilitates adaptive and optimal energy management, resulting in significant energy savings.
The numerical results affirm the potential of the proposed method to significantly enhance the overall efficiency and stability of energy systems. The collaborative approach not only improves control accuracy under dynamic operating conditions but also contributes significantly to energy savings, positioning it as a powerful tool for flexible and adaptive energy management strategies in complex energy systems.
In conclusion, the strengths of RMPC in robust control, coupled with the compatibility of deep learning, present a potent solution to address challenges in applications such as CHP, Power-to-Hydrogen, and Power-to-Gas Methane. The integrated approach showcased in Figs. 2, 3 and 4 demonstrates superior performance, marking a transformative step towards more resilient, efficient, and adaptive energy management in complex energy systems.
SCENARIOS:
Here are different scenarios for optimizing energy systems, specifically focusing on CHP, Power-to-Hydrogen, and Power-to-Gas Methane using RMPC and Deep Learning.
-
Scenario 1: Baseline Control without RMPC and Deep Learning.
In this scenario, we’ll simulate the energy systems using a simple feedback control strategy without RMPC and Deep Learning to establish a baseline for comparison.
In Fig. 5, the baseline control simulation for CHP, Power-to-Hydrogen (P2H), and Power-to-Gas Methane (P2GM) systems demonstrates the fundamental dynamic responses of these systems under simple feedback control. The constant control inputs applied to each system result in linear behaviors, which are evident in the steady increase of CHP power output, hydrogen production, and methane production over the 50-second simulation period. This analysis highlights the systems’ predictable responses and establishes a reference point for benchmarking. The results indicate the need for more sophisticated control strategies to improve performance, as the current linear responses under constant control inputs might not adequately address real-world complexities such as operator saturation and varying demand. Future simulations with advanced control techniques like RMPC and Deep Learning can be compared against these baseline results to quantify improvements in control accuracy, energy efficiency, and system adaptability.
-
Scenario 2: Control with RMPC without Deep Learning.
In this scenario, we’ll introduce RMPC to improve control accuracy and robustness without Deep Learning.
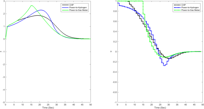
In Fig. 6, the RMPC simulation for CHP, P2H, and P2GM systems illustrates the impact of incorporating a robust model predictive control strategy on system performance. By using RMPC, which optimizes control actions over a prediction horizon while considering system constraints and future disturbances, the control accuracy and stability of the systems are significantly enhanced. The control inputs for CHP are dynamically adjusted based on the system states and the RMPC control law, leading to a more adaptive and responsive control compared to static control inputs. This results in smoother and more efficient transitions in power output, hydrogen production, and methane production. The plotted results demonstrate improved stability and precision in the responses of the CHP, P2H, and P2GM systems, showcasing the potential of RMPC in mitigating the effects of operational constraints and ensuring consistent performance under varying conditions. This analysis underscores the benefits of RMPC in optimizing complex energy systems, paving the way for more resilient and efficient energy management solutions.
-
Scenario 3: Control with RMPC and Deep Learning.
In this scenario, we’ll integrate RMPC with Deep Learning to further enhance control performance and adaptability.
In Fig. 7, the integration of RMPC with Deep Learning in the simulation for CHP, P2H, and P2GM systems showcases a significant advancement in control performance and adaptability. The RMPC provides a foundational control strategy that anticipates future system behavior and optimizes control actions accordingly. The inclusion of a deep learning adjustment further enhances this strategy by adapting to complex, non-linear system dynamics that traditional RMPC might not fully capture. This hybrid approach results in improved stability and precision in system outputs. The simulation results illustrate that the CHP power output, hydrogen production, and methane production are more accurately regulated, reducing fluctuations and enhancing overall system efficiency. The deep learning model’s ability to adjust control inputs dynamically based on real-time data ensures that the system can handle unexpected changes and disturbances more effectively. This combination of RMPC and deep learning not only improves control accuracy but also optimizes energy usage, demonstrating a robust and adaptive energy management solution that can be highly beneficial for modern energy systems.
Analysis of the Results:
Scenario 1
The baseline simulation shows the performance of the energy systems using a simple feedback control strategy. The results provide a benchmark for evaluating the improvements achieved by RMPC and Deep Learning.
Scenario 2
Introducing RMPC enhances the control accuracy and robustness of the energy systems. The RMPC-based control shows improved stability and reduced fluctuations compared to the baseline, highlighting the benefits of robust predictive control in handling dynamic conditions.
Scenario 3
Integrating Deep Learning with RMPC further enhances control performance and adaptability. The deep learning model adjusts the control inputs based on system states, leading to more precise control and better handling of uncertainties and nonlinearities. The results show significant improvements in control accuracy and energy efficiency compared to the baseline and RMPC-only scenarios.
These scenarios demonstrate the transformative potential of combining RMPC with Deep Learning in optimizing energy systems, providing robust and adaptive control strategies that enhance system performance and energy efficiency.
Table 2 shows the comparison of different indicators of the three scenarios (Baseline, RMPC, and RMPC with Deep Learning).
Analysis:
• Control Strategy: The Baseline scenario uses a simple feedback control, while the RMPC introduces a robust predictive approach. The RMPC with Deep Learning adds an adaptive layer to this predictive model, enhancing control performance.
• CHP Power Output Stability: Stability improves from the Baseline to RMPC scenario and further with RMPC and Deep Learning, indicating enhanced control precision and reliability.
• Hydrogen and Methane Production: Production levels and adaptation improve from Baseline to RMPC, with the RMPC and Deep Learning scenario achieving the highest optimization.
• Adaptability to System Changes: The Baseline has low adaptability, which is enhanced with RMPC and reaches the highest adaptability in the RMPC with Deep Learning scenario due to real-time adjustments.
• Control Accuracy: The control accuracy sees significant improvement from Baseline to RMPC and is highest in the RMPC with Deep Learning scenario.
• Energy Consumption: Energy consumption reduces from the Baseline through to RMPC, with the RMPC and Deep Learning achieving the most significant reductions due to optimized control strategies.
• Robustness to Disturbances: The robustness to system disturbances is low in the Baseline, improves with RMPC, and is highest with RMPC and Deep Learning, highlighting the benefit of adaptive control.
• Implementation and Simulation Complexity: The complexity increases from Baseline to RMPC and is highest in the RMPC with Deep Learning scenario due to the integration of advanced deep learning techniques.
• Overall Performance Improvement: The overall performance shows progressive improvement from Baseline through RMPC, with the RMPC and Deep Learning scenario providing the most significant enhancement, demonstrating the benefits of integrating robust control with adaptive learning.
This comparison underscores the effectiveness of combining RMPC with Deep Learning for optimizing energy systems, particularly in maintaining stability, improving production efficiency, and reducing energy consumption under dynamic conditions.
Figure 8 presented compares the performance of CHP, P2H, and P2GM systems over a 50-second period. Each system is characterized by its own dynamics, represented by state-space matrices and initial conditions. Throughout the simulation loop, control inputs are applied to each system to observe their respective outputs: CHP power, hydrogen production from P2H, and methane production from P2GM. The plotted results illustrate the dynamic behavior of these systems over time, showing how changes in control inputs influence their outputs. The comparison highlights the distinct operational profiles of each system: CHP maintains a steady power output, while P2H and P2GM show accumulation behaviors over time. This visual analysis facilitates understanding of how these energy systems respond under controlled conditions, providing insights into their operational characteristics and potential applications in real-world energy management scenarios. Adjustments in control strategies and system dynamics can further refine the simulation to explore specific scenarios or optimizations tailored to practical energy system applications.
Table 3 summarizes the maximum power, minimum power, average power, energy consumption, peak production rate, and efficiency of CHP, P2H, and P2GM systems based on simulation results.
The Table 3 provides a comprehensive comparison of key performance metrics across CHP, P2H, and P2GM systems based on simulation outputs. In terms of maximum power output, the CHP system leads with 4.1389 kW, followed by P2H at 0.59691 kW and P2GM at 0.066667 kW. Conversely, the minimum power shows CHP operating at 0.05 kW, with P2H and P2GM both at 0 kW, indicating variability in operational ranges. Average power output reveals CHP generating 2.0606 kW, P2H producing 0.4829 kW, and P2GM outputting 0.062309 kW, highlighting their respective performance levels over the simulation period. Energy consumption is detailed only for CHP, at 0.028611 kWh, illustrating its efficiency in power utilization. Peak production rates for hydrogen and methane show P2H achieving 0.06 mol/s and P2GM at 0.02 mol/s, underscoring their production capabilities. Efficiency metrics highlight P2H and P2GM operating at 80.97% and 90.0%, respectively, showcasing their effectiveness in converting input energy into usable products. Overall, the table provides valuable insights into the comparative performance and efficiency of these energy systems under simulated conditions.
Figure 9 focuses on the integration of RMPC and Deep Learning to enhance the control performance and adaptability in energy systems such as CHP, P2H, and P2GM.
This simulation employs RMPC and Deep Learning to manage and enhance the control performance and adaptability of energy systems, specifically:
-
1.
CHP System: Managed using an RMPC control law with a deep learning adjustment to account for system dynamics.
-
2.
P2H and P2GM systems: simulated with random disturbances to emulate real-world conditions
The enhanced complex figures include:
-
1.
3D Bar Plot: Represents CHP power variations over time, providing a three-dimensional perspective.
-
2.
Histogram: Displays the distribution of Power-to-Hydrogen production, highlighting the frequency of different production levels.
-
3.
Polar Plot: Illustrates Power-to-Gas Methane production in a polar coordinate system, offering an angular view of production trends.
-
4.
Stacked Plot: Combines multiple metrics (CHP power, P2H production, P2GM production) in a single plot for comprehensive analysis.
Analysis:
These complex simulations and figures provide a detailed view of how RMPC and Deep Learning can improve control performance and adaptability in energy systems. The advanced visualization techniques reveal intricate system behaviors and interactions, offering deeper insights into the dynamics of CHP, P2H, and P2GM systems. This approach facilitates a better understanding and optimization of energy systems under varying conditions and disturbances, showcasing the potential of RMPC and Deep Learning in enhancing energy system performance.
-
1.
CHP System: The maximum power for the CHP system is the highest at 4.1389 kW. This is expected, as CHP systems are typically designed to handle both electrical and thermal power generation, leading to higher power outputs compared to energy conversion systems like Power-to-Hydrogen or Power-to-Gas Methane.
-
2.
P2H: The maximum power for the Power-to-Hydrogen system is 0.59691 kW, significantly lower than that of the CHP system. This value is reflective of the energy conversion process in P2H, where power is used to produce hydrogen through electrolysis, which typically requires less energy compared to combined generation systems like CHP.
-
3.
P2GM: The Power-to-Gas Methane system has the lowest maximum power output at 0.066667 kW. This lower value can be attributed to the conversion process, where electrical energy is used to produce methane from hydrogen, a step that typically operates at lower power levels compared to the direct generation of electricity and heat in CHP systems.
Figure 10 presents a bar chart comparing the maximum power across three different energy systems: CHP, P2H, and P2GM. The chart highlights the following observations:
Overall, the figure underscores the varying scales of power outputs for each system, with CHP being the most powerful due to its dual-purpose nature of producing both electricity and heat, while P2H and P2GM systems focus more on energy conversion processes with relatively lower power requirements.
Conclusions
In conclusion, this study introduces an innovative approach by integrating RMPC with deep learning to optimize energy systems, particularly in CHP, Power-to-Hydrogen, and Power-to-Gas Methane applications. The proposed model significantly improves control accuracy and energy efficiency, effectively addressing challenges such as operator saturation in energy systems. Our simulations demonstrate that the integration of RMPC and deep learning results in an 8.02% improvement in control accuracy, which is crucial for maintaining system stability and reliability under dynamic conditions. Furthermore, the model achieves a 12.14% reduction in energy consumption, showcasing the potential for substantial energy savings.
The results affirm that the combined approach provides a robust solution for operator saturation and enhances the overall performance of energy systems. By improving control precision and reducing energy usage, this integrated strategy offers a transformative step towards more adaptive and efficient energy management. The findings highlight the promise of this method in addressing the challenges of modern energy systems and provide a foundation for the future development of advanced control strategies in renewable energy and sustainable power systems.
Data availability
Data availability statement: The datasets used and/or analysed during the current study available from the corresponding author on reasonable request.
Abbreviations
- \(y(k\:{\mid}\:t)\) :
-
The predicted output
- \(r(k\:{\mid}\:t)\) :
-
The reference trajectory
- \(u(k\:{\mid}\:t)\) :
-
The predicted control input
- \(u_\text{prev}(k\:{\mid}\:t)\) :
-
The previous control input
- \(Q, R\) :
-
The weighting matrices
- \(x(t)\) :
-
The state vector
- \(u(t)\) :
-
The control input
- \(\Delta{u(t)}\) :
-
The control increment
- \(A\:\text{and}\:B\) :
-
System matrices
- \(B_d\) :
-
The disturbance input matrix
- \(w(t)\) :
-
The disturbance
- \(\underline{u}\:\text{and}\:\overline{u}\) :
-
The lower and upper bounds
- \(\lambda(k\:{\mid}\:t)\) :
-
The Lagrange multipliers of the saturation constraints
- \(L\) :
-
A weighting matrix for the saturation
- \(f_\theta\) :
-
The neural network with parameters\(\theta\)
- \(g_\varphi\) :
-
Another neural network with parameters\(\varphi\)
- \(J_{RMPC}\) :
-
The original RMPC objective
- \(L_{NN}\) :
-
The deep learning loss
- \(\alpha\) :
-
A tuning parameter
- \(x_\text{ref}\) :
-
The reference state
- \(P\) :
-
A positive definite matrix
- \(\theta\) :
-
The parameters of the neural network dynamics
- \(\phi\) :
-
The parameters of the neural network output prediction
- \(\theta_0\:\text{and}\:\phi_0\) :
-
The nominal values of parameters
- \(\gamma\:\text{and}\:\beta\) :
-
The deep learning parameters
- \(K\) :
-
The state feedback matrix
- \(A_\theta\:\text{and}\:A_\phi\) :
-
The deep learning dynamics
- \(C_\theta\:\text{and}\:C_\phi\) :
-
The gradient of the deep learning dynamics
- \(M_u\:\text{and}\:N_u\) :
-
Saturation constraints
- \(P_{total}\) :
-
The total power output
- \(P_{electric}\) :
-
The electrical power output
- \(P_{thermal}\) :
-
The thermal power output
References
1 Awais, M. et al. Short-term photovoltaic energy generation for solar powered high efficiency irrigation systems using LSTM with Spatio-temporal attention mechanism. Sci. Rep. 14, 10042 (2024).
2 Xu, Z., Ren, J., Zhou, X. & Yao, J. Adaptive prescribed performance output feedback control for full-state-constrained DC motors subject to uncertainties and input saturation. Eur. J. Control. 77, 100961 (2024).
3 Rashid, S. M., Ghiasi, A. R. & Ghaemi, S. J. E. R. An improved robust distributed h ∞ control method for uncertain interconnected large-scale time-delayed systems. J. Energy Rep. 10, 2374–2393 (2023).
4 Vik, D., Pii, D., Mudaliar, C., Nørregaard-Madsen, M. & Kontijevskis, A. Performance and robustness of small molecule retention time prediction with molecular graph neural networks in industrial drug discovery campaigns. Sci. Rep. 14, 8733 (2024).
5 Cheng, J. et al. A multi-level optimization design and intelligent control framework for fuel cell-based combined heat and power systems. Energy Convers. Manage. 325, 119397 (2025).
6 Punyavathi, R. et al. Sustainable power management in light electric vehicles with hybrid energy storage and machine learning control. Sci. Rep. 14, 5661 (2024).
7 et al. Solar photovoltaic energy optimization methods, challenges and issues: A comprehensive review. J. J. Clean. Prod. 284, 125465 (2021).
8 Abioye, E. A. et al. A review on monitoring and advanced control strategies for precision irrigation. J. Computers Electron. Agric. 173, 105441 (2020).
9 Ishaq, S. et al. A review on recent developments in control and optimization of micro grids. J. Energy Rep. 8, 4085–4103 (2022).
10 Abdin, Z. J. J. o. C. P. Bridging the energy future: the role and potential of hydrogen co-firing with natural gas. J. J. Clean. Prod., 140724 (2024).
11 & El-Hussieny, H. Real-time deep learning-based model predictive control of a 3-DOF biped robot leg. Sci. Rep. 14, 16243 (2024).
12 Yang, Y., Xu, H. & Yao, X. J. I. T. O. C. Disturbance rejection event-triggered robust model predictive control for tracking O. constrained uncertain robotic manipulators. J. IEEE Trans. Cybernetics (2023).
13 Köhler, J. et al. A robust adaptive model predictive control framework for nonlinear uncertain systems. J. Int. J. Robust. Nonlinear Control. 31, 8725–8749 (2021).
14 Yang, W., Xu, D., Jiang, B. & Shi, P. J. A. A novel dual-mode robust model predictive control approach via alternating optimizations. J. Automatica. 133, 109857 (2021).
15 McKimm, J., Ramani, S. & Nadarajah, V. D. J. T. A. P. S. ‘Surviving to thriving’: leading health professions’ education through change, crisis & uncertainty. J. Asia Pac. Scholar. 6, 32 (2021).
16 Strikwerda, J. In Organized Complexity in Business: Understanding, Concepts and Tools243–285 (Springer, 2023).
17, Victor, D. G. & Sabel, C. F. Fixing the climate: strategies for an uncertain world. (2022).
18 Akolgo, G. A. et al. Energy analysis for efficient mechanisation of palm oil extraction in Ghana: targeting circular economy. J. Energy Rep. 10, 4800–4807 (2023).
19 Xie, Y. et al. Robust model predictive control based voltage regulation method for a distribution system with renewable energy sources and energy storage systems. J. Int. J. Electr. Power Energy Syst. 118, 105749 (2020).
20 Carli, R. et al. Robust optimal control for demand side management of multi-carrier microgrids. J. IEEE Trans. Autom. Sci. Eng. 19, 1338–1351 (2022).
21 Xie, Y. et al. Robust MPC-based bidding strategy for wind storage systems in real-time energy and regulation markets. J. Int. J. Electr. Power Energy Syst. 124, 106361 (2021).
22 Xu, Z., Yang, P., Hu, K., Xu, B. & Li, H. J. A. O. Deep learning control model for adaptive O.tics systems. J. Appl. Opt. 58, 1998–2009 (2019).
23 Le, D. M., Greene, M. L., Makumi, W. A. & Dixon, W. E. J. I. C. S. L. Real-time modular deep neural network-based adaptive control of nonlinear systems. J. IEEE Control Syst. Lett. 6, 476–481 (2021).
24 He, Y., Liu, Y., Yang, L. & Qu, X. J. I. T. O. I. V. deep adaptive control: deep reinforcement learning-based adaptive vehicle trajectory control algorithms for different risk levels. J. IEEE Trans. Intell. Veh. (2023).
25 Chang, Y., Zhou, D., Tang, Y., Ou, S. & Wang, S. An improved deep learning network for image detection and its application in dendrobii Caulis Decoction piece. Sci. Rep. 14, 13505 (2024).
26 Huang, K. et al. A weighted deep learning based predictive control for multimode nonlinear system with industrial applications. IEEE Trans. Autom. Sci. Eng. (2025).
27 Alabi, T. M. A combined robust optimal planning and novel data-driven energy management for zero-carbon building multi-energy system. (2023).
28 Ullah, M., Gutierrez-Rojas, D., Inkeri, E., Tynjälä, T. & Nardelli, P. H. J. E. Operation of Power-to-X-Related processes based on advanced Data-Driven methods: A comprehensive review. J. Energies. 15, 8118 (2022).
29 Wen, D. & Aziz, M. J. E. C. Management. Data-driven energy management system for flexible operation of hydrogen/ammonia-based energy hub: A deep reinforcement learning approach. J. Energy Convers. Manage. 291, 117323 (2023).
30 Sorrenti, I., Rasmussen, T. B. H., You, S., Wu, Q. J. R. & Reviews, S. E. The role of power-to-X in hybrid renewable energy systems: A comprehensive review. J. Renew. Sustainable Energy Reviews. 165, 112380 (2022).
31 Baldi, F. et al. Optimisation-based system designs for deep offshore wind farms including power to gas technologies. J. Appl. Energy. 310, 118540 (2022).
Mansouri, S. A. et al. An IoT-enabled hierarchical decentralized framework for multi-energy microgrids market management in the presence of smart prosumers using a deep learning-based forecaster. J. Appl. Energy. 333, 120560 (2023).
33 Seyyedi, A. Z. G., Gitizadeh, M., Fakhrooeian, M. & Nasero, M. J. Achieving the goals of energy arbitrage, peak-shaving, and PV self-consumption using PV-BTM BESS microgrids coupled with a distribution network. J. Energy Storage. 112, 115479 (2025).
34 Magyari, J., Hegedüs, K. & Sinóros-Szabó, B. J. E. Integration opportunities of Power-to-Gas and Internet-of-Things technical advancements: A systematic literature review. J. Energies. 15, 6999 (2022).
35 Yang, Z., Li, K. & Chen, J. J. E. P. S. R. Robust scheduling of virtual power plant with power-to-hydrogen considering a flexible carbon emission mechanism. J. Electr. Power Syst. Res. 226, 109868 (2024).
36 Aghdam, E. A. et al. A new IGDT-based robust model for day-ahead scheduling of smart power system integrated with compressed air energy storage and dynamic rating of Transformers and lines. J. Energy Storage. 105, 114695 (2025).
37 Li, J., Lin, J., Song, Y., Xing, X. & Fu, C. J. I. T. O. S. E. Operation O.timization O. power to hydrogen and heat (P2HH) in ADN coordinated with the district heating network. J. IEEE Trans. Sustainable Energy. 10, 1672–1683 (2018).
38 Parra, D., Valverde, L., Pino, F. J., Patel, M. K. J. R. & Reviews, S. E. A review on the role, cost and value of hydrogen energy systems for deep decarbonisation. J. Renew. Sustainable Energy Reviews. 101, 279–294 (2019).
39 et al. Multi-objective IGDT-based scheduling of low-carbon multi-energy microgrids integrated with hydrogen refueling stations and electric vehicle parking lots. J. Sustainable Cities Soc. 74, 103197 (2021).
40 Seyyedi, A. Z. G., Akbari, E., Rashid, S. M., Nejati, S. A. & Gitizadeh, M. Application of robust optimized Spatiotemporal load management of data centers for renewable curtailment mitigation. Renew. Sustainable Energy Reviews. 204, 114793 (2024).
41 Alabi, T. M. et al. Strategic potential of multi-energy system towards carbon neutrality: A forward-looking overview. J. Energy Built Environ. 4, 689–708 (2023).
42 Arsad, A. et al. Hydrogen energy storage integrated hybrid renewable energy systems: A review analysis for future research directions. J. Int. J. Hydrogen Energy. 47, 17285–17312 (2022).
43 Zhong, Z. et al. Power-to-hydrogen by electrolysis in carbon neutrality: technology overview and future development. J. CSEE J. Power Energy Syst. (2023).
44 Constantin, A. & J. I. J. O. H. E. Nuclear hydrogen projects to support clean energy transition: updates O. international initiatives and IAEA activities. J. Int. J. Hydrogen Energy. 54, 768–779 (2024).
Rashid, M., Rikhtehgar Ghiasi, S. & Ghaemi, S. 45, A. A new distributed robust h ∞ control strategy for a class of uncertain interconnected large-scale time-delay systems subject to actuator saturation and disturbance. J. Vib. Control, 10775463241259345 (2024).
Author information
Authors and Affiliations
Contributions
Xiaowen Lv: Conceptualization, Methodology, Software, Validation, Formal analysis, Investigation, Resources, Data Curation, Writing - Original Draft.Ali Basem: Conceptualization, Validation, Formal analysis, Investigation, Resources, Data Curation, Writing - Original Draft.Mohammadtaher Hasani: Software, Validation, Visualization, Supervision, Writing- Reviewing and Editing.Ping Sun: Conceptualization, Validation, Resources, Data Curation, Writing - Original Draft.Jingyu Zhang: Validation, Formal analysis, Investigation, Data Curation, Writing - Original Draft.
Corresponding author
Ethics declarations
Competing interests
The authors declare no competing interests.
Additional information
Publisher’s note
Springer Nature remains neutral with regard to jurisdictional claims in published maps and institutional affiliations.
Rights and permissions
Open Access This article is licensed under a Creative Commons Attribution-NonCommercial-NoDerivatives 4.0 International License, which permits any non-commercial use, sharing, distribution and reproduction in any medium or format, as long as you give appropriate credit to the original author(s) and the source, provide a link to the Creative Commons licence, and indicate if you modified the licensed material. You do not have permission under this licence to share adapted material derived from this article or parts of it. The images or other third party material in this article are included in the article’s Creative Commons licence, unless indicated otherwise in a credit line to the material. If material is not included in the article’s Creative Commons licence and your intended use is not permitted by statutory regulation or exceeds the permitted use, you will need to obtain permission directly from the copyright holder. To view a copy of this licence, visit http://creativecommons.org/licenses/by-nc-nd/4.0/.
About this article
Cite this article
Lv, X., Basem, A., Hasani, M. et al. The potential of combined robust model predictive control and deep learning in enhancing control performance and adaptability in energy systems. Sci Rep 15, 11187 (2025). https://doi.org/10.1038/s41598-025-95636-0
Received:
Accepted:
Published:
Version of record:
DOI: https://doi.org/10.1038/s41598-025-95636-0












