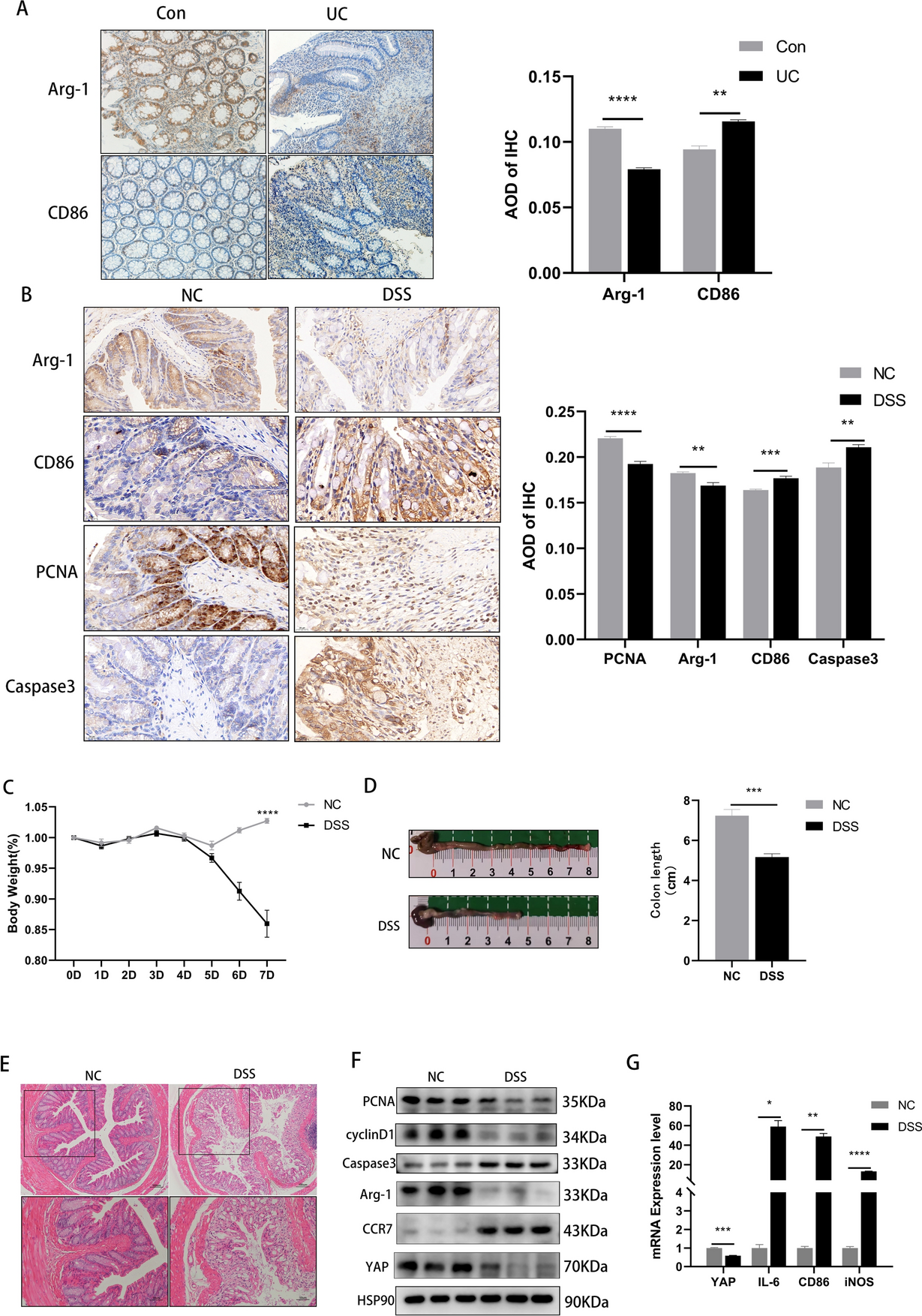
Fig. 1

Expression of macrophage markers and epithelial proliferation in the colonic tissues of humans and mice with colitis. The mice in the colitis group (DSS) were administered 2.5% dextran sodium sulfate for seven consecutive days, and the normal group (NC) was provided normal drinking water. (A) IHC detection of CD86 and Arg-1 expression in the inflamed or relatively normal colon tissue from patients with ulcerative colitis (UC). (B) Immunohistochemical (IHC) staining was performed to detect the expression of CD86, Arg-1, PCNA, and Caspase3 in the NC and DSS groups. (C) Comparison of body weight changes in the mice in the NC and DSS groups. (D) Comparison of colon length between the NC and DSS groups. (E) Histological morphology and structural changes in colon tissues from the NC and DSS groups were observed by H&E staining. (F) western blotting was performed to detect the expression of YAP, the macrophage markers Arg-1 and CCR7, the proliferation-associated factors PCNA and cyclin D1, and the apoptotic factor caspase3 in the mice from the NC and DSS groups. (G) Lamina propria mononuclear cells were extracted from the mouse colon for real-time fluorescence quantitative PCR to detect the expression of M1 macrophage markers and inflammatory cytokines. The asterisk represents statistical significance, * p < 0.05, ** p < 0.01, *** P < 0.001, **** P < 0.0001, ns, not significant; t test.