Abstract
RHOB, a member of the RHO GTPase family, is a target of miR-1915-3p. miR-1915-3p was proven to promote the differentiation of megakaryocytes while inhibiting that of the erythroid lineage. Although RHOB has been shown to be involved in proplatelet production in mice, its role in early haematopoiesis, especially megakaryocytic and erythroid differentiation in humans, has not yet been elucidated. In this study, we demonstrated the function of RHOB by knocking down the gene in progenitor cells and inducing these cells to differentiate into erythroid or megakaryocytic cells. The silencing of RHOB significantly decreased the proportion of erythroid cells and inhibited the expression of related genes during erythroid differentiation while increasing the proportion of megakaryocytic and polyploid cells and promoting the expression of megakaryocytic lineage-specific genes in megakaryocyte-induced cells. RNA sequencing indicated that RHOB is involved in differentiation by regulating the cell cycle and cytoskeleton. Accordingly, we found that RHOB could differentially affect the expression of cyclin-dependent kinases and cyclins to alter the proportions of G0/G1-or S-phase cells and affect the expression or aggregation of beta-actin (ACTB) during erythroid or megakaryocytic differentiation. Directly overexpressing RHOA/RHOC in RHOB-downregulated cells showed that the effect of RHOB could be moderately compensated for by its homologs RHOA or RHOC. Taken together, these findings show that RHOB plays an important role in megakaryocytic and erythroid differentiation via the cell cycle and cytoskeleton regulation.
Similar content being viewed by others
Introduction
The differentiation of megakaryocytic and erythroid cells is highly homologous, and these cells share common progenitor cells, namely, megakaryocytic and erythroid progenitors (MEPs), which can differentiate into the megakaryocytic lineage, giving rise to megakaryocytes (MKs) and platelets, as well as into the erythroid lineage, generating red blood cells1,2. The differentiation of MEPs is critical because developmental disorders of megakaryocytic and erythroid cells lead to diseases such as anaemia, thrombocytopenia, and leukaemia3. Previous studies have indicated that tumorigenesis can gradually bias MEPs toward megakaryocytes, resulting in thrombocytopenia and anaemia, which may further induce thrombosis and tumour metastasis, subsequently resulting in a poor prognosis in cancer patients4.
Haematopoiesis is regulated by numberous key genes. A series of genes have been shown to be involved in terminal megakaryocytic and erythroid differentiation. MEIS1 promotes the expression of the genes KLF1, HBD, HBG, SLC40A1, THBS1, GPIb, VWA5A and GATA2, which are associated with megakaryopoiesis or erythropoiesis5. The presence of GATA1in human and mouse MEPs has been confirmed, and deficiency of this gene can inhibit MEP differentiation6,7. In addition to genes that promote MEP differentiation without lineage bias, we and others identified genes that had different effects on the differentiation of MEPs into megakaryocytic or erythroid cells. FLI1-mediated downregulation of GATA1 inhibits erythropoiesis, whereas its direct transcriptional induction of GATA2 promotes megakaryocytic differentiation8. miR-1915-3p promotes the differentiation of megakaryocytes and inhibits the erythroid lineage, whereas its target gene SOCS4 has the opposite effect. RHOB has been proven to be a target of miR-1915-3p9,10. Additionally, decreased platelet count and size and a reduction in red blood cell counts have been reported in RhoB-deficient mice11. However, the role of RHOB in megakaryocytic and erythroid differentiation in humans, which determines the formation of Red blood cell (RBC) or platelet precursors before terminal maturation, has not been definitively confirmed.
RHOB is a RHO family GTPase that is involved in a variety of cellular processes, including actin organization, membrane trafficking, cell proliferation, DNA repair and apoptosis, similar to other members of the RHO family12. Through these processes, RHOB contributes to the development and maintenance of the thymus, vascular and neural tissues and the haematopoietic system13. During haematopoiesis, RHOB expression may interfere with haematopoietic stem cell (HSC) maintenance and self-renewal activity14. Age-dependent myeloproliferative defects, including splenomegaly, hypercellular bone marrow, and extramedullary haematopoiesis, develop in both RHOB heterozygous and homozygous knockout animals15. In the innate immune response, RHOB affects macrophage adhesion and migration by regulating surface integrin levels16. With respect to the development of myeloid cells, in RhoB-/- mice, the number of MKs in the bone marrow is unaltered, but the functions of MKs, such as microtubule organization and proplatelet formation, are impaired due to defects in microtubule dynamics and stability11. Different expression levels of RHOB compared with RHOA have been detected in human and mouse megakaryocytes and platelets17,18, suggesting the possibility of inconsistent functions of RHOB in human and mouse megakaryocytes, which remains to be further explored. In erythropoiesis, the deletion of RhoB increased the number of abnormally shaped erythrocytes in the peripheral blood of mice lacking mDia1 expression15.
Given the pivotal effect of RHOB on the development and maintenance of haematopoietic cells, especially megakaryocytic and erythroid cells, RHOB may function in the regulation of MEP differentiation. In this study, we demonstrated that RHOB downregulation can promote megakaryocytic differentiation and inhibit erythroid differentiation of human haematopoietic cells. Our research suggested that RHOB plays a specific role in the differentiation of MEPs, and the potential underlying mechanism involves changes in the cell cycle and cytoskeleton and subsequently the development of thrombocytosis and erythropoiesis following the knockdown of RHOB in human haematopoietic cells.
Materials and methods
Purification of human cord blood mononuclear cells (CB-MNCs) and CD34+ cells
Human CB samples were obtained from the umbilical cord after delivery during normal pregnancies, and the patients provided informed consent. The studies involving human subjects were approved by the Ethical Committee of the Beijing Institute of Radiation Medicine, and the permit number is AF/SC-08/02.375. MNCs were isolated via Ficoll‒Hypaque density gradient centrifugation (1.077 g/L; TBD science, China). Subsequently, CB-CD34+ cells were isolated from the MNCs using anti-CD34 mAb-coated magnetic beads following the manufacturer’s instructions (Miltenyi Biotec, Germany).
Cell culture and differentiation induction
Human erythroleukaemia K562 cells and human megakaryoblastic Meg-01 cells were cultured in RPMI-1640 medium (Gibco, USA) supplemented with 10% foetal bovine serum (FBS, AusGenex, Australia). Human megakaryoblastic UT-7 cells were maintained in RPMI-1640 medium supplemented with 10% foetal bovine serum and 5 U/mL EPO (PeproTech, USA). Human erythroleukaemia TF-1 cells were maintained in RPMI-1640 medium supplemented with 10% FBS and 5 ng/mL GM-CSF (PeproTech). K562, Meg-01 and UT-7 cells were stepwise induced for megakaryocytic determination and maturation, first treated with their respective media supplemented with 1 nM PMA (Sigma-Aldrich, USA) for 3 days for megakaryocytic differentiation (Supplementary Fig. 1a) and then treated with 10 nM PMA for 6 days for polyploidization (Supplementary Fig. 1b). K562 cells were treated with 40 µM Hemin (Selleck, USA) and 0.1 µg/mL Ara-C (Sigma-Aldrich) for erythroid differentiation for 4 days. TF-1 cells were cultured in RPMI-1640 medium supplemented with 10% FBS and 5 U/mL EPO instead of GM-CSF to induce erythroid differentiation. Human CB-MNCs were grown in erythroid differentiation medium, which was based on StemSpan SFEM II medium (STEMCELL Technologies, Canada) supplemented with a cytokine cocktail containing 5 U/mL EPO, 100 ng/mL SCF, 40 ng/mL IGF-1 (PeproTech), 100 µg/mL Holo-Transferrin Human (Sigma-Aldrich), 2 mM GlutaMAX™ supplement and 40 µg/mL CD lipid concentrate (Gibco). For megakaryocytic differentiation, human CB-MNCs were grown in StemSpan I Medium (STEMCELL Technologies) in the presence of a cytokine cocktail containing 100 ng/mL TPO, 50 ng/mL SCF, 20 ng/mL IL-3, 50 ng/mL IL-6, and 20 ng/mL IL-11 (PeproTech). All these cells were cultured at 37 °C in a humidified atmosphere with 5% CO2.
Megakaryocytes or erythrocytes at different developmental stages were isolated on the basis of their expression of specific megakaryocytic or erythroid surface markers. Briefly, cells labelled with magnetic bead-conjugated antibodies were purified by magnetic force, and cells labelled with fluorescence-labelled antibodies were isolated through fluorescence-activated cell sorting according to the manufacturer’s instructions and previous publications10,19.
Cell transfection
A total of 2 × 105 K562, Meg-01, UT-7 cells or 2 × 106 MNCs were seeded in one well of a 6-well plate and transfected via Lipofectamine 3000 (Invitrogen, USA) with 1.6 µg/well siRNA mimics or nontarget negative control mimics (GenePharma, China) according to the manufacturer’s protocol. The cells were incubated with the transfection mixture for 6-8 h and then transferred to fresh medium for subsequent studies. The RHOB siRNA (siRHOB) was a double-stranded RNA with the sequence 5′ -CTGCTGATCGTGTTCAGTAAGG-3′ for the sense strand and 5′ -TCAATGTCGGCCACATAGTTC-3′ for the antisense strand. The negative control (NC) was a double-stranded RNA with the sequence 5′- UUCUCCGAACGUGUCACGUTT-3′ for the sense strand and 5′- ACGUGACACGUUCGG AGAATT-3′ for the antisense strand.
To overespress RHOA or RHOC, 2 µg expression vectors carrying RHOA or RHOC coding sequences (pCMV6-RHOA or pCMV6-RHOC) or empty vector control (pCMV6-Entry) (Origene, China) and100 pMol/well siRNA mimics were transfected into 2 × 105 K562 cells in one well of a 6-well-plate via Lipofectamine 3000 (Invitrogen, USA) according to the manufacturer’s protocol.
RNA sequencing
K562 cells were transfected with NC or siRHOB mimics and cultured in complete medium (K-CON-NC or K-CON-si) or megakaryocyte-inducing medium (K-MK-NC or K-MK-si) for 3 days. Total RNA was extracted by using TRIzol reagent (Invitrogen), and the quality and quantity of RNA were assessed via a NanoDrop 2000 (Thermo Fisher Scientific, USA) and an Agilent 2100 Bioanalyzer (Agilent Technologies, USA). Next, the cDNA library was constructed and sequenced on an Illumina NovaSeq 6000 (Berry Genomics, China). The raw data from RNA sequencing were deposited in the Gene Expression Omnibus (https://www.ncbi.nlm.nih.gov/geo/) under accession number GSE282217. The intersections of all genes expressed differentially in K562 cells transformed with siRHOB compared with the corresponding negative control among three independent replicate samples from the same group were subsequently used for Gene Ontology (GO) enrichment analysis. The expression of mRNAs was identified via log2 transformation after quantile normalization. Differentially expressed genes between two different groups (siRHOB or NC transfection) were filtered by |log2 (fold change) | > 1 and a p value < 0.05. The Venn intersection between 3 paired comparation and 1 grouped comparation in K562 cells with complete medium condition was used for DEG scanning.
Antibodies and staining reagents
The following antibodies were used for cell sorting or flow cytometry analysis: directly conjugated R-phycoerythrin (PE) anti-human CD41a (eBioscience, America); allophycocyanin (APC) anti-human CD61 (eBioscience); PE anti-human CD34 (eBioscience); PE anti-human CD235a (BD biosciences, America); APC anti-human CD71 (BD biosciences); PE-, APC- and FITC-conjugated immunoglobulin G1 mAb (obtained from eBioscience) were used as isotype controls. Fixed-active stain 510 (FVS510) was purchased from BD Biosciences and the nucleic dye (Fxcycle™ PI/RNASE) was purchased from Invitrogen.
Western blots were probed with anti-RHOB, anti-ACTB or goat anti-mouse IgG HRP-conjugated secondary antibodies purchased from Abclonal (China). The gene expression levels were normalized to the housekeeping gene GAPDH. The sequences of the qPCR primers used in this experiment are shown in Supplementary Table 1. Detailed information on antibodies used in this experiment is shown in Supplementary Table 2.
Flow cytometric analysis
The cells were collected and washed with PBS, subsequently labelled with fluorescence dye-conjugated monoclonal antibodies in PBS for 30 min at 4 °C and washed twice before surface marker analysis.
For propidium iodide (PI)-based polyploid analysis, the cells were collected, washed in PBS, and then permeabilized with cold 70% methanol for preservation at −20 °C. DNA staining was performed with FxcycleTM PI/RNASE (Invitrogen) for 30 min. For the EdU-based cell cycle analysis, the cells were harvested, suspended in the indicated culture medium supplemented with 10 µM EdU, and incubated at 37 °C for 30 min (CB-MNCs for 2 hours). The cells were stained with FVS510, fixed with BD Cytofix/Cytoperm™ Fixation and Permeabilization Solution (BD Biosciences) at 4 °C for 20 min, subsequently washed with 1X BD Perm/Wash buffer and stained with Click solution (Beyotime, China) at room temperature for 30 min. After staining, the cells were washed twice with 1X BD Perm/Wash buffer and stained with FxCycle™ PI/RNase for 30 min. Flow cytometry was performed with Guava easyCyte (Luminex, USA) and analysed with FlowJo software (Version 10, TreeStar, https://www.flowjo.com.) (Supplementary Fig. 2a). The ploidy mode was used in the polyploid analysis.
Platelet quantification
After 7 days of MK induction, 1 × 105 induced MNCs were seeded in a well with new megakaryocytic induction medium and continued to platelet production induction for another 7 days. During the platelet production, 1 mL fresh medium were added to the well without discarding the old every 3 days. Platelets were harvested by centrifugation at 2,000 × g for 20 min, incubated with anti-CD41 and anti-CD61 antibodies and quantified by flow cytometry using Truecount tubes equipped with fluorescent count beads (2 μm, BD Biosciences, America).
Cell proliferation assay
One hundred microlitres of cell mixture containing 1 × 103 K562 cells or 1 × 104 MNCs was added in each well of a 96-well plate. Subsequently, 10 µl of Cell Counting Kit-8 solution (Dojindo, Japan) was added to each well and incubated at 37 °C for 2 h. The absorbance at 450 nm (normalized to the absorbance at 780 nm) was measured in the wells via a SpectraMax system (Molecular Devices, USA).
Wright–Giemsa and phalloidin staining for F-actin
A total of 2 × 104 cells were centrifuged onto the slides. For Wright–Giemsa staining, the cells were fixed with precooled methanol for 2 min and treated with a Wright–Giemsa Stain Kit (BaSO, China). For F-actin staining, the cells were fixed with 3.7% formaldehyde solution at room temperature and treated with Actin-Tracker Red 555 (Beyotime) according to the manufacturer’s protocol. Images were acquired and analyzed by TissueFAXS (Tissue Gnostics). We first identified nuclei (for example, DAPI in immunofluorescence imaging or methylene blue in Wright‒Giemsa staining) to calculated the nuclear area, then identified the cytoplasm (for example, eosin in Wright‒Giemsa staining or Cy5 in immunofluorescence imaging) to determine the cytoplasmic area or the expression of proteins within the cytoplasm and performs the calculations accordingly via the software (HistoQuest 6.127 for Wright‒Giemsa staining analysis and TissueQuest 6.126 for immunofluorescence analysis, Supplementary Fig. 2b-e). More than 50 cells were measured from more than three random fields of view.
Statistical analysis
Statistical analysis of data from three or more biologically independent experiments was performed using GraphPad Prism 8 (GraphPad Software, Inc. https://www.graphpad.com). All the data are presented as the means ± standard deviations (SDs) unless otherwise stated. Data between two groups were compared using Dunnett’s test (T3) or Student’s t test. One-way or two-way analysis of variance was used for multiple comparisons. Statistical significance was defined as p < 0.05. *, p < 0.05; **, p < 0.01; ***, p < 0.001. Unmarked means no difference.
Results
RHOB may be involved in the regulation of megakaryocytic and erythroid differentiation
Different chemicals can be used to induce erythroleukaemia cells, such as K562 cells, to differentiate into one of several lineages, including the erythroid lineage and the megakaryocytic lineage. The routinely cultured K562 cells behaved as erythroid cells (K562-CON), and supplementation with 1 nM PMA in culture medium for 3 days resulted in a megakaryocytic morphology (K562-MK). Therefore, to assess the impact of RHOB on MEP differentiation, we knocked down RHOB by specific siRNAs (siRHOB or nonspecific control, NC) in K562 cells and performed RNA sequencing in media supplemented with or without 1 nM PMA for 3 days. After RNA-seq and data filtering, more than 51 million clean reads were generated from 12 samples derived from the K562-CON-NC, K562-CON-siRHOB, K562-MK-NC and K562-MK-siRHOB groups (each with three biological replicates). The qualified reads were subsequently aligned to the reference genome of Homo sapiens (GRCh37.p13), and all the samples presented a mapping ratio greater than 96%. In addition, the Pearson correlation coefficient between three biological replicates was greater than 0.98, indicating the reliability of our RNA-seq results (Fig. 1a). To investigate the potential downstream genes of RHOB, we performed differentially expressed gene profiling analysis using edgeR software (version 3.3.3 https://bioconductor.org/packages/3.20/bioc/html/edgeR.html). GYPB, PPP2R3B, SERPINE1 and ACE were downregulated, and GTPBP6 was upregulated after RHOB was silenced in routinely cultured K562 cells (K562-CON) (Fig. 1b, c). Among them, the expression of the GYPB gene (FPKM value) was the highest and was the most significantly different (with the smallest p value, Supplementary Table 3). To verify the reliability of the RNA-seq results, we performed RT‒qPCR confirmation of a subset of 5 selected genes. The RT‒qPCR results for the K562 sample were in good agreement with the RNA sequencing data (Fig. 1d). GYPB is one of the major surface glycoproteins of human erythrocytes, and the significant difference in GYPB expression after RHOB knockdown suggested that RHOB may be involved in erythroid differentiation. Therefore, a panel of genes that were previously reported to be differentially expressed and correlated with erythroid or megakaryocytic differentiation were chosen, and their expression patterns in K562 cells after RHOB silencing were examined. The downregulation of RHOB in K562 cells suppressed genes related to erythroid differentiation and maturation (Fig. 1e). Additionally, after PMA treatment, the mRNA expression of important megakaryocytic genes was promoted in the siRHOB-transfected cells (Fig. 1f). As shown by Gene Ontology biological process analyses, the differentially expressed genes between the siRHOB and NC groups with (MK group) or without (CON group) PMA treatment were highly enriched in pathways related to haematopoietic differentiation (e.g., erythrocyte differentiation, platelet aggregation and platelet formation processes) (Fig. 1g). Taken together, the RNA-seq data suggested that RHOB might be involved in the regulation of megakaryocytic and erythroid differentiation.
RHOB is involved in the regulation of megakaryocytic differentiation and erythroid differentiation. (a-e) K562 cells with/without megakaryocytic induction (K-MK vs. K-CON) were transfected with RHOB siRNA (siRHOB) or negative control (NC) and analyzed by RNA sequencing. (a) Correlation analysis between samples in different groups. Pearson correlation coefficients were calculated to estimate the association of RNA expression levels between samples. (b) A Venn diagram was generated for the DEGs (fold change > 2 or fold change < 0.5 and p value < 0.05) between K562 cells transfected with siRHOB or NC and cultured in complete medium. (c) Volcano plot showing DEGs in K562-CON cells. (d) The subset of 5 DEGs from the Venn diagram comparing the K562-CON-NC and K562-CON-siRHOB groups in pairs was confirmed by RT‒qPCR analysis of K562 cells. (e) Heatmap of the genes involved in erythroid differentiation in K562 cells cultured in complete medium for 3 days. (f) Heatmap of genes involved in megakaryocytic differentiation in K562 cells cultured in megakaryocyte-inducing medium for 3 days. (g) Gene Ontology (GO) enrichment analysis of genes differentially expressed between the siRHOB- and NC-transfected cells. The enriched GO terms are shown for both K562 cells without megakaryocytic induction (CON) and K562 cells cultured in megakaryocyte-induced medium (MK) for 3 days. (h) RHOB expression was analyzed by RT‒qPCR in K562, Meg-01, and UT-7 cells before and after PMA treatment for 3 days. (i, j) The endogenous expression of RHOB varied in different megakaryocytic differentiation stages (i) and was determined by RT‒qPCR of CD34+ HSPCs and erythroid cells at different developmental stages via the expression of CD71 and CD235a surface markers (j). (k) RT‒qPCR analysis of RHOB expression in differentiating megakaryocytic cells during each megakaryocytic induction time derived from cord blood HSPCs. (l) RHOB expression in K562 cells during each erythroid induction time was determined by RT‒qPCR. (m) RT‒qPCR detection of RHOB levels in undifferentiated or EPO-treated TF-1 cells on Day 4. (n) RHOB expression in cord blood-mononuclear cell (CB-MNC) derivatives at each erythroid induction time was determined by RT‒qPCR. The data are presented as the means ± SDs.
To gain insight into the role of RHOB in haematopoietic differentiation, we investigated the endogenous expression of RHOB in derivatives of haematopoietic stem/progenitor cells (HSPCs) towards megakaryocytes or erythrocytes. We first compared RHOB expression in undifferentiated versus megakaryocytic-induced cells. When RHOB expression in K562, Meg-01 and UT-7 cells was compared, a significant reduction in RHOB expression was observed after PMA treatment (Fig. 1h). We have previously sorted megakaryocytes and erythrocytes at each differentiation phase on the basis of the expression levels of lineage-specific surface markers (CD41 and CD61 for megakaryocytic cells and CD71 and CD235a for erythroid cells)10,19. The RHOB mRNA levels were subsequently analyzed in these cells, and RHOB was found to be expressed at lower levels in megakaryocytic cells (Fig. 1i) and more highly expressed in erythroid cells (Fig. 1j) than in HSPCs. Moreover, we examined the expression of RHOB in differentiating megakaryocytic cells derived from cord blood HSPCs. RNA was collected every five days, from Day 0 to Day 15 of induction. The expression of RHOB was significantly lower after megakaryopoiesis (Fig. 1k). Next, we determined the RHOB mRNA level during erythroid differentiation of erythroleukaemia cells. An increase in RHOB expression of more than 4-fold and 2-fold was observed after erythroid induction in K562 cells and TF-1 cells, respectively (Fig. 1l, m). We also observed enrichment of RHOB in late-stage erythroid cells on induction Day 14 and 21 compared with Day 0 during the differentiation of MNCs towards erythrocytes (Fig. 1n). These data indicated a significant difference in the RHOB expression pattern during megakaryocyte and erythrocyte differentiation, suggesting that RHOB may play potentially distinct roles in these processes.
RHOB gene downregulation promotes megakaryocytic differentiation
To confirm the above hypothesis, we transfected four human leukaemia cell lines, K562, Meg-01, UT-7, and TF-1 cells, and CB-MNCs with siRNAs against RHOB, and the effects of RNAi-mediated RHOB knockdown on both the mRNA and protein levels were examined (Supplementary Fig. 3). After siRNA transfection and megakaryocytic induction, flow cytometric analysis revealed that the percentage of CD41+CD61+ cells increased in siRHOB/K562 cells (36.53%±1.2%), siRHOB/Meg-01 cells (42.53%±0.42%), siRHOB/UT-7 cells (70.07%±1.48%) and siRHOB/MNC cells (44.45%±4.53%) compared with NC/K562 cells (32.4%±0.87%), NC/Meg-01 cells (37.13%±0.61%), NC/UT-7 cells (60.7%±0.56%) and NC/MNC cells (37.875%±2.57%) (Fig. 2a-d). In these cases, the expression of erythroid-related genes was downregulated upon K562 cell megakaryocytic differentiation but unchanged during UT-7 and Meg-01 megakaryopoiesis, possibly due to their low baseline expression (Supplementary Fig. 4). We further assessed the function of RHOB in megakaryocytic maturity. K562, Meg-01 and UT-7 cells were treated with 10 nM PMA for polyploidization for 6 days. After treatment, the proportion of polyploid cells (≥ 4 N) was greater in the cells transfected with RHOB siRNA than in those transfected with the NC (Fig. 2e-g). However, analysis of the megakaryocytic culture supernatant suggested that platelet formation was impaired after RHOB downregulation (Fig. 2h). The RHOB-knockdown cells presented more mature MK phenotypes with larger nuclear and cell areas (Fig. 2i-l). Moreover, the RT‒qPCR results revealed that the expression of MK lineage-specific genes (CD41, CD61, and CD62), transcription factors (GATA-1 and FIL1) and the thrombopoietin receptor (C-MPL) increased accordingly (Fig. 2m, n). Therefore, these loss-of-function experiments strongly suggest that RHOB inhibition promotes MK differentiation and polyploidization.
Downregulation of RHOB promotes megakaryocytic differentiation. (a-d) RHOB knockdown with siRNA increased the percentage of megakaryocytes (CD41+CD61+) in K562 (a), Meg-01 (b), and UT-7 cells (c) and MNCs (d) after megakaryocytic induction (leukaemia cells for 3 days, MNCs for 10 days). Representative flow cytometric plots are shown on the left of the panels. (e-g) Changes in the proportion of polyploid cells (≥ 4 N) after RHOB knockdown were assessed in K562 (e), Meg-01 (f), and UT-7 cells (g). The cells were treated with 10 nM PMA for 6 days for polyploidization, followed by propidium iodide (PI) staining and flow cytometric analysis for ploidy status. (h) The number of platelets released into the culture medium was evaluated. (i-l) After megakaryocytic induction for 3 days, the cells were cytospin-prepared and stained with Wright‒Giemsa solution. The nuclear area and cell area of more than 50 K562 (i), Meg-01 (j), and UT-7 (k) cells and MNCs (l) were measured from more than three random fields of view (scale bars: 50 μm). (m-n) Relative expression of megakaryocyte marker genes in K562 cells (m) and MNCs (n) transfected with RHOB siRNA or NC and under megakaryocytic induction for 3 days was analyzed by RT‒qPCR. The data are presented as the means ± SDs.
Knockdown of RHOB inhibited erythroid differentiation
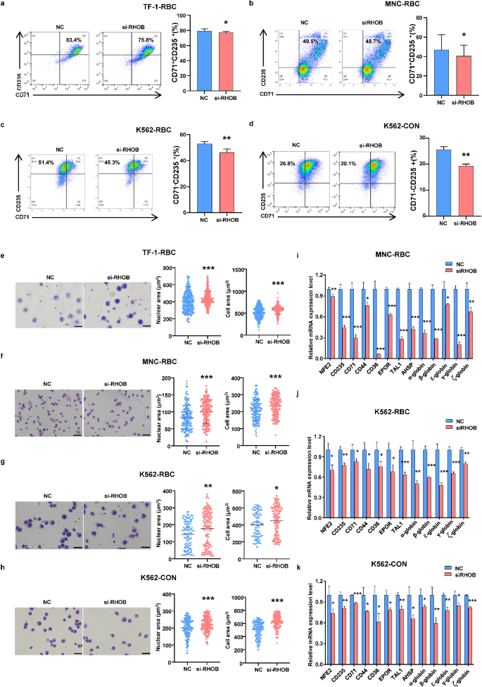
To gain insight into the role of RHOB in erythroid development, we determined the effect of RHOB downregulation in K562 cells, TF-1 cells and MNCs induced into erythroid cells. First, erythrocyte surface markers were detected by flow cytometry after induction. Studies with erythroid cells demonstrated that the expression of CD71 and CD235a increased during erythrogenesis from HSPCs to early/middle erythroblasts (CD71+CD235+), whereas the expression of CD71 decreased when the cells matured into late erythrocytes (CD71−CD235a+)20. Therefore, in the early stage of differentiation (MNCs or TF-1 cells), we assessed the proportion of CD71+CD235+ cells, whereas in the late stage (K562 cells), the marker was CD71−CD235a+. Moreover, flow cytometric results revealed that the percentage of CD71+CD235a+ cells decreased in the siRHOB/MNC cells (40.4%±5.06%) and the siRHOB/TF-1 cells (77.075%±1.65%) compared with the NC/MNC cells (46.8%±7.001%) and the NC/TF-1 cells (79.35%±2.73%) after erythroid differentiation (Fig. 3a, b). The downregulated expression of RHOB reduced the percentage of the CD71−CD235a+ population in K562 cells 3 days after siRHOB transfection without any induction (siRHOB 19.33%±0.61% versus NC 25.8%±1.37%). After 4 days of culture with Hemin, the siRHOB-transfected K562 cells presented a lower percentage of CD71−CD235a+ cells (47%±2.65%) than the NC cells (53.67%±1.56%) (Fig. 3c, d). Compared with the NC mimic-transfected cells, the siRHOB-transfected cells presented a more immature erythroid phenotype and larger nuclear and cell areas (Fig. 3e-h). Another indicator of erythroid differentiation is the expression of genes important for the erythroid lineage, which regulate lineage-specific differentiation of erythrocytes or the production of haemoglobin. Similar to the flow cytometric results, lower expression of CD235, globin and other important erythroid genes was also found by qPCR in siRHOB cells (Fig. 3i-k). In summary, the suppression of RHOB expression inhibits erythroid differentiation.
Downregulation of RHOB inhibits erythroid differentiation. (a-b) Downregulated RHOB expression in TF-1 cells (a) and MNCs (b) cultured in erythroid differentiation medium (TF-1 cells for 4 days, MNCs for 10 days) reduced the expression of erythroid markers (CD71 and CD235a). (c-d) Effect of siRHOB transfection on the percentage of mature RBCs (CD71−CD235+) from K562s with (c) or without (d) erythroid induction for 4 days. (e-h) Morphological and statistical analysis of erythroid cells with RHOB knockdown. Wright‒Giemsa staining revealed the erythroid morphology of TF-1 cells (e), MNCs (f) and K562 cells (g) after RHOB downregulation and erythroid induction (TF-1 and K562 cells for 4 days, MNCs for 10 days). (h) Cytospins of K562 cells cultured in complete medium were also stained with Wright‒Giemsa solutions. The nuclear area and cell area of more than 50 cells were measured from more than three random fields of view for each type of cell (scale bars: 50 μm). (i-k) Relative expression of erythroid marker genes in MNC-derived erythrocytes (i) and K562 cells with (j) or without (k) erythroid induction (K562 cells for 4 days, MNCs for 10 days). The data are presented as the means ± SDs.
RHOB regulates megakaryocytic and erythroid differentiation by modifying the cell cycle and cytoskeleton
We and others have shown that the RHO protein affects megakaryopoiesis/erythropoiesis through the regulation of the cell cycle21,22,23. In addition, the RHO protein is known to be involved in the regulation of cytoskeletal architecture, and this molecule is also one of the key regulators of haematopoiesis24,25. The findings of the present study also suggested that the downregulation of RHOB affects the generation of megakaryocytic polyploids and the morphology of cells, indicating that RHOB may regulate cell differentiation through these two processes. To gain a comprehensive understanding of these findings, we reanalyzed the RNA-seq data and found that a large proportion of the genes expressed differentially were significantly enriched in cycle-related pathways, such as those related to the regulation of the cell cycle and the cell division process (Fig. 4a). Additionally, RHOB knockdown affected the biological processes associated with actin cytoskeleton regulation (Fig. 4b). The sequencing results suggested that RHOB may alter megakaryocytic differentiation by affecting the cell cycle and cytoskeleton.
Downregulation of RHOB affects the cell cycle status during megakaryocytic and erythroid differentiation. (a-b) GO enrichment analysis of all genes differentially expressed between the siRHOB- and NC-transfected K562 cells with (MK) or without (CON) megakaryocytic induction. The enriched GO terms of the cell cycle-related (a) and cytoskeleton-related (b) pathways after RHOB downregulation are shown. (c-f) The percentages of K562 (c), Meg-01 (d), UT-7 cells (e) and MNCs (f) under megakaryocytic induction (leukaemia cells for 3 days, MNCs for 10 days) in each cell cycle phase were examined by flow cytometry. (g, h) Proliferation of MNCs was determined by a CCK-8 assay. MNCs were transfected with RHOB siRNA or NC and then induced to differentiate into megakaryocytes (g) and erythroid cells (h). (i) The proliferation of K562 cells after RHOB downregulation was assessed by a CCK-8 assay. (j-k) Percentage of cells in each cell cycle phase from RHOB-downregulated K562 cells (j) and MNCs (k) under erythroid induction (K562 cells for 4 days, MNCs for 10 days). Representative flow cytometric plots are shown in the upper panel. (l) The percentage of K562 cells transfected with RHOB siRNA or NC in each cell cycle phase was examined by flow cytometry on Day 3. (m-s) Relative expression of CDK and cyclin genes in K562 (m), Meg-01 (n), and UT-7 cells (o) and MNCs (p) under megakaryocytic induction conditions (leukaemia cells for 3 days, MNCs for 10 days) and in K562 cells (q), TF-1 cells (r) and MNCs (s) under erythroid induction conditions (K562 and TF-1 cells for 4 days, MNCs for 10 days) transfected with RHOB siRNA or NC and analyzed by RT‒qPCR. (t) Protein expression of RHOA, RHOC, CDK4, and cyclin E in K562, Meg-01, and UT-7 cells without induction; K562 cells under erythroid induction; and K562, Meg-01, and UT-7 cells under megakaryocytic induction, all of which were subjected to RHOB downregulation, by western blotting. Representative blot bands are shown in the upper panel. The data are presented as the means ± SDs.
To confirm this hypothesis, we investigated the percentage of cells in each phase of the cell cycle by staining the induced cells with PI and fluorescently labelled EdU. Compared with G1 cells, cells in the S and G2 phases not only have increased PI intensity but also fluorescence corresponding to EdU S-phase incorporation. During megakaryocytic differentiation, a reduction in the percentage of cells in the G0/G1 phase and an increase in the percentage of cells in the S phase were observed in the cells transfected with RHOB siRNA compared with those in the cells transfected with the NC (Fig. 4c-f). These changes in the cell cycle also affect the proliferation of cells. The proliferation of MNCs increased in the siRHOB-transfected cells during megakaryocytic induction from Day 2 to Day 6, as determined by a Cell Counting Kit-8 (CCK-8) assay (Fig. 4g). We subsequently examined whether cell proliferation was altered by RHOB downregulation during erythroid differentiation. In contrast, loss of RHOB function was associated with a decrease in erythroid cell proliferation in K562 cells and MNCs. Cell cycle arrest at the G0/G1 phase during erythropoiesis as a result of siRHOB transfection was also observed in both undifferentiated K562 cells and erythroid-differentiated MNCs and K562 cells (Fig. 4h-l. Figure 4h and k for MNC erythroid differentiation, 4j for K562 erythroid differentiation and 4i, 4l for undifferentiated K562 cells.). Interestingly, the megakaryocytic differentiation of K562 cells significantly reduced the percentage of cells in S phase, whereas the knockdown of RHOB in these megakaryocyte-like K562 cells slightly reversed this effect (Fig. 4c and i). These data suggested that downregulation of RHOB altered the percentage of cells in the G0/G1 and S phases, promoted cell proliferation during megakaryopoiesis, reduced the number of cells in the S phase and suppressed cell proliferation during erythroid differentiation. The progression of the cell cycle is promoted by the activity of cyclin-dependent kinase (CDK)-cyclin complexes. Both internal and external signals regulate the activity of CDK-cyclin complexes to modulate cell proliferation in specific differentiation processes. Deletion of cyclin A2 impedes the S phase and G2/M transition of the cell cycle, thus preventing the formation of erythrocytes26. Other cyclin family molecules, such as cyclin D and cyclin E, have been confirmed to be essential for the differentiation and maturation of megakaryocytes27. To further determine whether the effect of RHOB on the cell cycle is associated with CDKs or cyclins, we performed RT‒qPCR analysis of RHOB-knockdown cells after inducing K562, UT-7, and Meg-01 cells and MNCs into megakaryocytes and K562 and TF-1 cells and MNCs into erythrocytes. During megakaryocytic differentiation, the expression levels of CDK1 and CDK2 in the siRHOB-transfected groups, along with their associated partner cyclin proteins cyclin A2 and cyclin B1, were comparable to those in the NC-transfected MNCs and Meg-01 cells. Cyclin D1, cyclin D2, cyclin D3, cyclin E1 and CDK4, the key molecules in the G1 phase of the cell cycle, were highly expressed in RHOB-knockdown K562, UT-7, and Meg-01 cells and MNCs (Fig. 4m-p). In the erythroid induction of K562 and TF-1 cells and MNCs, the expression of the above G1 phase cyclins was significantly reduced, whereas the crucial molecules of S- and G2-M-phase, cyclin A2, CDK1 and CDK2, also significantly decreased in expression in K562 cells and MNCs but not in TF-1 cells (Fig. 4q-s). Taken together, these data suggest that RHOB regulates megakaryocytic differentiation by promoting the G1-to-S phase transition of the cell cycle and proliferation but inhibited cell proliferation during erythroid differentiation by arresting the cell cycle at the G1 phase.
Among the cell cycle regulators we examined, CDK4 and cyclin E were the genes whose expression was most commonly altered in RHOB-downregulated megakaryocytes and erythrocytes. The expression levels of these genes were further assessed by western blotting (Fig. 4t). Like the RT‒qPCR results, siRHOB transfection increased CDK4 and cyclin E expression during megakaryocytic differentiation but decreased their expression during erythroid differentiation (Fig. 4u-x).
To determine whether RHOB knockdown provoked endogenous compensation through the upregulation of the RHOB homologues RHOA and RHOC, we assessed the expression of RHOA and RHOC via western blotting (Fig. 4t) and RT‒qPCR (Supplementary Fig. 5). No significant alteration in RHOA or RHOC was detected in RHOB-downregulated K562, Meg-01 or UT-7 cells under standard culture conditions; in erythroid-differentiated K562 cells; or in megakaryocytic-differentiated K562, Meg-01 or UT-7 cells, suggesting that the alteration of cell cycle regulators was a consequence of RHOB downregulation (Supplementary Fig. 5).
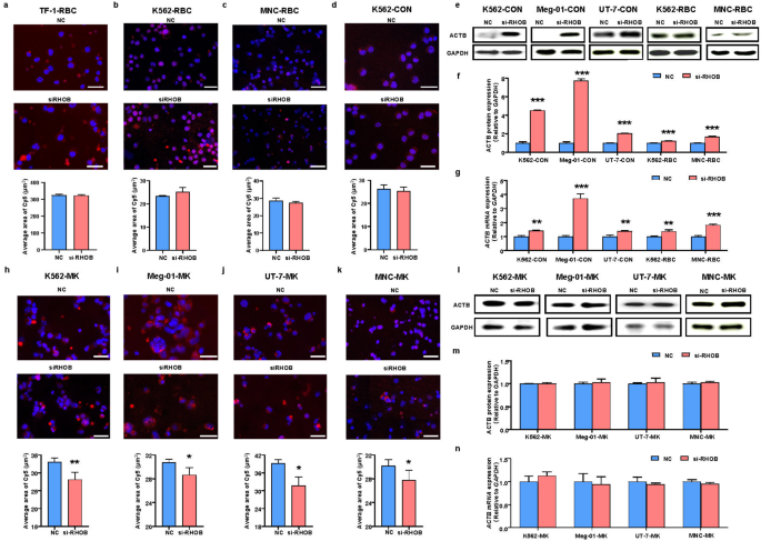
The small RHO GTPase family of signaling molecules are important regulators of cell and tissue morphology and function and act mainly through the cytoskeleton13. After clarifying the effect of RHOB on the cell cycle during megakaryocytopoiesis and erythropoiesis, we further explored its influence on the expression and distribution of major skeletal proteins. We have shown that the downregulation of RHOB expression affects the nuclear and cellular areas during megakaryocytic and erythroid differentiation. Filamentous actin (F-actin) is a fibrous structure polymerized from actin monomers and is one of the main components of the cytoskeleton in eukaryotic cells28. Staining with Actin-Tracker Red 555 was performed to determine the aggregation state and localization of F-actin and indicate cytoskeleton alterations. The quantified fluorescent area demonstrated that the downregulation of RHOB did not change the average cellular area of F-actin during erythroid differentiation (Fig. 5a-d). However, during the differentiation of megakaryocytes, the aggregation state of actin in the RHOB-downregulated cells was opposite to that observed during erythroid differentiation, since the area of F-actin significantly decreased (Fig. 5h-k).
Expression of cytoskeletal proteins after downregulation of RHOB. (a-d) Expression of F-actin in TF-1 cells (a), K562 cells (b) and MNCs (c) after RHOB downregulation and erythroid induction (leukaemia cells for 4 days, MNCs for 10 days), as shown by Actin-Tracker Red 555. K562 cells cultured in complete medium were stained with Actin-Tracker Red 555 (d). All the cells were co-stained with the nuclear dye DAPI. (e-g) ACTB expression at the protein level (e, f) and mRNA level (g) in K562, Meg-01, and UT-7 cells and MNCs transfected with RHOB siRNA or NC for 3 days was evaluated by western blots and RT‒qPCR, respectively. The expression of ACTB in erythroid-differentiated K562 cells and MNCs was also assessed (K562 cells for 4 days, MNCs for 10 days). GAPDH was used as an endogenous expression control. (h-k) siRHOB- or NC-transfected K562 (h), Meg-01 (i), and UT-7 cells (j) and MNCs (k) after megakaryocytic induction were imaged after staining with Actin-Tracker Red 555 (leukaemia cells for 3 days, MNCs for 10 days). (l-n) Western blot analysis (l, m) and RT‒qPCR (n) were used to determine the expression of ACTB in RHOB-downregulated cells after megakaryocytic induction. The data are presented as the means ± SDs. The mean fluorescence area of F-actin staining in more than 50 cells was measured from each field of view, and more than three random fields were chosen for statistical analysis. (scale bars: 50 μm).
Moreover, because beta-actin (ACTB) is an important monomer of F-actin28, we explored the effect of RHOB silencing on ACTB expression. ACTB was overexpressed at the mRNA and protein levels in K562, Meg-01 and UT-7 cells without induction and in erythroid-induced K562 cells and MNCs, all of which were subjected to RHOB downregulation (Fig. 5e-g). However, the downregulation of RHOB did not affect the expression of ACTB in K562, Meg-01, or UT-7 cells or MNCs under megakaryocytic induction (Fig. 5l-n). Accordingly, in the erythroleukaemia cells we assessed, which possessed the features of MEPs, RHOB downregulation resulted in significant promotion of ACTB expression and unchanged ACTB polymer levels, suggesting a lower aggregation rate after RHOB knockdown. The effect was retained when these cells (K562 cells and MNCs) were induced into erythroid cells, as shown by the expression of ACTB at both the mRNA and protein levels and phalloidin staining. In contrast, during megakaryopoiesis, RHOB silencing reduced ACTB aggregation but did not affect ACTB expression.
Another key cytoskeleton component, tubulin (TUBA or TUBB), was assessed after RHOB downregulation. RHOB knockdown with siRNA did not alter the expression of tubulin, as shown by RT‒qPCR and western blotting, in undifferentiated K562, Meg-01 and UT-7 cells or in erythroid/megakaryocytic differentiated cells. Immunofluorescence imaging with a TUBA-specific antibody in erythroid/megakaryocytic-directed cells revealed that RHOB downregulation had no effect on TUBA aggregation during erythropoiesis but slightly decreased aggregated TUBA during megakaryopoiesis (Supplementary Fig. 6). In conclusion, given the impact of RHOB downregulation on cytoskeletons, ACTB is one of the key responders.
RHOA and RHOC complements the deficiency of RHOB through the regulation of cell cycle and cytoskeleton
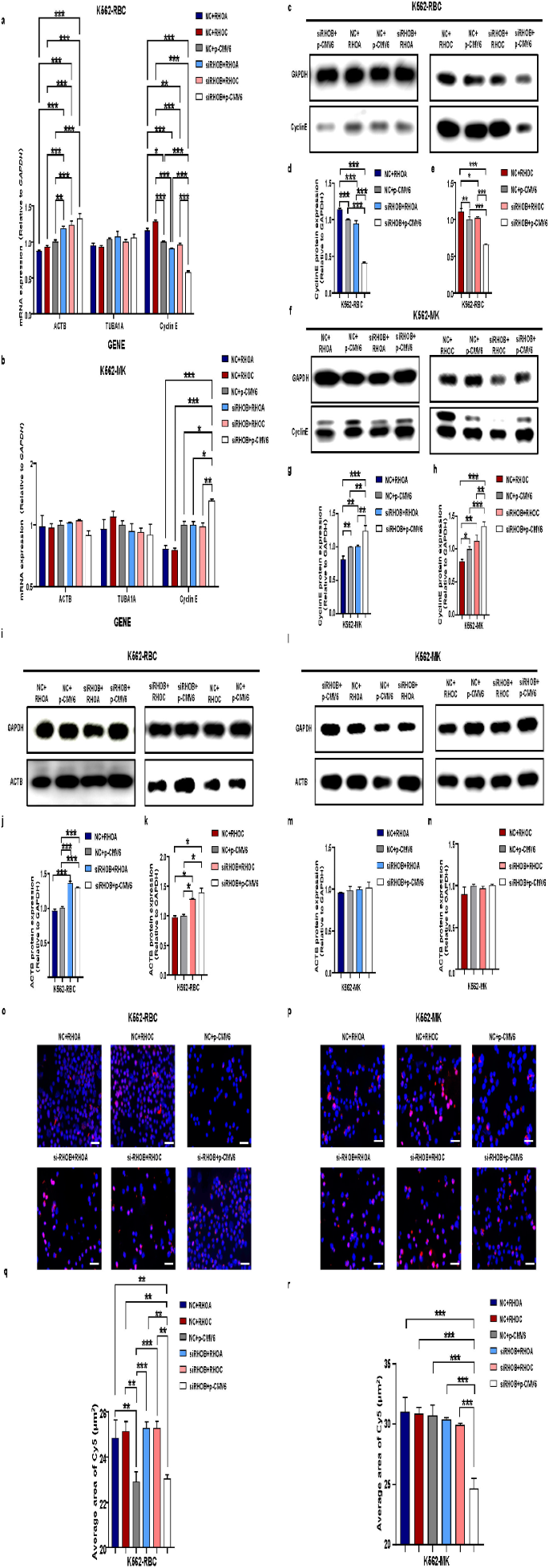
Given the highly homologous between RHOA, RHOB and RHOC, the overlap of target proteins and functions of these Rho GTPases are expected29. Although endogenous RHOA or RHOC expression was not altered upon RHOB downregulation, to clarify the function of RHOA and RHOC over RHOB, we overexpressed RHOA/RHOC through plasmid transfection together with the downregulation of RHOB with siRNA in K562 cells and checked their effect on the expression and function of key cell cycle regulator cyclin E and cytoskeleton component ACTB. Successfully upregulation of RHOA/RHOC upon their coding sequence transfection and the downregulation of RHOB after siRHOB transfection was confirmed by RT‒qPCR and western blot (Supplementary Fig. 7).
For cell cycle regulators, direct overexpression of RHOA or RHOC demonstrated reverse effect compared to RHOB downregulation both in megakaryocytic induction and erythroid induction. RHOA/RHOC overexpression together with RHOB knockdown (double transfection) resulted in neutralized cyclin E expression (Fig. 6a-h), which presented as the baseline level of cyclin E. In case of K562 cell megakaryocytic differentiation, RHOA/RHOC overexpression suppressed cyclin E expression (Fig. 6b, f-h), while siRHOB transfection increased cyclin E level compared with control transfection. And the level of cyclin E in double transfection was equal to that from control transfection. Cyclin E was decreased after RHOB downregulation in K562 cells under erythroid induction (Fig. 6a, c-e), as previously confirmed. And this effect was rescued in the double transfection group.
RHOA and RHOC compensate for RHOB deficiency by modulating the cell cycle and the cytoskeleton. (a-b) ATCB, TUBA1A, CDK4 and cyclin E expression at the mRNA level in K562 cells transfected with RHOB siRNA, pCMV6-RHOA or pCMV6-RHOC and with erythroid induction on Day 4 (a) or megakaryocytic induction on Day 3 (b) were evaluated by RT‒qPCR. NC stands for siRNA transfection control, and p-CMV6 stands for empty vector transfection control in RHOA/RHOC plasmid transfection. (c-h) Protein expression of cyclin E in K562 cells after RHOB downregulation, RHOA (d, g) or RHOC (e, h) upregulation and with erythroid induction on Day 4 (c-e) or megakaryocytic induction on Day 3 (f-h) was assessed by western blots. GAPDH was used as an endogenous expression control. (i-n) ATCB protein expression in K562 cells transfected with RHOB siRNA, pCMV6-RHOA (j, m) or pCMV6-RHOC (k, n) and with erythroid induction on Day 4 (i-k) or megakaryocytic induction on Day 3 (l-n) was assessed by western blots. GAPDH was used as an endogenous expression control. (o-r) Expression of F-actin in K562 cells after RHOB downregulation, RHOA upregulation or RHOC upregulation, as shown by Actin-Tracker Red 555. K562 cells cultured in erythroid differentiation medium (K562-RBC) for 4 days (o) or megakaryocytic differentiation medium (K562-MK) for 3 days (p) were stained with Actin-Tracker Red 555. All the cells were costained with the nuclear dye DAPI. The mean fluorescence area of F-actin staining in more than 50 cells was measured from each field of view, and more than three random fields were chosen for statistical analysis (scale bars: 50 μm) (q-r). The data are presented as the means ± SDs. One or two-way ANOVA with Tukey’s multiple comparison tests was used for multiple comparisons.
In the study of rescue effect of RHOA/RHOC overexpression upon RHOB knockdown on ACTB expression and aggregation, a complementary ACTB aggregation status was also observed in the double transfection group compared with siRHOB group. For megakaryocytic differentiation, both RHOA/RHOC overexpression and RHOB downregulation showed no effect on ACTB expression levels (Fig. 6l-n). But judging by fluorescent phalloidin staining, reduced F-actin (actin polymer) level was detected in siRHOB group, while RHOA/RHOC overexpression enhanced F-actin level, and double transfection pulled back F-actin levels to that from control transfection group (Fig. 6p, r). No significant difference of fluorescence area of F-actin was observed in RHOA/RHOC overexpression, RHOB downregulation or double transfection groups under the backgroud of K562 cell erythroid differentiation (Fig. 6o, q). However, as discovered previously, siRHOB transfection boosted actin expression level significantly, suggesting the ratio of F-actin (actin polymer) decreased with RHOB knockdown in erythroid differentiated K562 cells (Fig. 6i-k), while RHOA/RHOC overexpression overwhelmed the reduction of ACTB aggregation from RHOB downregulation, judging by the ratio of F-actin in total actin. Taken together, direct RHOA/RHOC overexpression might rescue the effect of RHOB downregulation in some degree.
Discussion
The RHO GTPase family comprises approximately 20 known members that can be subdivided into 8 subfamilies, of which the RHO subfamily includes the structurally highly similar members RHOA, RHOB, and RHOC30. RHOB shares over 85% amino acid sequence identity with RHOA and has similar functions in humans and mice30. RhoA is considered a key molecule in megakaryocytic and erythroid differentiation. Pronounced macrothrombocytopenia in peripheral blood associated with increased numbers of mature megakaryocytes in the bone marrow was found in megakaryocyte-specific RhoA-deficient mice. These findings strongly indicate the critical involvement of RhoA in the terminal stages of platelet production, macrothrombocytopenia and defective platelet activation in haemostasis and thrombosis31. Mice with erythroid-specific RhoA deficiency die in utero because of the failure of definitive erythropoiesis. Failure of cytoplasmic division caused by RhoA deficiency is accompanied by increased DNA damage and cell death, resulting in impaired proliferation of erythroblasts32. Similar to RhoA deficiency, loss of RhoB leads to microthrombocytopenia and a minor decrease in red blood cell counts, but the maturation and actin dynamics of megakaryocytes are not affected11. Moreover, DeWard AD et al. reported that the ratios of abnormal erythroid compositions in mice lacking mDia1 and RhoB expression were greater than those in mice lacking mDia1 alone15.
As shown in genetically manipulated mouse models, RHOB is involved in the homeostasis of megakaryocytic and erythroid lineages. However, its role in human MEP lineage development remains unknown. As shown by Englert M et al., RhoB is highly abundantly expressed in mouse megakaryocytes and platelets, but in human megakaryocytes, RHOB expression is lower than RHOA expression, which contrasts with the relative expression levels in mouse megakaryocytes11. A possible difference might exist in the effect of RHOB downregulation in human and mouse megakaryopoiesis. As a consequence, uncovering the function of RHOB in human haematopoietic lineage development is important.
In this study, we further revealed the role of RHOB in MEP differentiation and the underlying mechanisms. RHOB silencing in K562 cells suppressed the expression of genes related to erythroid differentiation and maturation and affected pathways related to erythrocyte or mekaryocyte differentiation. Differentiation towards megakaryocytes requires the downregulation of RHOB over a specific period of time, whereas differentiation into erythroid cells requires RHOB upregulation. Next, we verified the function of the RHOB gene in various cells with both megakaryocytic and erythroid potential with megakaryocytic induction or erythroid induction or without induction and revealed that RHOB downregulation inhibited erythroid differentiation but drove the cells towards the megakaryocytic state. However, whether the impact of RHOB silencing on platelet production in human cells is consistent with that in gene-deficient mice still needs to be further confirmed, although reduced platelet number was indeed discovered in our study in RHOB knockdown megakaryocytes. RNA sequencing revealed that RHOB knockdown resulted in differences in the expression of genes enriched in the cell cycle, cytoskeleton and other related pathways. RHOB might function in MEP differentiation through these signaling pathways.
The contribution of the cell cycle to cell fate decisions has been demonstrated in numerous types of stem and progenitor cells, including HSCs and MEPs. In most MEPs, bipotent MEPs are slow-cycling, Mk-specific MEPs have a medium proliferation speed, and erythroid-specific MEPs are fast-cycling33. Therefore, in this study, we explored the impact of RHOB on the cell cycle during the differentiation of MEPs into downstream lineages. During megakaryocytic differentiation, the downregulation of RHOB increased the percentage of cells in the S phase and promoted cell proliferation, whereas it had the opposite effect on erythroid differentiation. Thus, we deduced that during megakaryocytic induction, RHOB knockdown may promote megakaryocytic differentiation by moderately accelerating the cell cycle and inhibiting cell differentiation into red blood cells by slowing the erythroid progenitor cycle and suppressing cell proliferation.
Notably, some cyclins and CDKs have also been shown to be involved in the regulation of megakaryocytic and erythroid differentiation though the regulation of the cell cycle. Jayapal SR et al. reported that knocking out cyclin A2 in erythroid cells slightly prolonged the cell cycle and S phase, leading to a reduction in the number of erythrocytes and an increase in their mean volume26. Moreover, another study demonstrated that erythroblasts lacking Cdk2 and Cdk4 displayed a lengthened G1phase and increased erythrocyte size34. In contrast, other cyclin family molecules, such as cyclin D and cyclin E, have been confirmed to be crucial for the differentiation and maturation of megakaryocytes. GATA-1 controls growth and polyploidization by regulating cyclin D-Cdk4 kinase activity in megakaryocytes but not in erythroid cells27. In addition, cyclin E can promote the entry of megakaryocytes into the S phase and hence increase the number of cycling cells and increase polyploidization. We demonstrated that the levels of cyclins and CDKs varied differently after RHOB was knocked down during megakaryocytic differentiation and erythroid differentiation. The expression of cyclin A2, cyclin D, CDK2 and CDK4 in primary erythroid-differentiated MNCs decreased after RHOB gene downregulation, whereas the expression of cyclin D, cyclin E, and CDK4 increased during megakaryocytic differentiation. After the alteration of these cell cycle regulators, a similar effect on MEP differentiation was detected as previously reported.
Although Rho GTPases have been reported to participate in the regulation of the cell cycle23,35, limited information is available concerning the role of RHOB in the cell cycle. A single study by Allal C et al. suggested that farnesylated (V14) RHOB prevented the effect of GGTI-298, which could block NIH-3T3 cells in the G0/G1 phase and induce p21WAFexpression36. In this study, we found that RHOB might regulate the cell cycle by controlling other cyclins and CDKs, such as cyclin A2, cyclin D, cyclin E, CDK2 and CDK4, thereby affecting the differentiation fate of MEPs.
The cytoskeleton is essential for the formation and function of megakaryocytes and erythrocytes. A dynamic, properly organized actin cytoskeleton and microtubules are critical for megakaryocytic and erythroid development37,38. Many members of the Rho family have been shown to regulate the structure of the cytoskeleton39,40,41. Knockout of RHOB causes defects in microtubule dynamics and stability in megakaryocytic cells11. In our study, the different effects of RHOB silencing on the cytoskeleton during megakaryocytic and erythroid differentiation were revealed.
In the primitive state and during erythroid differentiation, RHOB knockdown decreased the level of microfilaments, as revealed by relatively unchanged F-actin levels compared with significantly increased total actin expression. A similar effect was reported by Uras IZ et al., who reported that impaired F-actin formation resulted in defects in erythroid development42. However, in megakaryopoiesis, the downregulation of RHOB does not affect the expression of those cytoskeletal proteins, but it reduces the aggregation state of ACTB, leading to a significant decrease in the relative areas of the ACTB fluorescence signal. These findings indicated that during megakaryopoiesis, reduced ACTB aggregation is required for megakaryocyte polyploidization, which is the consequence of endomitosis43,44. Rho GTPases are commonly known as key regulators of the cytoskeleton. The Rho subfamily dominates the alteration from globular-actin (monomer actin) to filament-actin (polymerized actin) and the activation of myosin. Moreover, the activation of Rho plays an important role in cell cycle progression, including cytokinesis45. Therefore, we expect defective ACTB polymerization after RHOB knockdown, which was confirmed in MEPs, erythroid-directed and megakaryocytic-directed MEP derivatives in this study. RHOB downregulation might also modify ACTB polymerization indirectly through cell cycle regulation. The possible redundant functions of RHOA and RHOC might also impact the formation of microfilaments. There have been no reports on the effect of Rho on ACTB expression, which was first found in our study; ACTB was significantly upregulated after RHOB was knocked down in the MEP or erythroid intracellular environment. The downstream functions of RHOB in the cytoskeleton during different differentiation processes remain to be further elucidated.
RhoA and RhoB have been reported to be autoregulated according to the structure of their promoters. Nomikou E et al. reported that RhoA overexpression inhibited the expression ofRhoB46,47. Determining the compensatory effect between RhoA/RhoC and RhoB is important. This study revealed that RHOA and RHOC might reverse the effect of RHOB downregulation through the regulation of the cell cycle regulator cyclin E and the rearrangement of the cytoskeleton protein ACTB. This process might explain why the downregulation of RHOB alone did not cause notable lineage development differences.
Taken together, in this study, we found that RHOB downregulation inhibited erythroid differentiation and promoted megakaryocytic differentiation. The impact of RHOB downregulation on differentiation is mediated by altering the cell cycle and cytoskeleton through differential impacts on the expression of various CDKs and cyclins related to the cell cycle, as well as on the expression and aggregation state of cytoskeletal proteins such as actin. These findings provide new insights into the mechanisms of blood cell differentiation and strategies to promote the treatment of haematological disorders.
Data availability
All data supporting the findings of this study are available within the paper and its Supplementary Information. RNA sequencing data were deposited into the Gene Expression Omnibus database under accession number GSE282217 and are available at the following URL: https://www.ncbi.nlm.nih.gov/geo/query/acc.cgi? acc=GSE282217.
References
Wickrema, A. & Crispino, J. D. Erythroid and megakaryocytic transformation. Oncogene 26, 6803–6815. https://doi.org/10.1038/sj.onc.1210763 (2007).
Adolfsson, J. et al. Identification of Flt3 + lympho-myeloid stem cells lacking erythro-megakaryocytic potential a revised road map for adult blood lineage commitment. Cell 121, 295–306. https://doi.org/10.1016/j.cell.2005.02.013 (2005).
Kwon, N. et al. Current Understanding of human megakaryocytic-erythroid progenitors and their fate determinants. Curr. Opin. Hematol. 28, 28–35. https://doi.org/10.1097/MOH.0000000000000625 (2021).
Zhou, L. et al. Tumor cell-released kynurenine biases MEP differentiation into megakaryocytes in individuals with cancer by activating AhR-RUNX1. Nat. Immunol. 24, 2042–2052. https://doi.org/10.1038/s41590-023-01662-3 (2023).
Zeddies, S. et al. MEIS1 regulates early erythroid and megakaryocytic cell fate. Haematologica 99, 1555–1564. https://doi.org/10.3324/haematol.2014.106567 (2014).
Lu, Y. C. et al. The molecular signature of Megakaryocyte-Erythroid progenitors reveals a role for the cell cycle in fate specification. Cell. Rep. 25, 3229. https://doi.org/10.1016/j.celrep.2018.11.075 (2018).
Drissen, R. et al. Distinct myeloid progenitor-differentiation pathways identified through single-cell RNA sequencing. Nat. Immunol. 17, 666–676. https://doi.org/10.1038/ni.3412 (2016).
Wang, C. et al. An intricate regulatory circuit between FLI1 and GATA1/GATA2/LDB1/ERG dictates erythroid vs. megakaryocytic differentiation. Mol. Med. Rep. 29 https://doi.org/10.3892/mmr.2024.13231 (2024).
Qu, M. et al. Platelet-derived microparticles enhance megakaryocyte differentiation and platelet generation via miR-1915-3p. Nat. Commun. 11, 4964. https://doi.org/10.1038/s41467-020-18802-0 (2020).
Yuan, X. et al. miR-1915-3p regulates megakaryocytic and erythroid differentiation by targeting SOCS4. Thromb. J. 22, 74. https://doi.org/10.1186/s12959-024-00615-6 (2024).
Englert, M. et al. Impaired microtubule dynamics contribute to microthrombocytopenia in RhoB-deficient mice. Blood Adv. 6, 5184–5197. https://doi.org/10.1182/bloodadvances.2021006545 (2022).
Ellenbroek, S. I. & Collard, J. G. Rho GTPases: functions and association with cancer. Clin. Exp. Metastasis. 24, 657–672. https://doi.org/10.1007/s10585-007-9119-1 (2007).
Vega, F. M. & Ridley, A. J. The RhoB small GTPase in physiology and disease. Small GTPases. 9, 384–393. https://doi.org/10.1080/21541248.2016.1253528 (2018).
Kent, D. G. et al. Prospective isolation and molecular characterization of hematopoietic stem cells with durable self-renewal potential. Blood 113, 6342–6350. https://doi.org/10.1182/blood-2008-12-192054 (2009).
DeWard, A. D., Leali, K., West, R. A., Prendergast, G. C. & Alberts, A. S. Loss of RhoB expression enhances the myelodysplastic phenotype of mammalian diaphanous-related Formin mDia1 knockout mice. PLoS One. 4, e7102. https://doi.org/10.1371/journal.pone.0007102 (2009).
Wheeler, A. P. & Ridley, A. J. RhoB affects macrophage adhesion, integrin expression and migration. Exp. Cell. Res. 313, 3505–3516. https://doi.org/10.1016/j.yexcr.2007.07.014 (2007).
Rowley, J. W. et al. Genome-wide RNA-seq analysis of human and mouse platelet transcriptomes. Blood 118, e101–111. https://doi.org/10.1182/blood-2011-03-339705 (2011).
Becker, I. C. et al. G6b-B regulates an essential step in megakaryocyte maturation. Blood Adv. 6, 3155–3161. https://doi.org/10.1182/bloodadvances.2021006151 (2022).
Qu, M. et al. miR-125b modulates megakaryocyte maturation by targeting the cell-cycle inhibitor p19(INK4D). Cell. Death Dis. 7, e2430. https://doi.org/10.1038/cddis.2016.288 (2016).
Grzywa, T. M., Nowis, D. & Golab, J. The role of CD71(+) erythroid cells in the regulation of the immune response. Pharmacol. Ther. 228, 107927. https://doi.org/10.1016/j.pharmthera.2021.107927 (2021).
Zou, X. et al. Small molecule supplements improve cultured megakaryocyte polyploidization by modulating multiple cell cycle regulators. Biomed. Res. Int. 2017 (2320519). https://doi.org/10.1155/2017/2320519 (2017).
Mulloy, J. C. et al. Rho GTPases in hematopoiesis and hemopathies. Blood 115, 936–947. https://doi.org/10.1182/blood-2009-09-198127 (2010).
David, M., Petit, D. & Bertoglio, J. Cell cycle regulation of Rho signaling pathways. Cell. Cycle. 11, 3003–3010. https://doi.org/10.4161/cc.21088 (2012).
Zalcman, G. et al. Regulation of Ras-related RhoB protein expression during the cell cycle. Oncogene 10, 1935–1945 (1995).
Gutierrez, E. et al. Regulation of RhoB gene expression during tumorigenesis and aging process and its potential applications in these processes. Cancers (Basel). 11 https://doi.org/10.3390/cancers11060818 (2019).
Jayapal, S. R. et al. Cyclin A2 regulates erythrocyte morphology and numbers. Cell. Cycle. 15, 3070–3081. https://doi.org/10.1080/15384101.2016.1234546 (2016).
Muntean, A. G. et al. Cyclin D-Cdk4 is regulated by GATA-1 and required for megakaryocyte growth and polyploidization. Blood 109, 5199–5207. https://doi.org/10.1182/blood-2006-11-059378 (2007).
Dominguez, R. & Holmes, K. C. Actin structure and function. Annu. Rev. Biophys. 40, 169–186. https://doi.org/10.1146/annurev-biophys-042910-155359 (2011).
Wheeler, A. P. & Ridley, A. J. Why three Rho proteins? RhoA, RhoB, RhoC, and cell motility. Exp. Cell. Res. 301, 43–49. https://doi.org/10.1016/j.yexcr.2004.08.012 (2004).
Vega, F. M. & Ridley, A. J. Rho GTPases in cancer cell biology. FEBS Lett. 582, 2093–2101. https://doi.org/10.1016/j.febslet.2008.04.039 (2008).
Pleines, I. et al. Megakaryocyte-specific RhoA deficiency causes macrothrombocytopenia and defective platelet activation in hemostasis and thrombosis. Blood 119, 1054–1063. https://doi.org/10.1182/blood-2011-08-372193 (2012).
Konstantinidis, D. G. et al. Cytokinesis failure in RhoA-deficient mouse erythroblasts involves actomyosin and midbody dysregulation and triggers p53 activation. Blood 126, 1473–1482. https://doi.org/10.1182/blood-2014-12-616169 (2015).
Treichel, S. & Filippi, M. D. Linking cell cycle to hematopoietic stem cell fate decisions. Front. Cell. Dev. Biol. 11, 1231735. https://doi.org/10.3389/fcell.2023.1231735 (2023).
Jayapal, S. R. et al. Hematopoiesis specific loss of Cdk2 and Cdk4 results in increased erythrocyte size and delayed platelet recovery following stress. Haematologica 100, 431–438. https://doi.org/10.3324/haematol.2014.106468 (2015).
Villalonga, P. & Ridley, A. J. Rho GTPases and cell cycle control. Growth Factors. 24, 159–164. https://doi.org/10.1080/08977190600560651 (2006).
Allal, C., Pradines, A., Hamilton, A. D., Sebti, S. M. & Favre, G. Farnesylated RhoB prevents cell cycle arrest and actin cytoskeleton disruption caused by the Geranylgeranyltransferase I inhibitor GGTI-298. Cell. Cycle. 1, 430–437. https://doi.org/10.4161/cc.1.6.272 (2002).
Ghosh, A., Coffin, M., West, R. & Fowler, V. M. Erythroid differentiation in mouse erythroleukemia cells depends on Tmod3-mediated regulation of actin filament assembly into the erythroblast membrane skeleton. FASEB J. 36, e22220. https://doi.org/10.1096/fj.202101011R (2022).
Zuidscherwoude, M., Green, H. L. H. & Thomas, S. G. Formin proteins in megakaryocytes and platelets: regulation of actin and microtubule dynamics. Platelets 30, 23–30. https://doi.org/10.1080/09537104.2018.1481937 (2019).
Jones, M. C., Zha, J. & Humphries, M. J. Connections between the cell cycle, cell adhesion and the cytoskeleton. Philos. Trans. R Soc. Lond. B Biol. Sci. 374, 20180227. https://doi.org/10.1098/rstb.2018.0227 (2019).
Bakal, C. J. et al. The Rho GTP exchange factor Lfc promotes spindle assembly in early mitosis. Proc. Natl. Acad. Sci. U S A. 102, 9529–9534. https://doi.org/10.1073/pnas.0504190102 (2005).
Thomas, P., Pranatharthi, A., Ross, C. & Srivastava, S. RhoC: a fascinating journey from a cytoskeletal organizer to a cancer stem cell therapeutic target. J. Exp. Clin. Cancer Res. 38, 328. https://doi.org/10.1186/s13046-019-1327-4 (2019).
Uras, I. Z. et al. Cdk6 contributes to cytoskeletal stability in erythroid cells. Haematologica 102, 995–1005. https://doi.org/10.3324/haematol.2016.159947 (2017).
Ye, J. Y. et al. Serotonin enhances megakaryopoiesis and proplatelet formation via p-Erk1/2 and F-actin reorganization. Stem Cells. 32, 2973–2982. https://doi.org/10.1002/stem.1777 (2014).
Kosoff, R. E. et al. Pak2 restrains endomitosis during megakaryopoiesis and alters cytoskeleton organization. Blood 125, 2995–3005. https://doi.org/10.1182/blood-2014-10-604504 (2015).
Narumiya, S., Tanji, M. & Ishizaki, T. Rho signaling, ROCK and mDia1, in transformation, metastasis and invasion. Cancer Metastasis Rev. 28, 65–76. https://doi.org/10.1007/s10555-008-9170-7 (2009).
Nomikou, E., Stournaras, C. & Kardassis, D. Functional analysis of the promoters of the small GTPases RhoA and RhoB in embryonic stem cells. Biochem. Biophys. Res. Commun. 491, 754–759. https://doi.org/10.1016/j.bbrc.2017.07.114 (2017).
Nomikou, E., Livitsanou, M., Stournaras, C. & Kardassis, D. Transcriptional and post-transcriptional regulation of the genes encoding the small GTPases RhoA, RhoB, and RhoC: implications for the pathogenesis of human diseases. Cell. Mol. Life Sci. 75, 2111–2124. https://doi.org/10.1007/s00018-018-2787-y (2018).
Acknowledgements
Not applicable.
Funding
This work was supported by National Natural Science Foundation of China [32200589].
Author information
Authors and Affiliations
Contributions
W.Y., X.P. and X.X. performed study concept and design; M.Q., X.Y. and P.L. provided acquisition, analysis and interpretation of data, and statistical analysis; X.X., M.Q., P.L. and X.Y. wrote and edited the manuscript; Y.L., M.G., L.X., T.F., Q.D. and Y.L. provided technical and material support. All authors read and approved the manuscript.
Corresponding authors
Ethics declarations
Competing interests
The authors declare no competing interests.
Ethics approval and consent to participate
The studies involving human subjects were approved by the Ethical Committee of the Beijing Institute of Radiation Medicine and the permit number is AF/SC-08/028, the protocols followed are compliant with specific Ethical Regulations.
Additional information
Publisher’s note
Springer Nature remains neutral with regard to jurisdictional claims in published maps and institutional affiliations.
Electronic supplementary material
Below is the link to the electronic supplementary material.
Rights and permissions
Open Access This article is licensed under a Creative Commons Attribution-NonCommercial-NoDerivatives 4.0 International License, which permits any non-commercial use, sharing, distribution and reproduction in any medium or format, as long as you give appropriate credit to the original author(s) and the source, provide a link to the Creative Commons licence, and indicate if you modified the licensed material. You do not have permission under this licence to share adapted material derived from this article or parts of it. The images or other third party material in this article are included in the article’s Creative Commons licence, unless indicated otherwise in a credit line to the material. If material is not included in the article’s Creative Commons licence and your intended use is not permitted by statutory regulation or exceeds the permitted use, you will need to obtain permission directly from the copyright holder. To view a copy of this licence, visit http://creativecommons.org/licenses/by-nc-nd/4.0/.
About this article
Cite this article
Liu, P., Yuan, X., Liu, Y. et al. RHOB regulates megakaryocytic and erythroid differentiation by altering the cell cycle and cytoskeleton. Sci Rep 15, 13159 (2025). https://doi.org/10.1038/s41598-025-95946-3
Received:
Accepted:
Published:
Version of record:
DOI: https://doi.org/10.1038/s41598-025-95946-3








