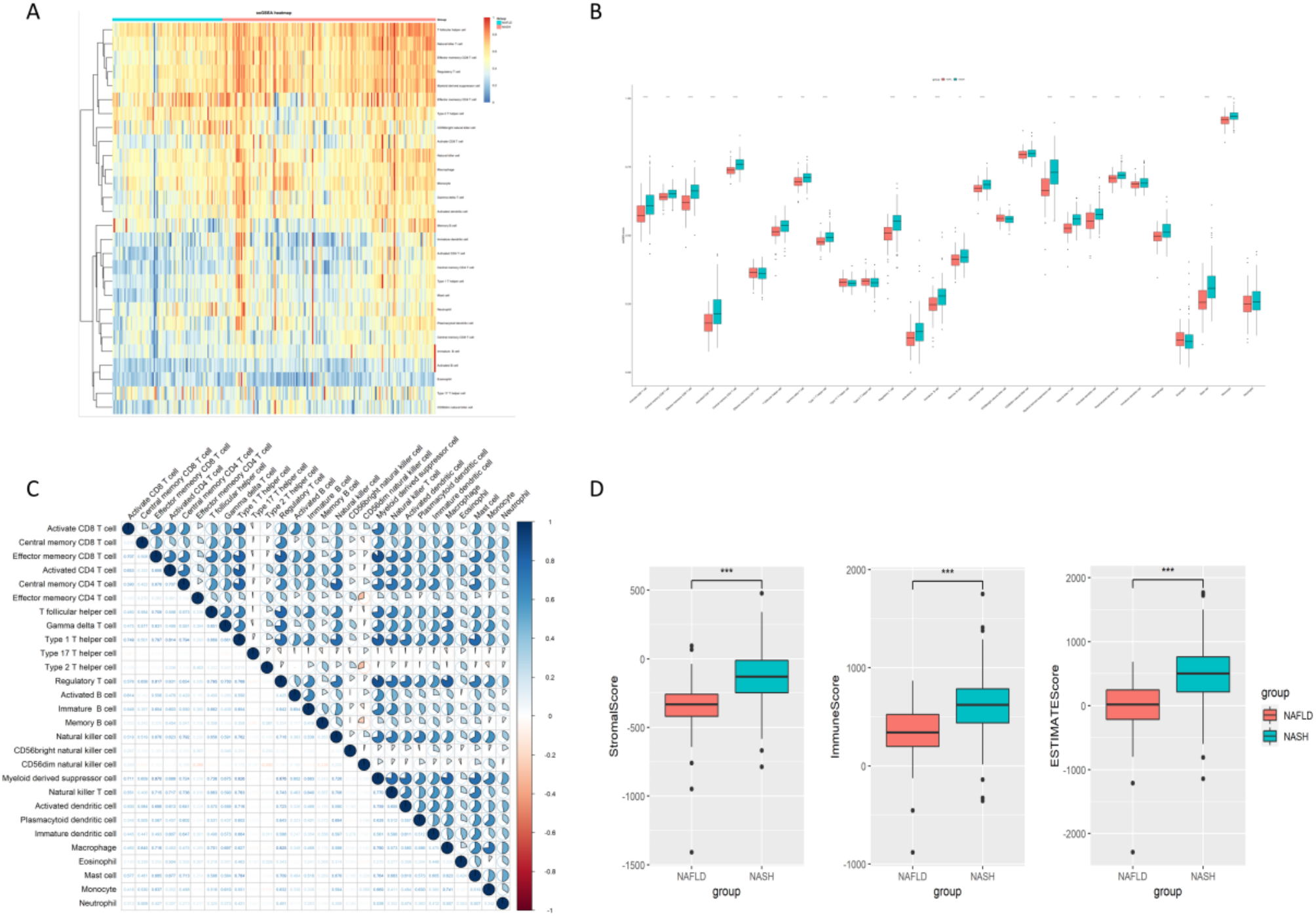
Fig. 3

Assessment of immune infiltration in NASH vs. NAFL liver tissues. (A) Heatmap of the normalized abundance for 28 immune cells in individual samples. (B) Bar plot of 28 immune cells normalized abundance between NASH vs. NAFL liver tissues. P-values were adjusted for multiple testing using the Benjamini-Hochberg procedure. (C) Correlation matrix of 28 immune cells. The pie chart areas represent the correlation coefficients, with a full circle indicating a coefficient of 1. Red represents negative correlation; blue represents positive correlation. (D) Stromal Score, Immune Score and ESTIMATE Score in NASH vs. NAFL liver tissues. P values were calculated by Mann-Whitney test, *P < 0.05, **P < 0.01, ***P < 0.001.