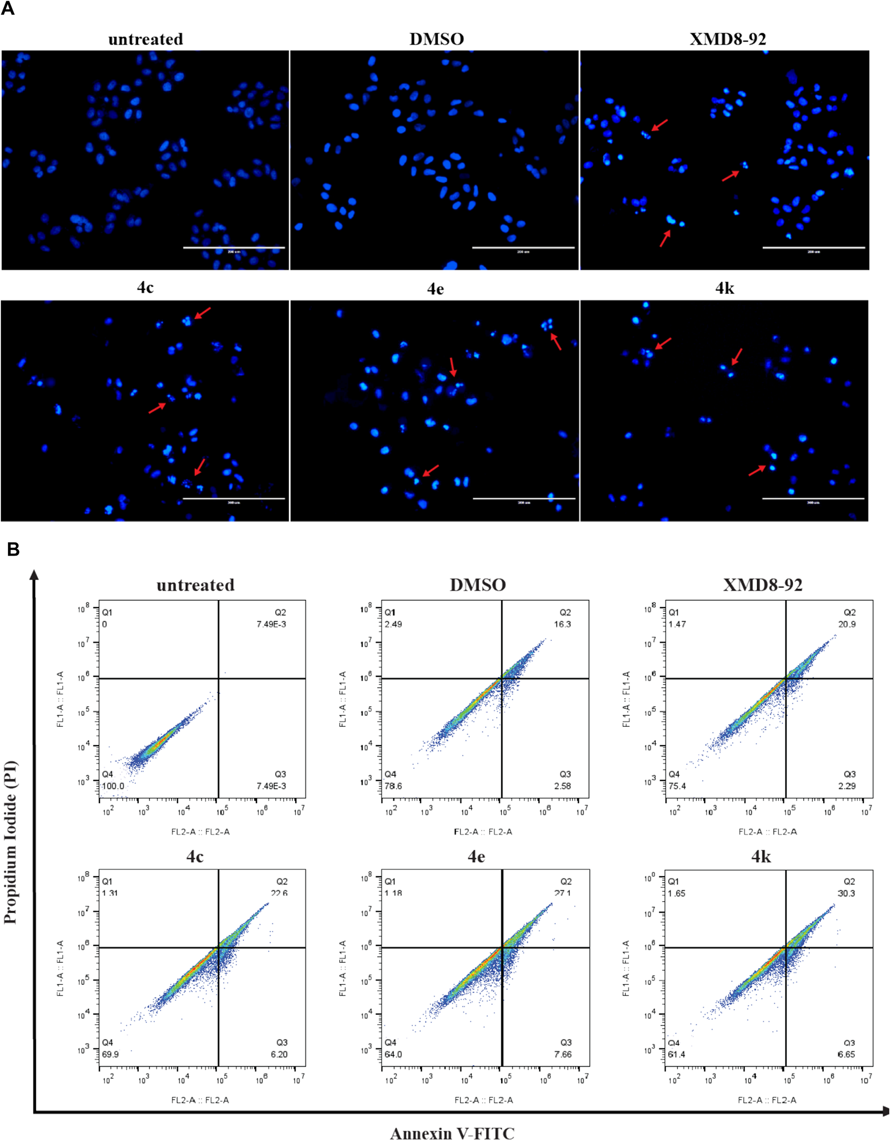
Fig. 7

NAIMS increased apoptosis in Hela cells. (A) HeLa cells were treated with 5 µM 4c, 4e, and 4k for 24 h, and morphologic changes were observed under a fluorescent microscope after DAPI staining. (B) The percentage of apoptotic cells was determined by flow cytometry (Annexin V/Propidium iodide staining) at 24 h treatment with 5 µM 4c, 4e, and 4k. Representative flow cytometry plots of cells and quantitative data are shown. The plots are divided into four quadrants: lower left quadrant, living cells; lower right quadrant, early apoptotic cells; upper left quadrant, necrotic cells; upper right quadrant, late apoptotic cells. Data represent the mean expression ± SD of three independent experiments.