Fig. 2

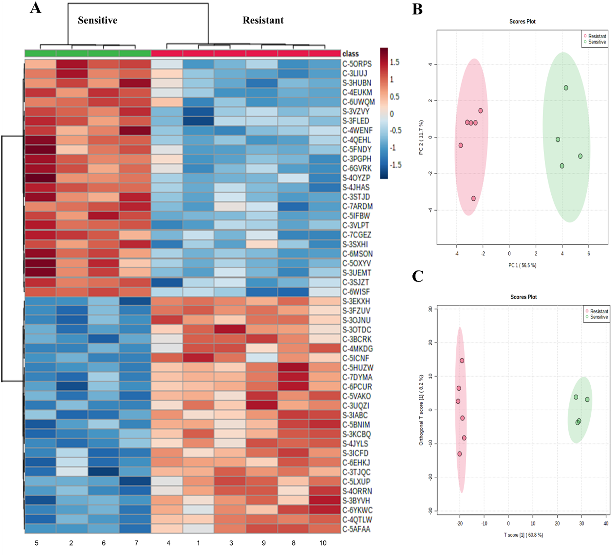
(A) Heatmap analysis shows up to 50 specific positions from whole genome sequences. (B) PCA and (C) OrthoPLS-DA analysis able to differentiate chromosomal abnormalities between non-response (resistant) and response (sensitive) groups.

(A) Heatmap analysis shows up to 50 specific positions from whole genome sequences. (B) PCA and (C) OrthoPLS-DA analysis able to differentiate chromosomal abnormalities between non-response (resistant) and response (sensitive) groups.