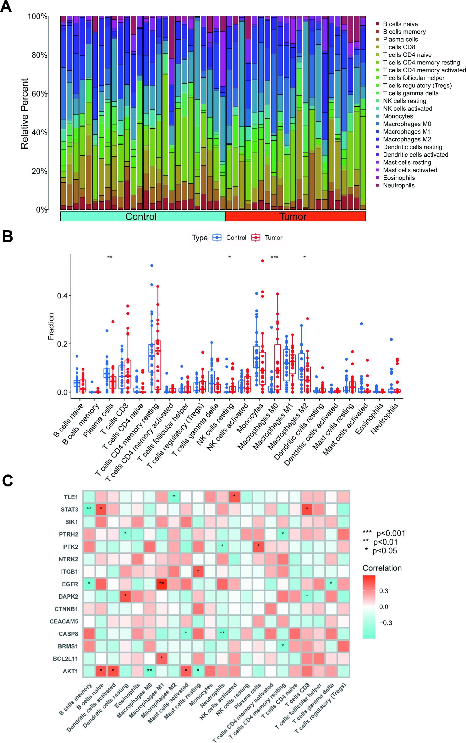
Fig. 2

The relationship between liver cancer and immunity. (A) Barplot of changes in the proportion of immune cells in liver cancer samples versus control samples. (B) Analysis of proportion difference of immune cells between liver cancer samples and control samples. (C) Heatmap of immune correlation of ARGs. ***p < 0.001, **p < 0.01, *p < 0.05.