Abstract
Hepatocellular carcinoma and cholangiocarcinoma, the two predominant histological subtypes of primary liver cancer, are characterized by a high global incidence and poor prognosis. Moreover, the therapeutic options are still limited, with surgical intervention being the predominant approach. Anchorage-Dependent Cell Death (Anoikis) is a form of regulated cell death triggered by the detachment of cells from their extracellular matrix, is crucial for maintaining tissue homeostasis. However, tumor cells often evade anoikis, a capability that is essential for their survival in the bloodstream and subsequent metastasis. Our study classified liver cancer into two distinct subtypes, C1 and C2, based on the differential expression of anoikis-related genes. Subtype C1 patients exhibited elevated expression of BRMS1, PTK2, and CASP8, which could serve as potential therapeutic targets for anoikis-based treatments. Conversely, subtype C2 patients showed higher expression of NTRK2, STAT3, SIK1, AKT1, and EGFR, suggesting these genes as promising therapeutic targets for C2 subtype liver cancer. Furthermore, employing Weighted Correlation Network analysis, machine learning models, and experimental validation, we identified NPY1R and HGF as potential biomarkers for the diagnosis and treatment of liver cancer.
Similar content being viewed by others
Introduction
Liver cancer, in its broadest sense, includes hepatocellular carcinoma and cholangiocarcinoma. The incidence of liver cancer accounts for a large proportion of tumor incidence, and it is also a malignant tumor with high mortality1,2,3,4. According to the GLOBOCAN report compiled by the International Agency for Research on Cancer in 2020, liver cancer is currently the sixth cancer with the highest incidence in the world5, and the incidence of liver cancer and the death toll caused by liver cancer are also increasing year by year6,7. The current main treatment modality for liver cancer is surgery1,8,9, but it is limited to patients with early stage liver cancer10,11. In order to better explore and develop new treatments for liver cancer, it is necessary to find new and more precise biomarker targets for liver cancer diagnosis and treatment. In this study, we synthesized hepatocellular carcinoma and cholangiocarcinoma cohort data from The Cancer Genome Atlas (TCGA) database and integrated them into the liver cancer cohort data to be analyzed. Meanwhile, the liver cancer cohort data in the Gene Expression Omnibus (GEO) database were analyzed in an attempt to find more accurate targets for liver cancer biomarkers. At the same time, most tumors are resistant to anoikis12,13, and tumor cells usually inhibit anoikis and thus progression and metastasis, so we tried to add the perspective of anoikis for further analysis.
Anoikis is a kind of programmed cell death, which is a kind of programmed cell death induced by cell detachment from extracellular matrix14. Anoikis is mainly regulated by SIK1, CEACAM6, PTK2, TLE1 and other genes15,16,17,18. In this study, we attempted to study the association between liver cancer and anoikis-related genes (ARGs), and tried a new subtype typing method for liver cancer based on the expression differences of ARGs. Weighted Correlation Network analysis (WGCNA) and machine learning models were used for comprehensive bioinformatics analysis, and after validation of the basic experiments, potential novel signature genes were identified to provide new targets for clinical diagnosis and treatment of liver cancer.
Materials and methods
Cell culture
The human liver cancer cell line Hep3B and the human normal hepatocyte line LO2 were procured from the Central Laboratory of the Third Xiangya Hospital, Central South University, and cultured using RPMI1640 (Viva cell) + 10% fetal bovine serum (FBS) and 1% penicillin and streptomycin in the culture medium, and all cells were cultured at 37 °C in a 5% CO2 thermostatic humidified cell culture chamber.
RNA extraction and quantitative real-time PCR assay
Total RNA was extracted by MagZol reagent (Magen#R4801-01), and RNA was dissolved by RNase-Free Water (CWBIO#CW0612M).Total RNA was reverse-transcribed into cDNA using Hifair® III 1st Strand cDNA Synthesis SuperMix for qPCR (gDNA digester plus) (Yeasen#11141ES60).Then, real-time quantitative PCR was performed with SYBR Green Master Mix(Bimake, B21703). We used the following primers:
APLNR-F: CAGCAGCTACCTCATCTTCGTCAAC.
APLNR-R: GCAGCCTCAGCCGAGCATTG.
EHD3-F: ACAAGATGCGAGTGGTGCTGAAC.
EHD3-R: ACCAGAAGGAGCCGATGTAGACC.
NGFR-F: CATCCTGGCTGCTGTGGTTGTG.
NGFR-R: TGGCTCCTTGCTTGTTCTGCTTG.
NPY1R-F: TCCTTCTCAGACTTGCTTGTTGCC.
NPY1R-R: ACTTACACATCGCCTCACCAAAGAC.
HGF-F: TCCAAGGTCAAGGAGAAGGCTACAG.
HGF-R: CAGGAGTCATGTCATGCTCGTGAG.
Immunohistochemistry
Paraffin sections of non-liver cancer control tissue and HCC tissues were obtained from the Department of Pathology, the Third Xiangya Hospital of Central South University. The paraffin-embedded sections were placed in an oven at 65 °C for 2 h. Subsequently, the sections were deparaffinized using xylene and rehydrated through a graded ethanol series (100%, 90%, 80%, and 70% ethanol) followed by ultrapure water. The sections were then washed with phosphate-buffered saline (PBS). Antigen retrieval was performed by heating the sections in citrate buffer (pH 6.0). Endogenous peroxidase activity was blocked by incubating the sections in 3% hydrogen peroxide for 10 min. After washing with PBS, the sections were blocked with 5% bovine serum albumin (BSA) for 30 min at room temperature. The sections were incubated with the primary antibody overnight at 4 °C. Following PBS washes, the sections were incubated with the secondary antibody for 1 h at room temperature. The sections were visualized using 3,3′-diaminobenzidine (DAB) substrate. Subsequently, the sections were counterstained with hematoxylin, dehydrated through a graded ethanol series (50%, 80%, 90%, and 100% ethanol), and mounted with neutral resin. The sections were examined and photographed under an optical microscope. The images were analyzed using ImageJ software, with absorbance values serving as the indicator for gene expression levels.
DATA collection
We downloaded and converted cohort data of hepatocellular carcinoma (TCGA-LIHC) and cholangiocellular carcinoma (TCGA-CHOL) from The Cancer Genome Atlas Genomic Data Commons (TCGA GDC) (https://portal.gdc.cancer.gov/) as the TCGA liver cancer cohort, which including 464 RNA-seq (transcriptome profiling, Gene Expression Quantification) data, 418 clinical data, and 416 mutation data. We downloaded the liver cancer cohort GSE113996 and GSE174570 from the Gene Expression Omnibus (GEO) database (https://www.ncbi.nlm.nih.gov/geo/) and combined the two cohorts to form the GEO liver cancer cohort data.
Acquisition and validation of anoikis-related genes
We screened a total of 20 anoikis-related genes (ARGs) from the Genecards database (https://www.genecards.org/) according to their high correlation scores, and performed mutational risk analysis of ARGs in the liver cancer cohort using the “maftools” package (R version 4.1.3) and the “limma” package (R version 4.1.3) for differential analysis of ARGs expression between liver cancer and control group.
Subtype classification of liver cancer
Based on the difference in expression of ARGs in samples from liver cancer patients and normal controls, we used the “limma” package, “ConsensusClusterPlus” package (Rversion 4.1.3) for clustering analysis, set the upper limit of tumor subtype typing to 9, and selected the most appropriate liver cancer typing situation according to the closeness of the relationship between the typing results and patient prognosis.
Weighted correlation network analysis
We performed Weighted correlation network analysis (WGCNA) on the differential genes from TCGA liver cancer cohort, GEO liver cancer cohort and liver cancer subtypes, respectively, using the “WGCNA” package (R version 4.1.3), and obtained three best characteristic gene groups after screening, namely, TCGA characteristic gene group, GEO characteristic gene group and cluster characteristic gene group. The three gene groups and differential genes were intersected preliminary characteristic gene group of liver cancer (PCGLC) for follow-up analysis.
Machine learning model
We used “caret” package, “DALEX” package, “randomForest” package, “xgboost” package, and “kernlab” package (R version 4.1.3) for Random Forest (RF), Support Vector Machine (SVM), Xgboost (XGB), and Generalize Linear Model (GLM) four machine learning models for further screening of PCGGH to obtain the final liver cancer signature genes.
Results
The development of liver cancer is closely related to Anoikis
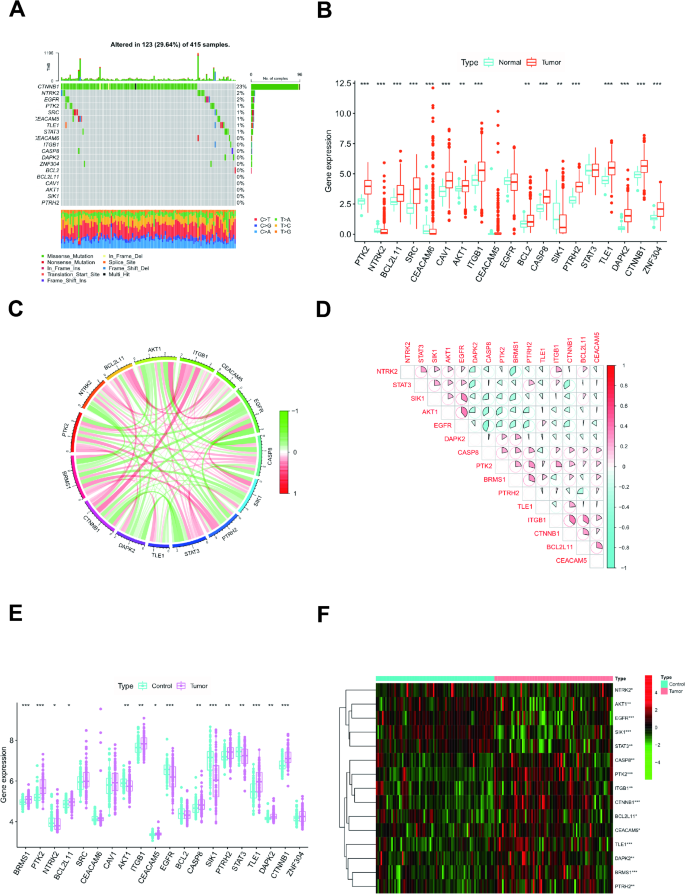
We obtained the RNA-seq data of patients with liver cancer and normal controls in TCGA database, and analyzed the mutation load and difference of anoikis-related genes. We found that some ARGs were at higher risk of mutation in liver cancer patients (Fig. 1A), and most of them had mutations in the CTNNB1 gene in their samples. The results of the difference analysis showed a statistically significant difference in the expression of ARGs between liver cancer patients and controls (Fig. 1B), and there was a significant downregulation of the expression of key ARGs such as SIK1 and CEACAM6 in hepatocellular carcinoma, which could perhaps be one of the mechanisms of resistance of liver cancer to anoikis. Interestingly, the results of our difference analysis showed that ARGs such as PTK2 and TLE1 had higher expression in liver cancer samples. To explain this result, we performed correlation analysis of ARGs, and we found that PTK2 and TLE1 were negatively regulated by each other with genes such as SIK1(Fig. 1C, D). We also obtained the RNAseq data of patients with liver cancer and normal controls in GEO database for verification (Fig. 1E, F), the results were consistent with the results of TCGA database, so we think that there is a close relationship between the occurrence and development of liver cancer and anoikis.
The development of liver cancer is closely related to anoikis. (A) Forest plot of mutation risk for anoikis-related genes from TCGA database. (B) Differential expression box plot of anoikis-related genes from TCGA database. (C) Correlation circle diagram between anoikis-related genes. (D) Heatmap of correlations between anoikis-related genes. (E) Boxplot of differential expression of anoikis-related genes from GEO database. (F) Heatmap of differential expression of anoikis-related genes from GEO database. ***p < 0.001, **p < 0.01, *p < 0.05. Abbreviation: Anoikis, Anchorage-Dependent Cell Death. TCGA, The Cancer Genome Atlas. GEO, Gene Expression Omnibus.
The relationship between liver cancer and immunity
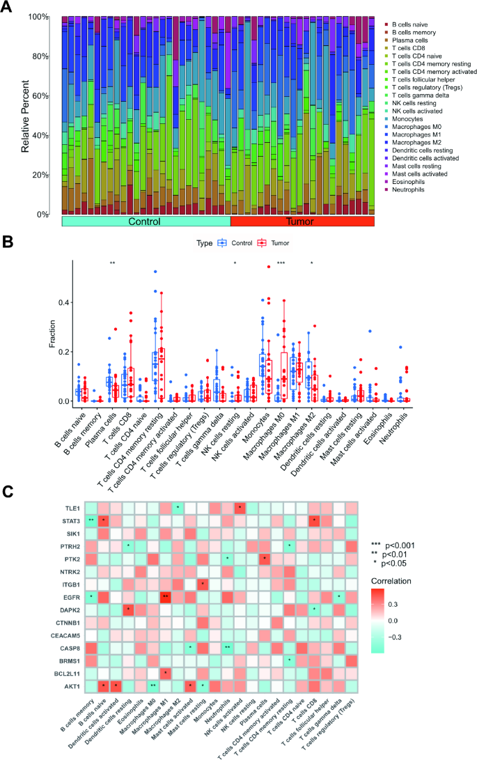
Immunotherapy is one of the most popular oncology treatment options, then we performed an immune correlation analysis based on data from the GEO database of patients with liver cancer. Patients with liver cancer showed a decrease in the proportion of plasma cells and an increase in the proportion of Macrophages(M0) compared with the control population, but the change in the proportion of immune cells was not significant overall (Fig. 2A, B), and we believe that the change in the proportion of immune cells is not suitable for the diagnosis of patients with liver cancer overall. Next, correlation analysis was conducted between ARGs and immune cell function (Fig. 2C), and it was found that ARGs were closely related to immune response, and in the process of anoikis of liver cancer, the function of some immune cells was up-regulated or down-regulated. Macrophages(M2) has a positive correlation with EGFR and BCL2L11, while TLE1 has a positive correlation with activated NK-cells but a negative correlation with macrophages(M2), STAT3 and AKT1 genes are significantly positively correlated with naïve B cell, so we believe that it is possible to activate the immune response for specific ARGs to achieve the immunotherapy effect of liver cancer.
The relationship between liver cancer and immunity. (A) Barplot of changes in the proportion of immune cells in liver cancer samples versus control samples. (B) Analysis of proportion difference of immune cells between liver cancer samples and control samples. (C) Heatmap of immune correlation of ARGs. ***p < 0.001, **p < 0.01, *p < 0.05.
Subtype classification of liver cancer according to ARGs
We analyzed the difference analysis of ARGs based on the RNA-seq data of liver cancer patient samples and control samples, and classified the subtypes of liver cancer based on the results of the difference analysis (Fig. 3A, B), and we found that the differentiation effect was most obvious when classified into two subtypes, C1 and C2. The expressions of BRMS1, PTK2 and CASP8 genes in C1 subtype liver cancer were higher than those in C2 subtype liver cancer, and the expressions of NTRK2, STAT3, SIK1, AKT1 and EGFR genes were higher in C2 subtype liver cancer patients (Fig. 3C, D), which provided targets for further accurate diagnosis and treatment of liver cancer. Next, we also analyzed the changes in the proportion of immune cells in C1 and C2 subtypes of liver cancer (Fig. 3E, F), and the results showed that the changes in the proportion of immune cells between C1 and C2 subtypes of liver cancer were not significant, and both C1 and C2 subtypes of liver cancer could be treated with anoikis-related immunotherapy based on the correlation between ARGs and immune cells.
Subtyping of lover cancer according to ARGs. (A) Heatmap of cluster analysis matrix for liver cancer based on anoikis. (B) Delta area plot of cluster analysis. (C) Boxplot of expression differences of ARGs after subtyping. (D) Heatmap of differences in expression of ARGs after subtyping. (E) Barplot of the differences in the proportion of immune cells between C1 and C2 subtypes of liver cancer. (F) Boxplot of the differences in the proportion of immune cells between C1 and C2 subtypes of liver cancer. ***p < 0.001, **p < 0.01, *p < 0.05.
Screening characteristic genomes of liver cancer based on WGCNA
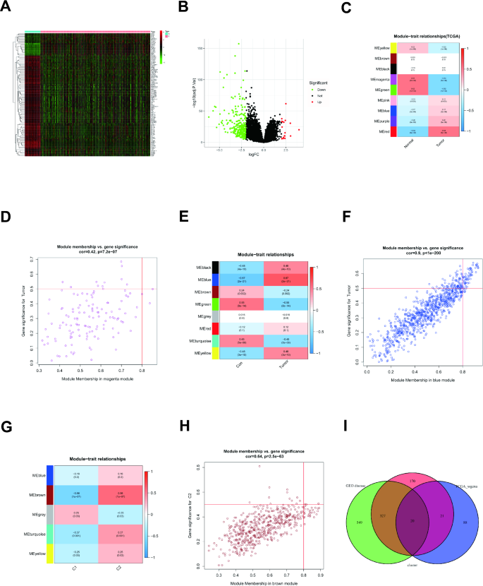
We carried out genetic differential analysis based on RNA-seq data of liver cancer patients in TCGA (Fig. 4A, B). According to the results of the differential analysis we performed WGCNA screening of signature genomic genes on the data of liver cancer patients in TCGA (Fig. 4C, D), and the results showed that MEmagenta group signature genes had the highest differentiation between liver cancer and normal samples. Next, we conducted WGCNA screening of characteristic genome genes based on RNA-seq data of liver cancer patients in GEO database (Fig. 4E, F), and the results showed that the characteristic genes of MEblue group had the highest differentiation between liver cancer and normal samples. We also performed WGCNA screening based on the differential gene expression data of C1 and C2 subtypes of hepatocellular carcinoma to identify the characteristic gene group of the MEbrown group (Fig. 4G, H), based on which the characteristic genes can most effectively distinguish between C1 and C2 subtypes of liver cancer. Next, we took the characteristic gene groups MEmagenta group, MEblue group, and MEbrown group of WGCNA three times to take the intersection (Fig. 4I) to obtain the Preliminary characteristic gene group of liver cancer (PCGLC), these PCGLC can be used as potential early diagnostic and therapeutic targets for liver cancer.
Screening characteristic genomes of liver cancer based on WGCNA. (A) Heatmap of differential analysis of gene expression levels between liver cancer samples and normal samples from TCGA database. (B) Volcano plot of differential analysis of gene expression levels between liver cancer samples and normal samples from TCGA database. (C) Heatmap of module and trait relationships from TCGA database. (D) Plot of Module Membership in magenta module from TCGA database. (E) Heatmap of modules and trait relationships from GEO database. (F) Plot of Module Membership in blue module from GEO database. (G) Heatmap of modules and trait relationships from cluster analysis. (H) Plot of Module Membership in brown module from cluster analysis. (I) Venn diagram of PCGLC from WGCNA. Abbreviation: WGCNA, Weighted correlation network analysis. Abbreviation: The Preliminary characteristic gene group of liver cancer.
Comparison of machine learning models and screening of final characteristic genes
We used four machine learning models: Random Forest (RF), Support Vector Machine (SVM), Xgboost (XGB) and Generalize Linear Model (GLM) to further screen the PCGLC of liver cancer screened by WGCNA. We found that the RF machine learning model had the lowest prediction error rate (Fig. 5A, B), and the highest prediction accuracy (Fig. 5C) when performing model sensitivity analysis. Therefore, we used the RF machine learning model to screen the signature genes APLNR, EHD3, NGFR, NPY1R, and HGF to form characteristic gene cluster of liver cancer.
Comparison of machine learning models and screening of final characteristic genes. (A) Comparison boxplot of prediction accuracy of each machine learning model. (B) Gene importance score graph of each machine learning model. (C) ROC curve of each machine learning model. Abbreviation: ROC, receiver operating characteristic.
Validation of machine learning model and experimental verification of characteristic genes
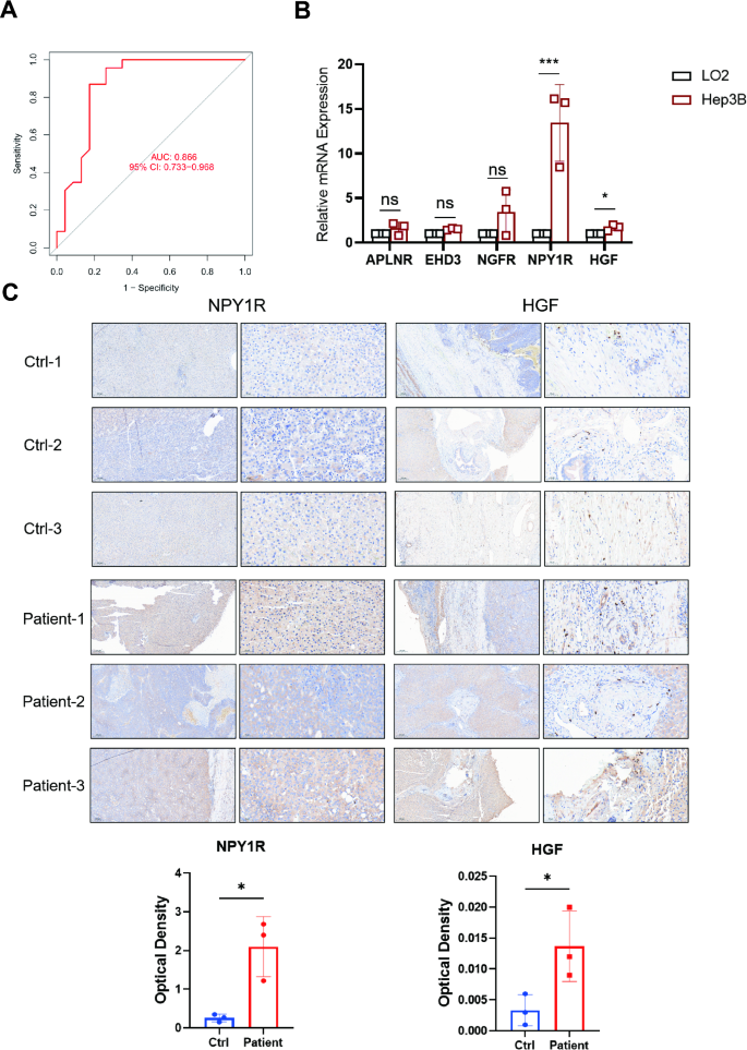
To further validate the prediction accuracy of the Random Forest (RF) machine learning model, we tried another cohort for ROC analysis for additional validation (Fig. 6A), and the analysis showed that the prediction accuracy of RF was the highest, with an Area under Curve (AUC) of 0.866, which indicated that the RF model screened of liver cancer characteristic gene cluster is relatively reliable. Next, we performed real-time quantitative PCR (RT-qpcr) analysis to verify the changes in transcript levels of APLNR, EHD3, NGFR, NPY1R, and HGF in liver cancer cells compared to normal hepatocytes (Fig. 6B), and the results showed that the expression of two genes, NPY1R and HGF, in liver cancer cells were significantly elevated and the results were significant. Immunohistochemical results demonstrated that in hepatocellular carcinoma (HCC) tissues, the expression level of NPY1R on the cell membrane of tumor cells was higher than that in normal hepatocytes. Hepatocyte growth factor (HGF) is a secretory protein. No significant upregulation of HGF protein expression was detected in hepatocytes. However, in the peritumoral stromal cells of HCC samples, the expression level of HGF was higher than that in normal liver tissues (Fig. 6C). Therefore, we combined the results of basic experiments and comprehensive bioinformatics analysis, and finally screened two genes, NPY1R and HGF, as the final biomarker for the diagnostic and therapeutic characteristics of liver cancer.
Validation of machine learning models and experimental validation of characteristic genes. (A) ROC curve of RF machine learning model. (B) Real time quantitative analysis. Abbreviation: RF, Random Forest. ROC, receiver operating characteristic. (C) Immunohistochemical staining of markers NPY1R and HGF in liver tissue sections from hepatocellular carcinoma (HCC) patients and normal liver tissue controls.
Discussion
The high incidence and mortality rates of liver cancer have consistently positioned it as a focal point of research. However, liver cancer is less sensitive to traditional radiotherapy and chemotherapy, and the treatment is single, mainly surgical treatment19,20. Many patients are not eligible for surgery, highlighting an urgent need for novel diagnostic classifications and treatments for liver cancer21,22,23. At present, there is an urgent need for new diagnostic classification and treatment of liver cancer. Anoikis is a mode of cell death24,25. However, most tumor cells have resistance and escape potential to programmed cell death. It is a new research idea to treat liver cancer by regulating anoikis. Through our study, we found that hepatocellular carcinoma is closely related to anoikis, and patients with liver cancer have a higher risk of mutation in some ARGs such as CTNNB1 than normal subjects, and the results of differential analysis showed that the expression of key ARGs such as SIK1 and CEACAM6 were significantly downregulated, which means we can monitor the expression changes of these ARGs to diagnose the development of liver cancer. By regulating the expression of these genes, the treatment related to anoikis of liver cancer can be carried out.
Based on our immunological analysis of liver cancer samples, we found that the proportion of immune cells and related functions in liver cancer samples did not change much compared to normal samples, which means that the effect of immunotherapy by activating immune cells may be more limited in patients, and the results of our analysis suggest that immune cell-related immunotherapy may not be a good treatment option for liver cancer patients. Next, we turned to cluster analysis, where we classified liver cancer into two subtypes C1 and C2 based on the expression differences of ARGs within liver cancer samples. There are significant differences in eight ARGs expressions of BRMS1, PTK2, CASP8, NTRK2, STAT3, SIK1, AKT1 and EGFR between the two subtypes of liver cancer. We can classify patients with liver cancer by detecting the expression of these genes in patients with liver cancer. In order to further determine a more accurate and personalized therapy regimen.
We used WGCNA in combination with machine learning to screen liver cancer characteristic gene cluster. We compared the prediction accuracy of four machine learning models and finally decided to select the Random Forest (RF) model to screen out five genes as liver cancer characteristic gene cluster, namely APLNR, EHD3, NGFR, NPY1R, and HGF. We then used RT-PCR to analyze the transcript levels of these five signature genes in liver cancer cells and normal hepatocytes, and finally identified two genes, NPY1R and HGF, as the final diagnostic and therapeutic signature biomarkers for liver cancer.
We screened and validated the eligible liver cancer characteristic biomarkers, namely NPY1R and HGF genes, by means of comprehensive bioinformatics analysis and basic experiments, and combined with the analysis of liver cancer and anoikis, we classified liver cancer into two subtypes, C1 and C2, which provides new ideas and targets for the diagnosis and treatment of liver cancer in the clinic, and makes the diagnosis and treatment of liver cancer more accurate. We believe that it would be valuable to have sufficient clinical data to verify our viewpoint, and we are looking forward to further research progress in this area.
Data availability
The study utilized the following datasets: TCGA-LIHC and TCGA-CHOL from The Cancer Genome Atlas Genomic Data Commons (TCGA GDC) available at “https://portal.gdc.cancer.gov/“. Additionally, GSE113996 and GSE174570 from the Gene Expression Omnibus (GEO) database, which can be accessed at “https://www.ncbi.nlm.nih.gov/geo/“. Access to these datasets is subject to specific terms of use and licensing agreements, which were adhered to in the conduct of this study. Researchers interested in accessing the data should follow the application procedures outlined on the respective database websites and agree to the terms of data use. For further information or assistance with data access, please contact the corresponding author.
References
Broutier, L. et al. Human primary liver cancer-derived organoid cultures for disease modeling and drug screening. Nat. Med. 23(12), 1424–1435 (2017).
Sun, L. et al. Modelling liver cancer initiation with organoids derived from directly reprogrammed human hepatocytes. Nat. Cell. Biol. 21(8), 1015–1026 (2019).
Lu, X. et al. Role of the mammalian target of Rapamycin pathway in liver cancer: from molecular genetics to targeted therapies. Hepatology 73(Suppl 1(Suppl 1), 49–61 (2021).
Ma, L. et al. Tumor cell biodiversity drives microenvironmental reprogramming in liver cancer. Cancer Cell. 36(4), 418–430e6 (2019).
Sung, H. et al. Global cancer statistics 2020: GLOBOCAN estimates of incidence and mortality worldwide for 36 cancers in 185 countries. CA Cancer J. Clin. 71(3), 209–249 (2021).
Hao, X. et al. Targeting immune cells in the tumor microenvironment of HCC: new opportunities and challenges. Front. Cell. Dev. Biol. 9, 775462 (2021).
Wu, Y. et al. Blockade of T-cell receptor with Ig and ITIM domains elicits potent antitumor immunity in naturally occurring HBV-related HCC in mice. Hepatology Aug 8. (2022).
Zhang, M. et al. Single-cell transcriptomic architecture and intercellular crosstalk of human intrahepatic 胆管细胞癌. J. Hepatol. 73(5), 1118–1130 (2020).
Xu, F. et al. Immune checkpoint therapy in liver cancer. J. Exp. Clin. Cancer Res. 37(1), 110 (2018).
Anwanwan, D. et al. Challenges in liver cancer and possible treatment approaches. Biochim. Biophys. Acta Rev. Cancer. 1873(1), 188314 (2020).
Zheng, Y. et al. The progress of immune checkpoint therapy in primary liver cancer. Biochim. Biophys. Acta Rev. Cancer. 1876(2), 188638 (2021).
Zhang, H. F. et al. Proteomic screens for suppressors of Anoikis identify IL1RAP as a promising surface target in ewing sarcoma. Cancer Discov. 11(11), 2884–2903 (2021).
Jin, L. et al. The PLAG1-GDH1 axis promotes Anoikis resistance and tumor metastasis through CamKK2-AMPK signaling in LKB1-Deficient lung cancer. Mol. Cell. 69(1), 87–99e7 (2018).
Song, J. et al. The 14-3-3σ protein promotes HCC Anoikis resistance by inhibiting EGFR degradation and thereby activating the EGFR-dependent ERK1/2 signaling pathway. Theranostics 11(3), 996–1015 (2021).
Talukdar, S. et al. Regulation of protective autophagy in anoikis-resistant glioma stem cells by SDCBP/MDA-9/Syntenin. Autophagy 14(10), 1845–1846 (2018).
Cheng, H. et al. SIK1 couples LKB1 to p53-dependent Anoikis and suppresses metastasis. Sci. Signal. 2(80), ra35 (2009).
Shaw, R. J. Tumor suppression by LKB1: SIK-ness prevents metastasis. Sci. Signal. 2(86), pe55 (2009).
Hong, K. P. et al. Therapeutic effect of anti CEACAM6 monoclonal antibody against lung adenocarcinoma by enhancing Anoikis sensitivity. Biomaterials 67, 32–41 (2015).
Wang, C. et al. Inducing and exploiting vulnerabilities for the treatment of liver cancer. Nature 574(7777), 268–272 (2019).
Greten, T. F. et al. Combined locoregional-immunotherapy for liver cancer. J. Hepatol. 70(5), 999–1007 (2019).
Pope, E. D. 3rd et al. Aberrant lipid metabolism as a therapeutic target in liver cancer. Expert Opin. Ther. Targets. 23(6), 473–483 (2019).
Huang, X. et al. Reviving the role of MET in liver cancer therapy and vaccination: an autophagic perspective. Oncoimmunology 9(1), 1818438 (2020).
Yang, C. et al. Mapping the landscape of synthetic lethal interactions in liver cancer. Theranostics 11(18), 9038–9053 (2021).
Talukdar, S. et al. Dormancy and cancer stem cells: an enigma for cancer therapeutic targeting. Adv. Cancer Res. 141, 43–84 (2019).
Bolik, J. et al. Inhibition of ADAM17 impairs endothelial cell necroptosis and blocks metastasis. J. Exp. Med. 219(1), e20201039 (2022).
Acknowledgements
We would like to express our sincere gratitude to the technical staff at the Department of Pathology, Third Xiangya Hospital of Central South University, for their invaluable assistance in sample preparation. We are also grateful to Professor Guoping Yang, Xiangya School of Pharmacy, Central South University for his help and support in this study.
Author information
Authors and Affiliations
Contributions
YaJing Zhu is responsible for data analysis, graphing, and manuscript writing. Pan Zhang is in charge of guiding the research ideas and revising the manuscript.
Corresponding author
Ethics declarations
Competing interest
The authors declare no competing interests.
Additional information
Publisher’s note
Springer Nature remains neutral with regard to jurisdictional claims in published maps and institutional affiliations.
Rights and permissions
Open Access This article is licensed under a Creative Commons Attribution-NonCommercial-NoDerivatives 4.0 International License, which permits any non-commercial use, sharing, distribution and reproduction in any medium or format, as long as you give appropriate credit to the original author(s) and the source, provide a link to the Creative Commons licence, and indicate if you modified the licensed material. You do not have permission under this licence to share adapted material derived from this article or parts of it. The images or other third party material in this article are included in the article’s Creative Commons licence, unless indicated otherwise in a credit line to the material. If material is not included in the article’s Creative Commons licence and your intended use is not permitted by statutory regulation or exceeds the permitted use, you will need to obtain permission directly from the copyright holder. To view a copy of this licence, visit http://creativecommons.org/licenses/by-nc-nd/4.0/.
About this article
Cite this article
Zhu, Y., Zhang, P. Gene expression profile of anoikis reveals new subtypes of liver cancer and discovery of therapeutic targets and biomarkers. Sci Rep 15, 12740 (2025). https://doi.org/10.1038/s41598-025-96488-4
Received:
Accepted:
Published:
Version of record:
DOI: https://doi.org/10.1038/s41598-025-96488-4
This article is cited by
-
EMP1 + hepatic stellate cells drive hepatic fibrosis progression to hepatocellular carcinoma and predict prognosis
Journal of Translational Medicine (2025)








