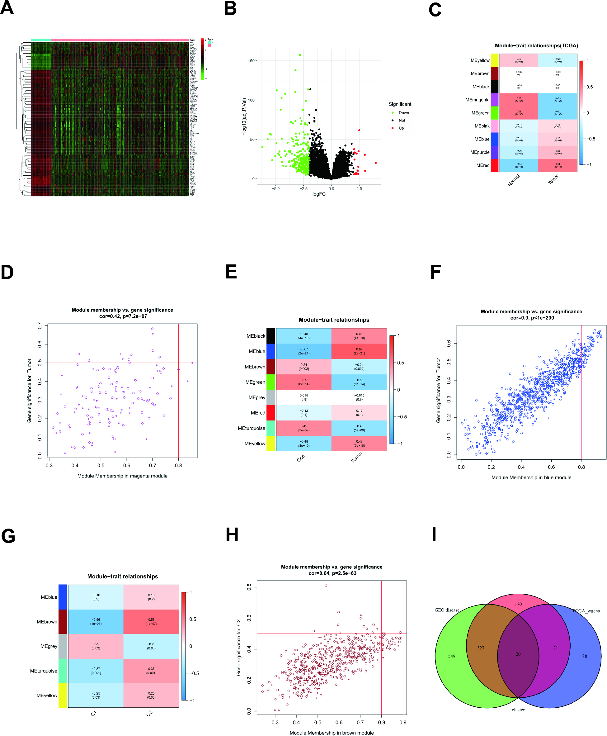
Fig. 4

Screening characteristic genomes of liver cancer based on WGCNA. (A) Heatmap of differential analysis of gene expression levels between liver cancer samples and normal samples from TCGA database. (B) Volcano plot of differential analysis of gene expression levels between liver cancer samples and normal samples from TCGA database. (C) Heatmap of module and trait relationships from TCGA database. (D) Plot of Module Membership in magenta module from TCGA database. (E) Heatmap of modules and trait relationships from GEO database. (F) Plot of Module Membership in blue module from GEO database. (G) Heatmap of modules and trait relationships from cluster analysis. (H) Plot of Module Membership in brown module from cluster analysis. (I) Venn diagram of PCGLC from WGCNA. Abbreviation: WGCNA, Weighted correlation network analysis. Abbreviation: The Preliminary characteristic gene group of liver cancer.