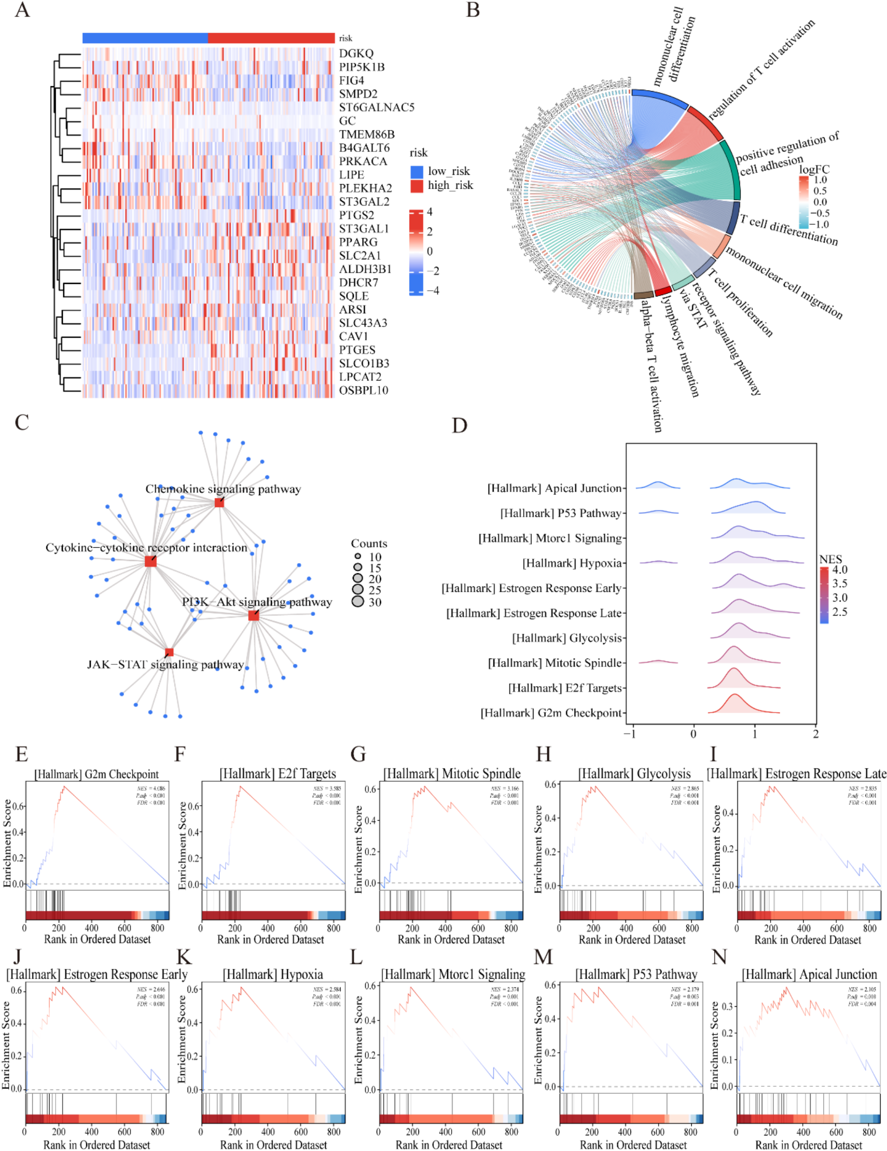
Fig. 6

The enriched item in GO, KEGG, GSEA analysis. (A) Different genes Between the low and high-risk categories in the TCGA cohort. (B) The enriched item in gene ontology analysis. (C) The enriched item in Kyoto Encyclopedia of Genes and Genomes analysis form Kanehisa laboratories authorization including JAK-STAT signaling pathway-hsa04630, PI3K-Akt signaling pathway -hsa04151, Chemokine signaling pathway-hsa04062 (Ref: 250532). (D-N) The Gene Set Enrichment Analysis in HALL marker.