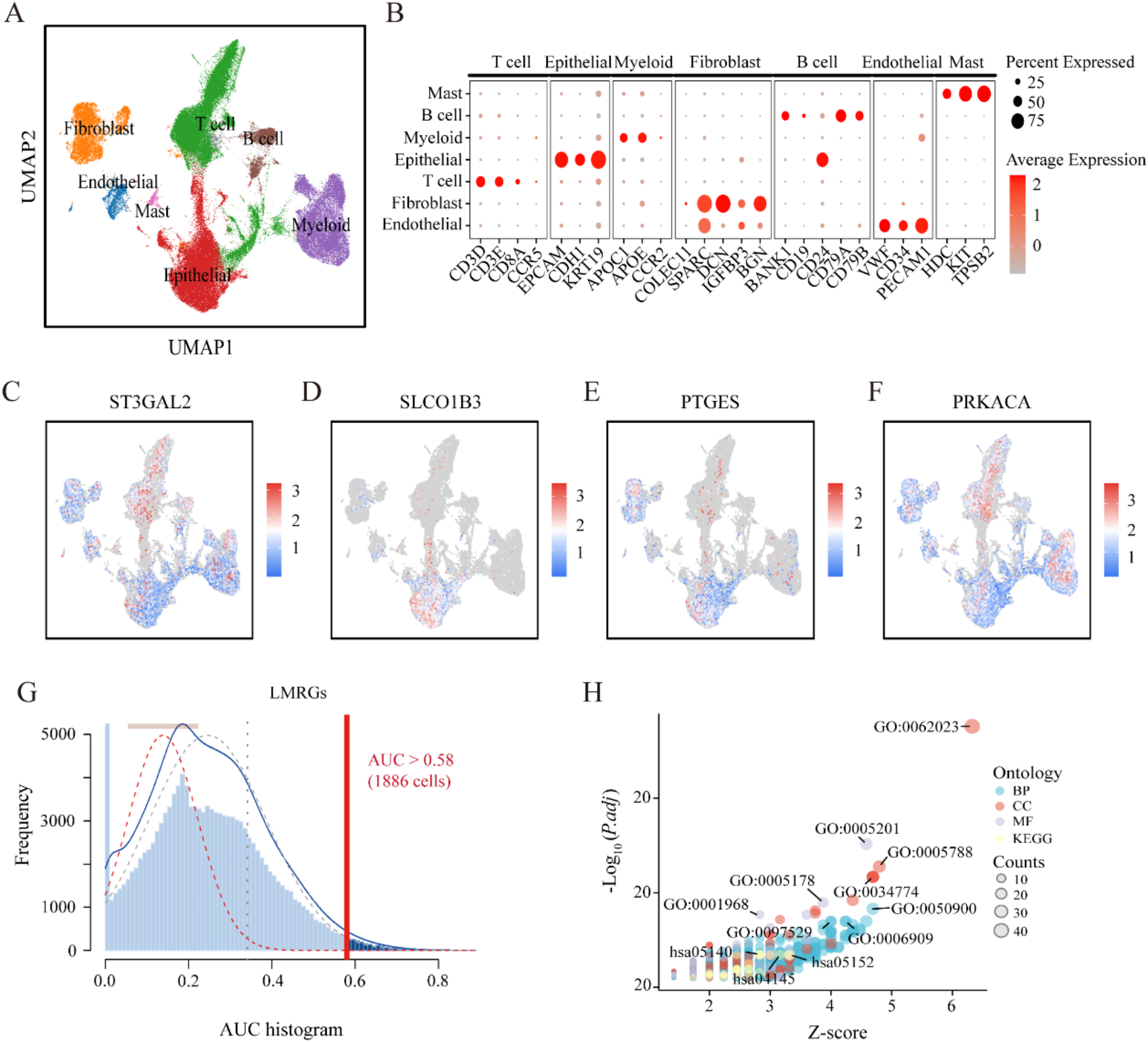
Fig. 9

Single cell analysis of risk related genes. (A) Dimensionality reduction clustering in GEO database. (B) Marker genes bubble chart. (C–F) Cellular expression map of risk related genes. (G) Plot of AUC area of single cell score. (H) GO and KEGG analysis of LMRGs in high-scoring cell populations.