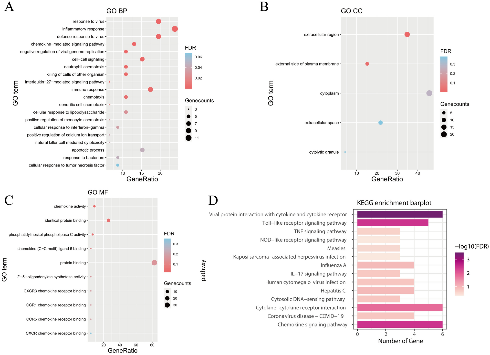
Fig. 3

The result of GO and KEGG pathway enrichment analyses. (A–C) GO analysis (BP, CC, M) of overlapping DEGs, The X-axis refers to the gene ratio, Y-axis represents the different ontologies, the circle size represents the gene counts, and the color indicates the significance. (D) KEGG pathways analysis of overlapping DEGs.