Fig. 4
From: RBM24 regulates apoptosis rates by modulating global transcriptome profile in CAL27 cells

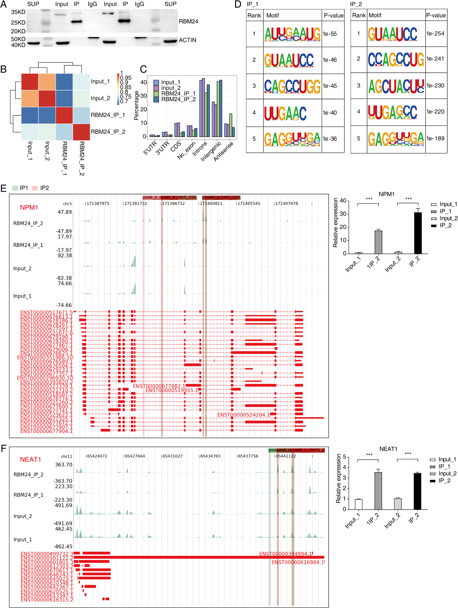
Analysis of the targets bound by RBM24 in iRIP-seq. (A) Western blot experiment to validate IP efficiency. (B) Heat map showing two immunoprecipitated samples clustered (C) Reads distribution across reference genome. (D) Motif enrichment of RBM24-bound peaks by HOMER (E) RBM24 binding peak genes of NPM1. (F) RBM24 binding peak genes of NEAT1. Error bars represent mean ± SEM.*** P-value < 0.001.