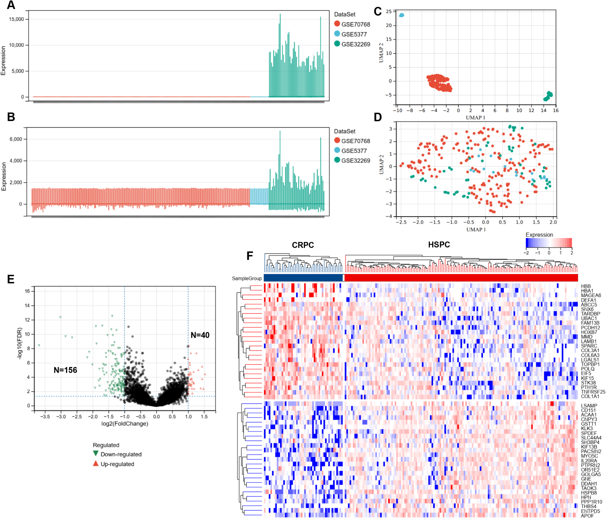
Fig. 1

Identification of differentially expressed genes between HSPC and CRPC. Sample distribution before de-batching (A) and after de-batching (B). Uniform manifold approximation and projection (UMAP) between datasets before de-batching (C) and after de-batching (D). (E) The volcano plot was constructed based on fold change values and P-adjust, with red and blue dots representing upregulated and downregulated genes, respectively. (F) The heatmap depicting the top 50 genes identified through analysis of differential gene expression.