Fig. 1
From: A UAV path planning algorithm for bridge construction safety inspection in complex terrain

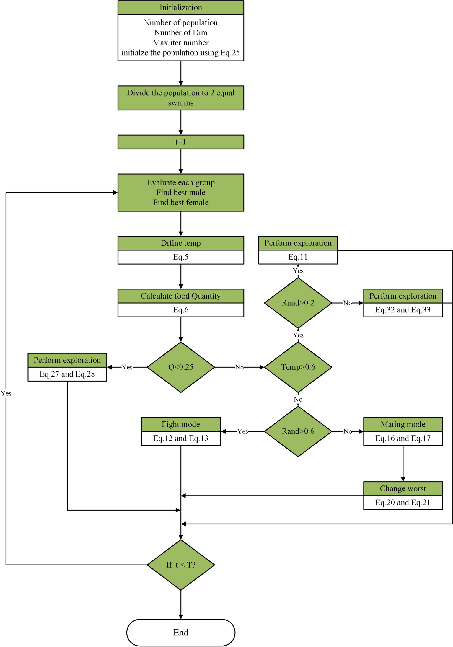
Flowchart of CSGLSO algorithm.
From: A UAV path planning algorithm for bridge construction safety inspection in complex terrain

Flowchart of CSGLSO algorithm.