Fig. 4
From: Comprehensive analysis of UPK3B as a marker for prognosis and immunity in pancreatic adenocarcinoma

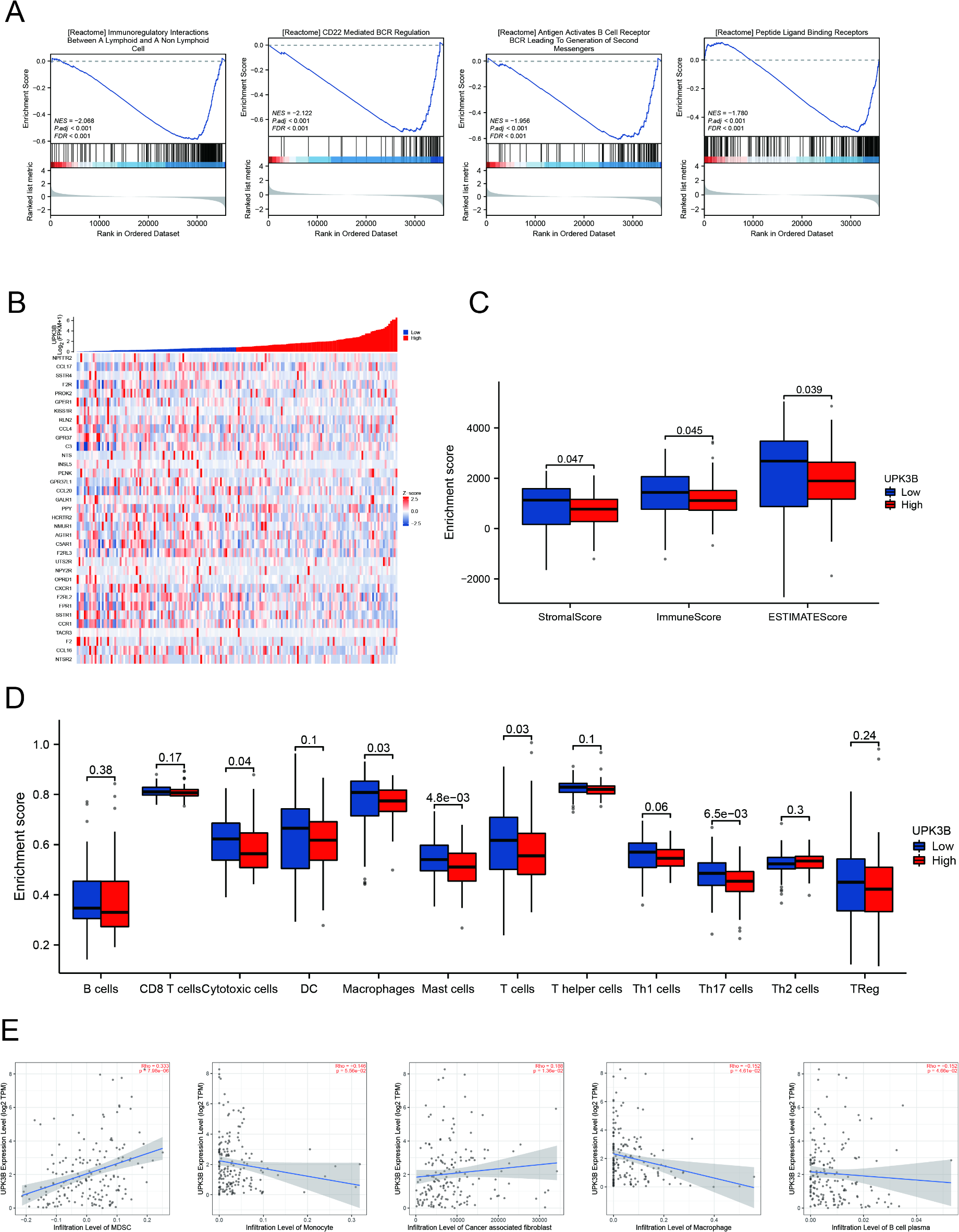
GSEA enrichment analysis and immune infiltration analysis based on UPK3B. (A, B) Immune activation-related pathways are downregulated in the UPK3B high expression group. (C) The stromal and immune scores are lower in the UPK3B high expression group. (D, E) UPK3B expression is negatively correlated with immune-activated cells and positively correlated with immunosuppressive cells.