Fig. 7
From: Comprehensive analysis of UPK3B as a marker for prognosis and immunity in pancreatic adenocarcinoma

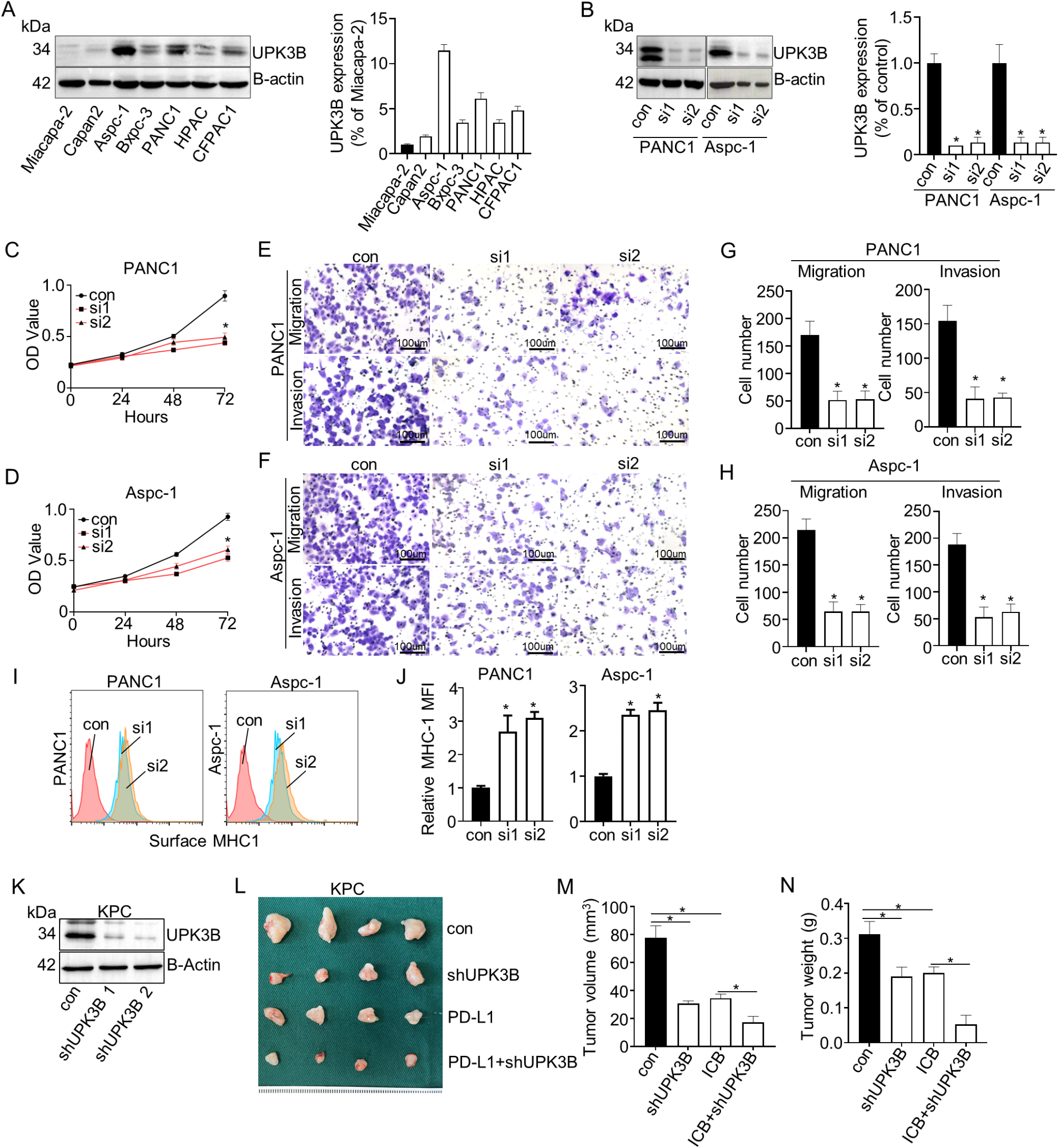
Influence of UPK3B on the phenotypic characteristics of pancreatic cancer cells. (A) Protein expression of UPK3B in pancreatic cancer cells. (B) The protein expression of UPK3B decreases in Ascp- 1 and PANC1 cell lines following the silencing of UPK3B. (C, D) Cell proliferation decreases after transfection of si-UPK3B. (E-H) Cell invasion and migration are inhibited after transfection of si-UPK3B. (I, J) Inhibition of UPK3B increases the expression of MHC on the cell surface. (K) The expression of UPK3B decreases in KPC cell line following knockdown of UPK3B. (L) Gross appearance of the tumor in the orthotopic injection tumor model in the con, shUPK3B, ICB, and ICB + shUPK3B groups. (M-N) Quantitative analysis showed the volume and weight of the tumor. *p < 0.05;**p < 0.01;***p < 0.001.