Fig. 4
From: Saponins in soy reduce NNK-induced lung cancer by increasing plasma isoflavone levels

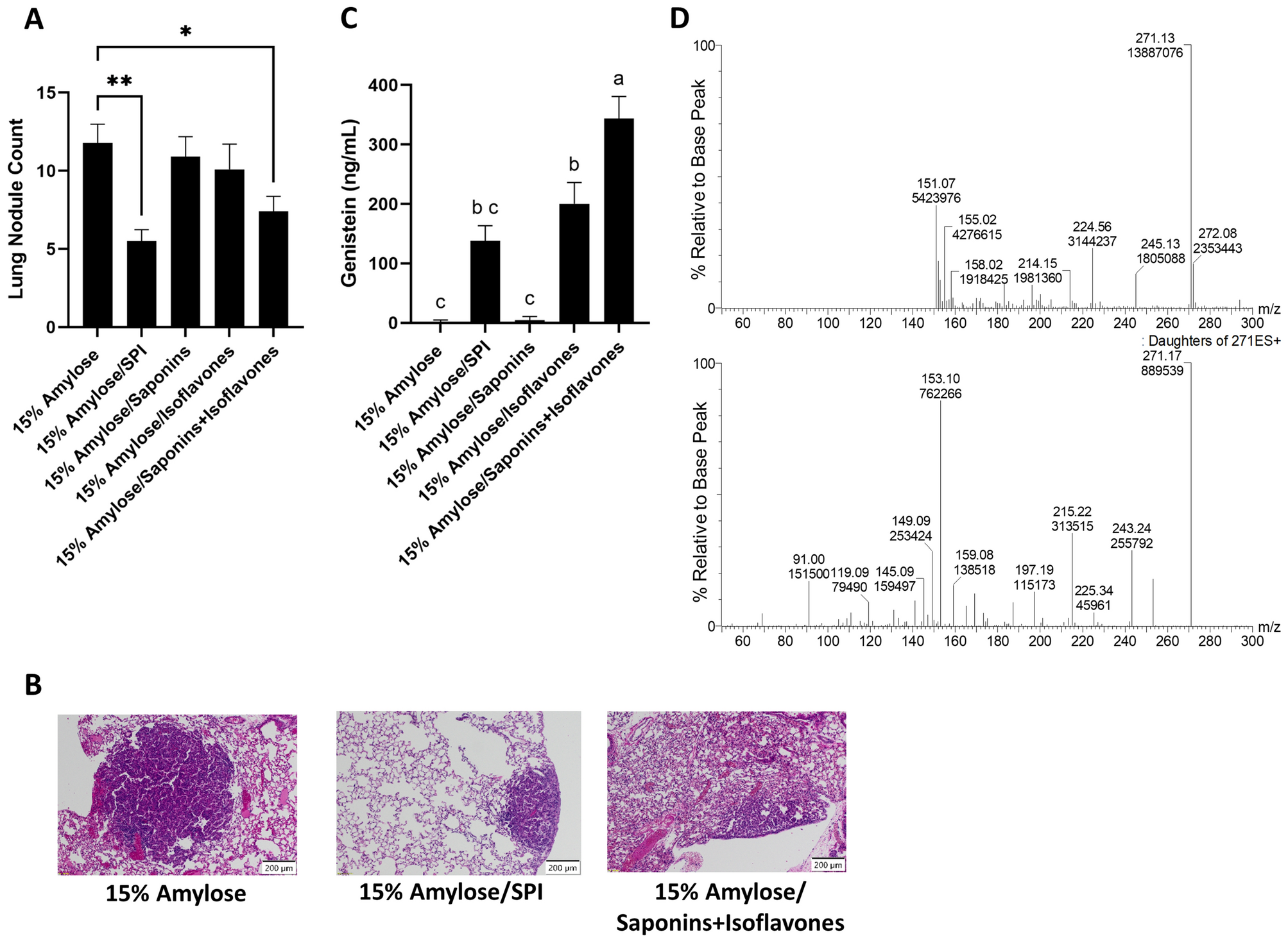
(A) Soy saponins plus soy isoflavones significantly reduce NNK-induced lung nodules. The data (nā=ā5ā12) are biological replicates and shown as the meanā±āSEM. Significant differences between treatment groups and the 15% Amylose group were identified using one-way ANOVA followed with Dunnettās multiple comparison test. Asterisks denote a significant difference between mice fed the different diets, *Pāā¤ā0.05, ** Pāā¤ā0.01. (B) Representative H&E images of the tumors in the lung from groups that were significantly impacted by the diet, relative to the 15%Amylose. Images were taken using Olympus BX46 microscope at 100āĆāmagnification. (C) Soy saponins increase plasma levels of genistein in mice. The data (nā=ā5ā12) are biological replicates and shown as the meanā±āSEM. Significant differences between treatment groups were identified using one-way ANOVA followed with Tukey multiple comparison test. Groups not sharing the same letter denote significant (Pā<ā0.05) differences between treatments. (D) Representative mass spectra of genistein (m/z 271.13, top panel) and its fragments (bottom panel).