Fig. 3
From: Rubidium ions as a novel therapeutic approach for glioblastoma

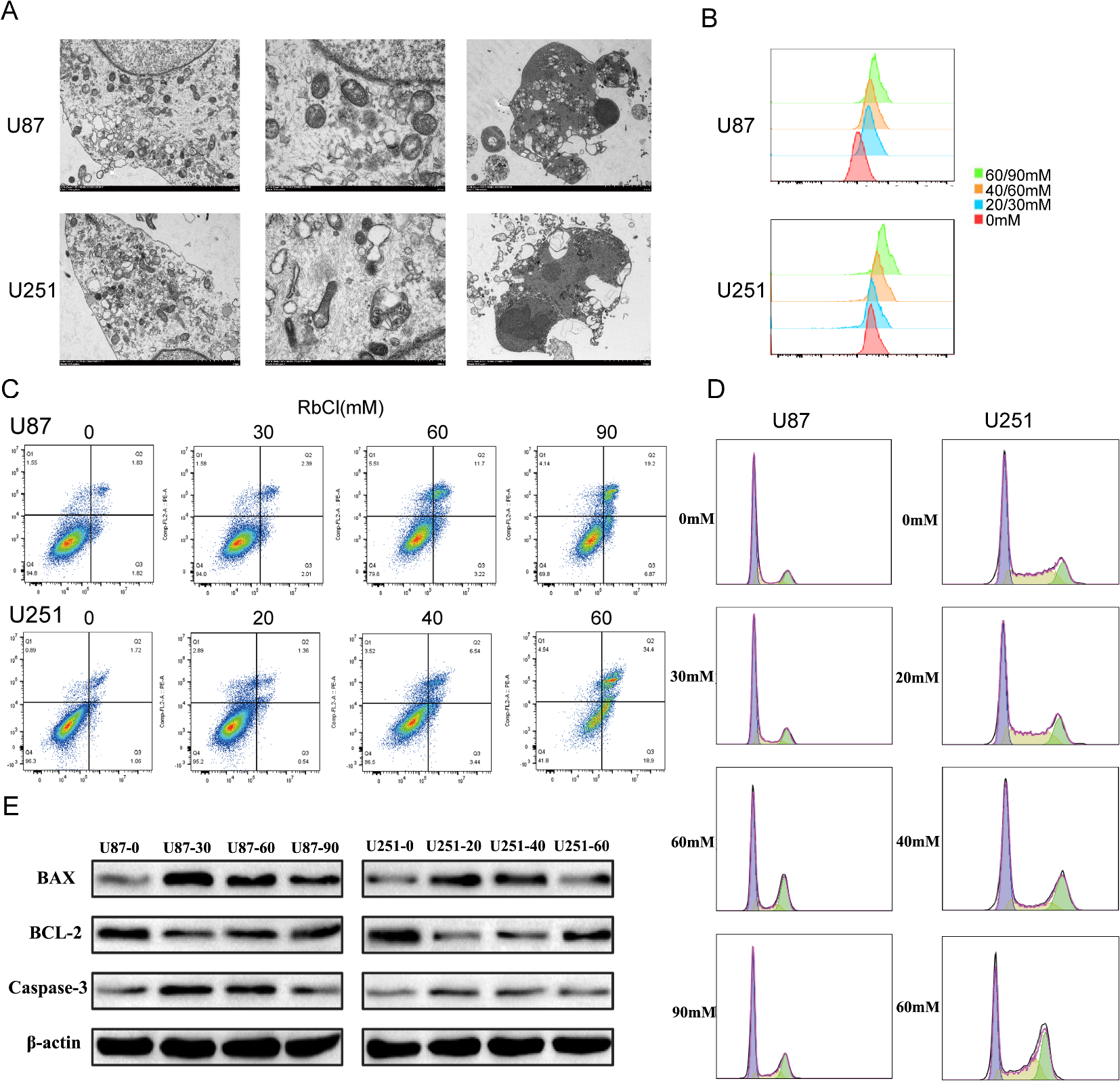
Rb⁺ induced apoptosis of glioblastoma cell and cause G2/M cell cycle arrest in vitro. (A) Transmission electron microscope revealed typical apoptotic characteristics in U87 and U251 cells following Rb⁺ treatment. (B) Flow cytometry showed a significant increase in DNA fragmentation in both cell lines, which was concentration-dependent. (C) Annexin V/PI staining confirmed that Rb⁺ effectively induced apoptosis in a dose-dependent manner. (D) Rb⁺ caused dose-dependent G2/M phase arrest in both U87 and U251 cells. (E) Western blot analysis showed that Rb⁺ upregulated BAX and Caspase-3 while downregulating BCL-2, confirming their role in promoting apoptosis. The original blots are presented in Supplementary Fig.S3. The samples derive from the same experiment and that blots were processed in parallel.