Abstract
Glioblastoma (GBM) is a highly aggressive brain tumor with limited treatment options, mainly due to challenges such as incomplete resection and blood–brain barrier limitations. Rubidium, a naturally occurring alkali metal with favorable biocompatibility, widely used in myocardial and tumor perfusion imaging as a blood flow tracer, is repurposed in this study to investigate its potential therapeutic effects and mechanisms against GBM. The impacts of rubidium ions (Rb⁺) on GBM cells were assessed through functional assays evaluating proliferation, migration, invasion, and apoptosis. RNA sequencing and Western blot analyses were employed to investigate molecular mechanisms, while in vivo models were used to evaluate therapeutic efficacy and safety. Rb⁺ treatment significantly suppressed GBM cell proliferation, migration, and invasion, while inducing apoptosis and cell cycle arrest at the G2/M phase. Mechanistic studies revealed that Rb⁺ downregulated the phosphatidylinositol 3-kinase/protein kinase B/mammalian target of rapamycin (PI3K/AKT/mTOR) pathway, contributing to the induction of apoptosis in tumor cells. In vivo, Rb⁺ exhibited potent anti-tumor activity with no detectable adverse effects on major organs, physiological functions, or behavior in mice. Our findings highlight Rb⁺ as a promising and innovative candidate for GBM therapy, leveraging the PI3K/AKT/mTOR pathway to inhibit tumor growth and promote apoptosis. This study underscores the potential of Rb⁺ in addressing the urgent need for novel GBM treatments, warranting further preclinical and clinical investigations.
Similar content being viewed by others
Introduction
Glioblastoma (GBM) is one of the most aggressive and lethal malignancies of the central nervous system, with a median overall survival of only 14 to 16 months1. Its highly invasive nature, coupled with diffuse infiltration into surrounding healthy brain tissue, poses significant challenges to complete surgical resection, resulting in poor therapeutic outcomes and a high rate of recurrence2. Standard treatment options, including radiation and chemotherapy, often fail to selectively target cancer cells, leading to significant off-target effects and toxicity3. Additionally, the blood–brain barrier (BBB) severely limits the delivery of therapeutic agents, further complicating the management of GBM. Despite advances in immunotherapy, targeted therapies, and tumor-treating fields, their long-term efficacy remains limited. Recurring tumors and metastasis underscore the need for more effective therapeutic strategies4. These highlight the urgent need for innovative therapeutic strategies.
Metal ions play indispensable roles in maintaining cellular homeostasis, metabolic regulation, and signal transduction5,6. As signaling molecules, cofactors, and structural components of biomacromolecules, metal ions profoundly impact a wide array cellular functions6,7. Disruptions in their levels or distribution can profoundly affect cellular physiology, potentially leading to cell death8,9. These properties make metal ions highly promising in cancer therapy. Exogenous modulation or interference with endogenous metal ions can effectively alter cancer cell activity10. Compared to conventional chemotherapy, metal ions exhibit broad-spectrum antitumor activity, are less prone to resistance, and do not rely on external energy sources, reducing risks associated with treatments like radiotherapy11. While several metal ion-based anticancer drugs have been developed in recent years, only a few, such as platinum-based compounds, have achieved significant clinical success, with many still in early research stages9,12. Lithium, a well-known alkali metal, is widely used to treat bipolar disorder13 and recent studies have highlighted its potential in inhibiting tumor growth14,15,16,17. However, lithium’s narrow therapeutic window and dose-dependent toxicity have limited its clinical application18.
Rubidium, a fellow alkali metal, shares biological functions similar to lithium, such as mood stabilization19,20. In addition, rubidium ions (Rb⁺) exhibit biochemical properties similar to potassium ions (K⁺), including comparable ionic radius and charge distribution21,22. These characteristics enable Rb⁺ to preferentially pass through potassium channels and accumulate within tumor cells23,24,25,26. Potassium homeostasis is critical for the proliferation, migration, and survival of cancer cells, including GBM27,28,29. Disruption of K⁺ gradients can lead to altered cell membrane potential, impaired nutrient transport, and induction of apoptosis30,31. Given that Rb⁺ can compete with K⁺ for cellular transporters and channels, its intracellular accumulation may disturb ionic homeostasis, thereby inhibiting tumor cell proliferation and promoting cell death. Furthermore, unlike lithium, rubidium exhibits superior biocompatibility and stability, suggesting broader therapeutic potential with a lower risk of toxicity. Recent findings also suggest that modulation of ionic environments could be a promising therapeutic strategy for targeting GBM’s highly adaptive and invasive cell population32. In addition, early studies have suggested that Rb⁺ may possess antitumor activity33. Based on these properties, we hypothesize that Rb⁺ holds significant potential as a novel therapeutic agent for cancer treatment.
In this study, we evaluated the therapeutic effects of Rb⁺ on GBM and demonstrated that they could penetrate and accumulate within human GBM cells. Rb⁺ significantly inhibited cell proliferation, migration, invasion, and colony formation. Moreover, they induced cell cycle arrest at the G2/M phase and triggered apoptosis by regulating key proteins such as B-cell lymphoma protein-2 (BCL-2), caspase-3, and BCL-2-associated X protein (BAX). Mechanistically, RNA sequencing and Western blot analyses revealed that Rb⁺ downregulate the phosphatidylinositol 3-kinase/protein kinase B/mammalian target of rapamycin (PI3K/AKT/mTOR) signaling pathway, a critical regulator of tumor survival and proliferation. In vivo experiments confirmed the potent antitumor efficacy of Rb⁺, with no detectable adverse effects on major organs, physiological functions, or behavior in mice. These findings suggest that Rb⁺ represents a novel and safe therapeutic approach for the treatment of GBM, warranting further investigation.
Methods and materials
Study design
This study aimed to investigate the effects of Rb⁺ on GBM cell proliferation, apoptosis, migration, and invasion, as well as its in vivo antitumor activity. Human GBM cell lines U87 and U251 were cultured in Dulbecco’s modified Eagle’s medium (DMEM) with 10% fetal bovine serum (FBS) and treated with varying concentrations of rubidium chloride for different durations. Cellular responses were assessed through Cell Counting Kit-8 (CCK-8), morphology observation, transmission electron microscope (TEM), Transwell assays, wound healing, colony formation, apoptosis detection (Annexin V and TUNEL assays), and cell cycle analysis. RNA sequencing and Western blotting were used to analyze differential gene expression and protein activity related to apoptosis and mTOR signaling pathways.
In vivo, U87-MG cells were implanted into BALB/c nude mice to establish subcutaneous tumor models. Mice were treated with 900 mg/kg/day rubidium chloride via gavage, and tumor volume, weight, and serum biochemical parameters were monitored. Behavioral assessments, including the new object recognition, tail suspension, and open field tests, were conducted to evaluate cognitive and depressive-like behaviors. All procedures were approved by the Ethics Committee of Peking Union Medical College Hospital, Chinese Academy of Medical Sciences (XHDW-2023-159).
Cell culture
The human GBM cell lines U87 and U251 (Wuhan Pricella Biotechnology) were cultured in DMEM (Gibco, CA, USA) supplemented with 10% FBS (PWL001-3, Meiluncell, China), 100 U/mL penicillin, and 100 µg/mL streptomycin. Cells were maintained at 37 °C in a humidified 5% CO₂ incubator.
Rubidium chloride treatment
Rubidium chloride powder (Meryer, Shanghai, China) was dissolved in complete medium to prepare a 400 mM stock solution, which was diluted to the desired concentration immediately before use.
Cell proliferation assays
Cell proliferation was measured using the CCK-8 (Beyotime, Shanghai, China). Cells were seeded in 96-well plates at a density of 3 × 103 cells per well. After reaching the appropriate density, cells were treated with different concentrations of rubidium chloride for 24, 48, or 72 h. Absorbance was measured at 450 nm using a spectrophotometer, and the half-maximal drug inhibitory concentration (IC50) values were calculated using GraphPad Prism 10.2 software.
Morphological observation
Cell morphology was observed using EVOS® phase contrast microscope following rubidium chloride treatment to capture morphological changes.
Transmission electron microscope and energy dispersive spectrometry
Cells treated with rubidium chloride were collected, fixed with 2.5% glutaraldehyde, dehydrated, embedded, sectioned, and stained. After drying overnight at room temperature, cells were examined using a TEM (Hitachi HT7700, Japan), with energy dispersive spectrometry (EDS) used to analyze elemental composition.
Transwell assay
Transwell assays (3342, Corning Costar, USA) were performed according to the manufacturer’s instructions. For the invasion assay, Matrigel (354234, Corning Costar, USA) was diluted 1:6 and coated on the Transwell insert. A cell suspension (5 × 104 cells in 200 µL serum-free DMEM) was added to the upper chamber, while DMEM containing 20% FBS was added to the lower chamber. After 24 h, cells that had migrated through the membrane were fixed, stained with 1% crystal violet (G1062, Solarbio, Beijing, China), and counted under a microscope. For migration assays, the same procedure was followed without Matrigel coating.
Wound healing and colony formation assay
GBM cells were seeded into inserts (80209, ibidi, Germany) at a density of 3,000 cells per chamber. Once the cells reached confluence, the inserts were removed, and the cells were treated with rubidium chloride at different concentrations. Images were captured at 0 h and 24 h using an inverted microscope. The cell migration area was measured using ImageJ software.
Cells (3 × 103) were seeded into six-well plates and cultured in medium containing rubidium chloride for two weeks. Colonies were stained with crystal violet and photographed.
Apoptosis detection
Apoptosis was detected using the Annexin V-FITC apoptosis detection kit (C1062L, Beyotime, Shanghai, China) following 24-h rubidium chloride treatment. Cells were collected, stained with Annexin V-FITC and propidium iodide (PI), and analyzed by flow cytometry.
Apoptosis was further confirmed using the TUNEL assay (C1088, Beyotime, Shanghai, China) according to the manufacturer’s instructions. TUNEL-positive cells were visualized under an epifluorescence microscope, and apoptosis rates were calculated as: (positive cells / [positive cells + negative cells]) × 100%.
Cell cycle analysis
Cell cycle analysis was performed using the cell cycle detection kit (C1052, Beyotime, Shanghai, China). Cells (2 × 105) were treated with different concentrations of rubidium chloride for 24 h, fixed with 70% ethanol, treated with RNase A, and stained with PI. Flow cytometry (BD Accuri C6, San Diego, California, USA) was used to analyze cell cycle distribution.
RNA preparation and next-generation sequencing
Cells were seeded into 10 cm plates at 5 × 10⁶ cells/well and treated with different concentrations of rubidium chloride for 24 h. RNA was extracted using TRIzol Reagent (Life Technologies, CA, USA) and sent to Biomarker (Beijing, China) for next-generation sequencing. RNA concentration and purity were measured using a NanoDrop 2000 spectrophotometer (Thermo Fisher Scientific, DE, USA), and RNA integrity was assessed using the RNA Nano 6000 assay kit on an Agilent Bioanalyzer 2100 system (Agilent Technologies, CA, USA). The transcriptome sequencing library was prepared and sequenced on the Illumina NovaSeq platform.
Raw reads were processed using the BMKCloud bioinformatics platform (www.biocloud.net). Differential expression was analyzed using DESeq2, which employs a negative binomial distribution model. The Benjamini and Hochberg method was used to adjust for multiple comparisons. Genes with an adjusted P-value < 0.01 and fold change ≥ 2 were considered differentially expressed. Gene Ontology (GO) and Kyoto Encyclopedia of Genes and Genomes (KEGG) pathway enrichment were analyzed using clusterProfiler and the KOBAS database.
Western blotting
Protein was extracted using a protein extraction reagent (K1015, APExBIO), and concentration was measured by the BCA method. Proteins were separated by sodium dodecyl sulfate–polyacrylamide gel electrophoresis (SDS-PAGE), transferred to a membrane, and blocked with bovine serum albumin. Membranes were incubated overnight at 4 °C with primary antibodies (1:1000 or 1:1500), followed by secondary antibody incubation (1:10,000) for 2 h. The following antibodies were used: PI3k (Ab278545), Caspase 3 (Ab184787), BAX (Ab32503), and BCL-2 (Ab196495) from Abcam; 70 kDa ribosomal protein S6 kinase (P70S6K, 26,587–1-AP), phospho-P70S6K(28,735–1-AP), eukaryotic translation initiation factor (eIF) 4E-binding protein 1 (4EBP1, 60,246–1-Ig), and Actin (66,009–1-Ig) from Proteintech; phospho-PI3k (4249S), AKT (4691S), phospho-AKT(4060 T), mTOR (5536 T), phospho-mTOR (2983 T), and phospho-4EBP1(2855 T) from Cell Signaling Technology. Protein bands were visualized using an Odyssey infrared imaging scanner (LI-COR, USA) and analyzed with AIWBwellTM software.
Subcutaneous tumor models of U87-MG glioma
All animal experiments were conducted in accordance with the guidelines of the NIH and were approved by the Ethics Committee of Peking Union Medical College Hospital (Approval No. XHDW-2023-159). All procedures were performed in compliance with relevant institutional and national regulations. Additionally, the methods followed the ARRIVE guidelines for reporting animal research (https://arriveguidelines.org). For anesthesia, mice were administered isoflurane (1–4% in O₂) throughout the surgical procedures. Euthanasia was performed via cervical dislocation following deep anesthesia, in accordance with AVMA guidelines for humane euthanasia.
Female BALB/c nude mice (6 weeks old, 17–19 g) were obtained from Beijing Huafukang Experimental Animal Technology Co., LTD. (Beijing, China). Mice were housed in a 12-h light/dark cycle and had free access to chow and water.
U87-MG cells were digested, suspended in PBS at 5 × 10⁷ cells/mL, and mixed with Matrigel (1:1). Under sterile conditions, 0.1 mL of the mixture was injected subcutaneously into the right armpit of each mouse. When tumor volume reached approximately 100 mm3, mice were randomly divided into control and treatment groups (n = 6). Mice in the treatment group received rubidium chloride via gavage at the dose determined by the results of the preliminary dose-finding experiment, while the control group received saline. Tumor volume and weight were measured every other day, and tumor volume was calculated as V = 0.5 × a × b2, where a is the length and b is the width.
At the end of the experiment, all mice were anesthetized, and blood was collected via orbital sampling into non-anticoagulant tubes. After allowing the blood to rest for 30 min, the serum was separated by centrifugation at 3000 rpm for 10 min at 4 °C. The collected serum was used for biochemical tests to assess liver, kidney, and heart function using a Cobas 6000 c501 analyzer. Following blood collection, all mice were euthanized, and tumor and organ weights were recorded.
Behavioral detection
Nude mice were divided into control and treatment groups (n = 4) and received 900 mg/kg/day rubidium chloride or saline. Behavioral tests were conducted as follows:
New object recognition test: Mice were placed in a box to explore freely for 5 min. During the test phase, one familiar object was replaced with a novel object, and exploration time was recorded.
Tail suspension test: Mice were suspended by their tails for 6 min, and immobility time was recorded as an indicator of depressive-like behavior.
Open field test: Mice were placed in an open field for 10 min, and activity was recorded using ANY-maze software.
Statistical analysis
All experiments were repeated at least three times and results were expressed as mean ± standard deviation (SD). Statistical analysis was performed using GraphPad Prism 10, with a two-sample t-test used to compare groups. P < 0.05 was considered statistically significant.
Results
Rb⁺ inhibited proliferation of human GBM cells in vitro
To assess the antitumor effects of Rb⁺ and determine an effective therapeutic concentration, we performed a gradient concentration intervention on the U87 and U251 GBM cell lines. Cell viability was measured using the CCK8 assay after a 24-h Rb⁺ treatment, and the IC50 values were calculated (Fig. 1A). The IC50 values for U87 and U251 cells were 63.89 mM and 43.92 mM, respectively, indicating a stronger inhibitory effect of Rb⁺ on U251 cells.
Rb⁺ significantly inhibited cell proliferation and migration in U87-MG and U251 cells. (A) CCK8 assay showed that Rb⁺ inhibits proliferation of U251 and U87-MG cells. (B) Transmission electron microscope combined with energy dispersive spectrometry confirmed that Rb⁺ could penetrate and accumulate within human glioblastoma cells. (C) Wound healing assays confirmed that Rb⁺ significantly inhibited glioblastoma cell migration. The data are presented as mean ± SD, **P < 0.01, *** P < 0.001, **** P < 0.0001 vs. control group.
Based on these IC50 values, we designed three concentrations for further investigation. For U87 cells, concentrations of 30 mM, 60 mM, and 90 mM were used, while for U251 cells, 20 mM, 40 mM, and 60 mM were tested. Rb⁺ significantly inhibited cell proliferation across all concentrations and time points (24, 48, and 72 h), with the inhibitory effect increasing over time (Fig. 1A), suggesting a time-dependent suppression of GBM cell growth.
Rb⁺ entered human GBM cells and exerted anti-tumor effects
To confirm that Rb⁺ can enter tumor cells and exert their effects, we employed TEM combined with EDS to measure rubidium content in GBM cells following Rb⁺ treatment. The results demonstrated a significant increase in the proportion of rubidium elements within both cell lines after intervention [U87: (2.06 ± 1.54) %, U251: (1.90 ± 0.08) %] (Fig. 1B), confirming that Rb⁺ can penetrate and accumulate in human GBM cells.
Rb⁺ altered cell morphology and inhibited cell colony formation, migration and invasion in vitro
The colony formation assay results (Fig. 2A, Supplementary Fig. S1) demonstrated that even at a relatively low concentration (10 mM), the clonogenic ability of both U87 and U251 cells was significantly reduced. Both the number and size of colonies were markedly lower than those in the control group, indicating a strong inhibitory effect of Rb⁺ on GBM cell proliferation. Notably, U251 cells exhibited a more pronounced sensitivity to Rb⁺ treatment, with a sharper decline in colony formation compared to U87 cells. In several treatment groups, particularly at higher concentrations, colony formation was almost completely abolished, and no visible colonies were observed. Microscopic examination after staining revealed dense and tightly arranged cell colonies in the control group, whereas Rb⁺-treated groups displayed a substantial reduction in colony number and size, along with increased intercellular spacing.
Rb⁺ significantly inhibited cell invasion and colony formation in U87-MG and U251cells. (A) Colony formation assays revealed that Rb⁺ significantly inhibited the colony formation of U251 and U87-MG cells. (B) Morphological changes in cells treated with Rb⁺. (C) Transwell assays confirmed that Rb⁺ significantly inhibited glioblastoma cell invasion. The data are presented as mean ± SD, **P < 0.01, *** P < 0.001, **** P < 0.0001 vs. control group.
Microscopic observations (Fig. 2B). showed that with increasing concentrations of Rb⁺, significant morphological changes occurred in the cells. In the low-concentration Rb⁺ treatment groups, cells exhibited reduced volume, membrane blebbing, decreased intercellular projections and connections, and appeared isolated, indicating a marked reduction in cell–cell adhesion. In the high-concentration treatment groups, cells showed more severe morphological damage, including membrane rupture, cytoplasmic leakage, and the formation of cell debris, which are typical features of late-stage apoptosis or necrosis. These phenomena confirm that Rb⁺ is closely associated with the induction of cell apoptosis.
Wound healing (Fig. 1C) and Transwell (Fig. 2C) assays confirmed that Rb⁺ significantly inhibited GBM cell migration and invasion, particularly in U87 cells. As the concentration increased, cell migration distances shortened, and invasion capabilities were greatly diminished.
Rb⁺ induced GBM apoptosis and cause G2/M cell cycle arrest in vitro
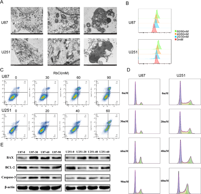
TEM revealed typical apoptotic characteristics in U87 and U251 cells following Rb⁺ treatment, including reduced cell size, cytoplasmic vacuolation, and membrane foaming and rupture (Fig. 3A). These features became more pronounced at higher concentrations. Apoptosis was further evaluated using TUNEL staining (Fig. 3B) and Annexin V/PI double staining (Fig. 3C). Flow cytometry showed a significant increase in DNA fragmentation in both cell lines, which was concentration-dependent. Annexin V/PI staining confirmed that Rb⁺ effectively induced apoptosis in a dose-dependent manner. Western blot analysis showed that Rb⁺ upregulated pro-apoptotic proteins BAX and Caspase-3 while downregulating the anti-apoptotic protein BCL-2, confirming their role in promoting apoptosis (Fig. 3E).
Rb⁺ induced apoptosis of glioblastoma cell and cause G2/M cell cycle arrest in vitro. (A) Transmission electron microscope revealed typical apoptotic characteristics in U87 and U251 cells following Rb⁺ treatment. (B) Flow cytometry showed a significant increase in DNA fragmentation in both cell lines, which was concentration-dependent. (C) Annexin V/PI staining confirmed that Rb⁺ effectively induced apoptosis in a dose-dependent manner. (D) Rb⁺ caused dose-dependent G2/M phase arrest in both U87 and U251 cells. (E) Western blot analysis showed that Rb⁺ upregulated BAX and Caspase-3 while downregulating BCL-2, confirming their role in promoting apoptosis. The original blots are presented in Supplementary Fig.S3. The samples derive from the same experiment and that blots were processed in parallel.
Cell cycle analysis demonstrated that Rb⁺ caused dose-dependent G2/M phase arrest in both U87 and U251 cells (Fig. 3D), blocking cell proliferation by halting the cell cycle.
Effect of Rb⁺ on the PI3K/AKT/mTOR pathway: RNA sequencing and Western blot verification
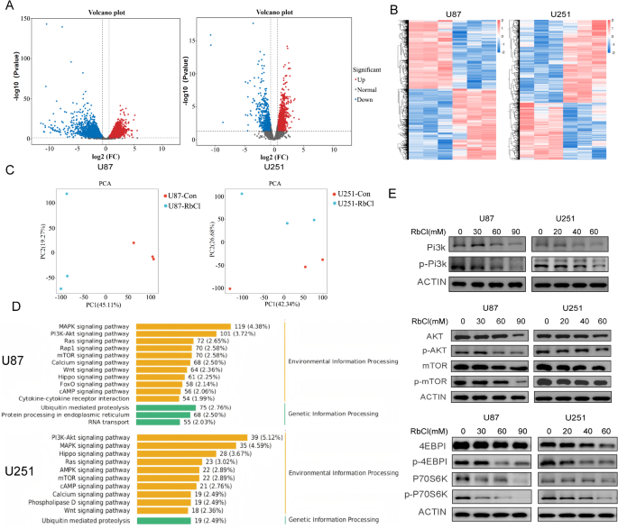
To explore the molecular mechanisms underlying the antitumor effects of Rb⁺, RNA sequencing was performed on U87 and U251 cells treated with various concentrations of rubidium chloride or saline. A volcano map (Fig. 4A) showed a large number of up-regulated and down-regulated genes in rubidium chlorine-treated U87 and U251 cells compared to controls. Heat maps (Fig. 4B) and plot of principal component analysis (Fig. 4C) further showed differentially expressed genes between the treatment and control groups. A comprehensive list of differentially expressed genes identified in the RNA-seq analysis is provided in Supplementary File S1.
Effect of Rb⁺ on the PI3K-AKT-mTOR pathway: RNA sequencing and Western blot verification. (A) A volcano map showed a large number of up-regulated and down-regulated genes in rubidium chlorine treated U87 and U251 cells compared to controls. (B, C) Heat maps (B) and plot of principal component analysis (C) further showed differentially expressed genes between the treatment and control groups. (D) KEGG pathway enrichment analysis revealed that Rb⁺ treatment significantly affected several apoptotic and cell cycle pathways. (E) Western blot analysis confirmed that Rb⁺ promoted apoptosis by downregulating the PI3K/AKT/mTOR signaling pathway and its downstream targets. The original blots are presented in Supplementary Fig.S4. The samples derive from the same experiment and that blots were processed in parallel.
KEGG pathway enrichment analysis (Fig. 4D) revealed that Rb⁺ treatment significantly affected several apoptotic and cell cycle pathways, particularly the PI3K/AKT/mTOR pathway. Western blot analysis confirmed that as the concentration of Rb⁺ increased, both total and phosphorylated PI3K protein levels decreased (Fig. 4E). Total AKT protein expression decreased only in the highest concentration group, phosphorylated AKT and phosphorylated mTOR levels decreased in a dose-dependent manner (Fig. 4E).
We further examined two mTOR downstream proteins involved in apoptosis, 4EBP1 and P70S6K. Phosphorylated 4EBP1 levels decreased significantly as Rb⁺ concentrations increased, while total 4EBP1 protein levels remained stable, suggesting that rubidium inhibited translation initiation by reducing Phosphorylated 4EBP1 (Fig. 4E). For P70S6K, total protein levels were largely stable across different concentrations, except in the highest concentration group (90 mM), where they decreased significantly (Fig. 4E). Phosphorylated P70S6K levels also decreased with increasing Rb⁺ concentration, further inhibiting protein synthesis through reduced P70S6K activity (Fig. 4E). These indicated that Rb⁺ promoted apoptosis by downregulating the PI3K/AKT/mTOR signaling pathway and its downstream targets.
Effect of mTOR activator MHY1485 on the antitumor effects of Rb⁺: rescue experiment
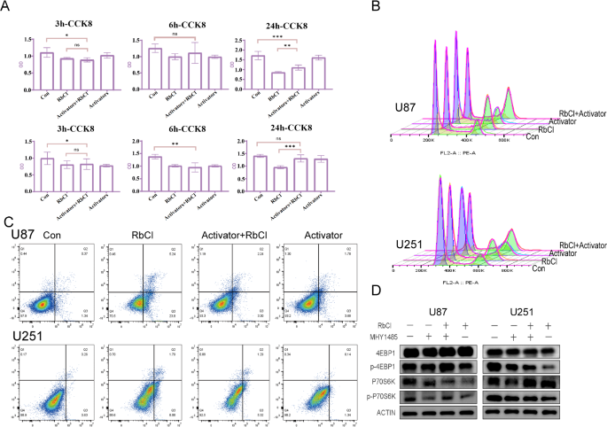
To further explore the role of mTOR activation in the Rb⁺-induced inhibition of cell proliferation and apoptosis, a rescue experiment was conducted using the mTOR activator MHY1485. The proliferation, cell cycle, and apoptosis were evaluated after adding MHY1485, and mTOR downstream proteins were analyzed via Western blot. CCK8 assay showed that Rb⁺ significantly inhibited cell proliferation, especially at 24 h. Upon adding MHY1485, cell proliferation began to recover as early as 6 h, indicating that mTOR activation partially reversed the Rb⁺-induced inhibition of cell proliferation (Fig. 5A). Flow cytometry revealed G2/M phase arrest in Rb⁺-treated cells, which was not reversed by MHY1485 (Fig. 5B), suggesting that cell cycle arrest may be regulated by non-mTOR pathways. Apoptosis analysis showed that mTOR activation reduced apoptosis rates (Fig. 5C), indicating that Rb⁺ induce apoptosis by inhibiting the mTOR pathway. Western blot analysis confirmed that MHY1485 restored phosphorylation levels of 4EBP1 and P70S6K (Fig. 5D), suggesting Rb⁺ exert their antitumor effects primarily by inhibiting mTOR and its downstream proteins.
Effect of mTOR activator MHY1485 on the antitumor effects of Rb⁺: rescue experiment. (A) CCK8 assay showed that mTOR activation partially reversed the Rb⁺-induced inhibition of cell proliferation. (B) Flow cytometry revealed that mTOR activation could not improve the cell cycle arrest induced by Rb⁺. (C) Apoptosis analysis showed that mTOR activation reduced apoptosis rates induced by Rb⁺. (D) Western blot analysis confirmed that MHY1485 restored the phosphorylation levels of 4EBP1 and P70S6K. The original blots are presented in Supplementary Fig.S5. The samples derive from the same experiment and that blots were processed in parallel.
Antitumor effect and safety of Rb⁺ in vivo
To evaluate the antitumor effect of Rb⁺ in vivo, a subcutaneous tumor model was established by injecting U87-MG cells into BALB/c nude mice (Fig. 6A). The experiment spanned 25 days. Given the lack of prior studies on the dosage and administration of Rb⁺, a preliminary experiment was conducted to determine the effective dose and safety range. A gradient dose of rubidium chloride (90–9000 mg/kg/day, gavage) was tested. The results showed that daily intragastric administration of rubidium chloride at doses between 90 and 900 mg/kg significantly inhibited tumor growth compared to the control group, without causing weight loss or mortality in the mice (Supplementary Fig. S2A). However, tumor growth curves indicated that although the 90 mg/kg dose showed overall tumor inhibition, there was considerable intra-group variability, suggesting inconsistent efficacy potentially influenced by individual differences. At doses of 300 mg/kg and 900 mg/kg, rubidium chloride exhibited more pronounced and consistent tumor growth inhibition. In particular, tumor volumes in the 900 mg/kg group were significantly smaller than those in the control group (Supplementary Fig. S2B). Terminal tumor volume analysis confirmed that 900 mg/kg provided the most stable and significant tumor suppression, with an average tumor volume reduction of approximately 60% compared to the control group (P < 0.01, Supplementary Fig. S2C). Gross observations during tumor harvesting were consistent with these findings: tumor sizes in the 900 mg/kg group were uniformly smaller, whereas greater variability was observed in the 90 mg/kg group (Supplementary Fig. S2D). Based on these findings, 900 mg/kg/day was selected as the dose for subsequent in vivo experiments. This decision was made not only because this dose demonstrated more robust and consistent antitumor efficacy across individual animals compared to lower doses, but also because it facilitates the concurrent evaluation of antitumor efficacy and the in vivo safety and tolerability of rubidium chloride at a relatively high level of systemic exposure in the subsequent studies.
Tumor-suppressive effects and safety of Rb⁺ in vivo. (A) Schematic diagram of tumor-bearing experiment for the investigation of antitumor effects and safety of Rb⁺. (B) Photographs of tumor-bearing mice at the end of the experiment. (C) Changes of tumor volumes and body weight in the mice during the Rb⁺ administration period. (D) Photographs and actual weights of the tumors. (E) Tail suspension test. (F) Novel object recognition test. (G) open field test. Data are presented as mean ± SD. ****P < 0.0001.
Mice treated with 900 mg/kg/day rubidium chloride showed significant tumor growth inhibition, especially from day 15 onward, with the most pronounced effects observed on day 25 (P < 0.0001, Fig. 6B–D). At the experimental endpoint, the average tumor volume in the rubidium chloride-treated group was reduced by approximately 60.7% compared to the control group, demonstrating a substantial tumor growth inhibition effect. Actual tumor weights in the treatment group were significantly lower than in the control group (P < 0.0001, Fig. 6D), confirming the potent antitumor effect of Rb⁺ in vivo. Importantly, there was no significant difference in body weight between the treated and control groups (Fig. 6C), suggesting that Rb⁺ had low toxicity.
At the end of the experiment, the heart, liver, spleen, lungs, kidneys, and brain were collected and weighed. Spleen enlargement was observed in the control group but was absent in the rubidium-treated group. No significant differences in the weights of other organs were observed between the two groups. Serological testing showed no significant abnormalities in liver, kidney, or cardiac function in the Rb⁺-treated mice (Supplementary Table S1). Behavioral tests, including the tail suspension test (Fig. 6E), novel object recognition test (Fig. 6F), and open field test (Fig. 6G), revealed no significant differences between the two groups. These findings confirm that Rb⁺ are safe and effective in vivo.
Discussion
Cancer, including GBM, is a multifactorial and heterogeneous disease characterized by a wide range of phenotypic changes during tumorigenesis. Genetic alterations, including deletions, expansions, and point mutations, increase the complexity of the tumor’s cellular subpopulations, leading to different levels of treatment resistance and the dysregulation of multiple signal transduction pathways34,35. The ability to overcome the intrinsic heterogeneity of GBM presents a significant challenge in the development of effective therapies. Ion channels play a key role in maintaining physiological homeostasis, and altered ion channel expression has been linked to tumor progression. Recent evidence highlights the relevance of K⁺ channels in cancer, making them potential targets for novel therapies36. Rubidium, an alkali metal chemically similar to potassium, can enter cells via the Na⁺/K⁺-ATPase with a higher affinity than potassium, allowing it to more easily penetrate cells23,24,25,26. Although rubidium’s specific biological functions within cells remain underexplored, its ability to cross the BBB and be absorbed by tumor cells is particularly important in treating intracranial tumors like glioma. Rubidium-82 (82Rb), a blood flow tracer, is widely used in positron emission tomography (PET) to measure myocardial and tumor blood flow, especially in the USA, as it is reimbursed by the FDA37, further highlighting its safety and biocompatibility. Our study is the first to systematically investigate the antitumor effects of Rb⁺ in GBM, providing a new perspective on the potential application of this alkali metal in cancer therapy. Despite limited previous studies on rubidium’s biological functions, our findings suggest that it holds significant promise as a therapeutic agent.
In our preliminary experiments, we demonstrated rubidium ion’s broad antitumor properties across various tumor cell lines (Supplementary Table S2). We then focused on human GBM cell lines (U251 and U87-MG) to study its specific antitumor effects and underlying mechanisms. Our results showed that Rb⁺ could enter and accumulate within GBM cells, inhibiting cell proliferation, migration, invasion, and colony formation. Additionally, Rb⁺ induced cell cycle arrest at the G2/M phase and promoted apoptosis by regulating key proteins like BCL-2, caspase-3, and BAX.
As the first study to explore the antitumor mechanisms of Rb⁺, we faced challenges due to the absence of prior relevant studies. To uncover the molecular mechanisms underlying the antitumor effects of Rb⁺, we utilized RNA sequencing, a powerful tool for discovering novel biomarkers and pathways38,39, which revealed significant alterations in key signaling pathways, including PI3K/AKT/mTOR and mitogen-activated protein kinases (MAPK). These pathways are critical regulators of cell survival, proliferation, and growth in response to external stimuli40,41,42.
The PI3K/AKT/mTOR pathway is frequently dysregulated in cancer, with mutations and overactivation contributing to tumor growth and treatment resistance43,44,45,46,47,48,49,50,51,52. Our Western blot analysis confirmed that Rb⁺ treatment inhibited the phosphorylated forms of PI3K and AKT, as well as mTOR and its downstream targets, 4EBP1 and P70S6K. These findings suggest that Rb⁺ suppress tumor growth through the PI3K/AKT/mTOR pathway and downstream factors, which provide molecular insights into the therapeutic potential of rubidium in GBM.
To further validate this, we performed rescue experiments using MHY1485, an mTOR activator. MHY1485 partially restored cell proliferation, reduced apoptosis, and upregulated p-4EBP1 and p-P70S6K expression, confirming that Rb⁺ exert their antitumor effects by targeting the mTOR pathway. However, MHY1485 failed to reverse the G2/M phase cell cycle arrest induced by Rb⁺, indicating that other, non-mTOR pathways may be involved in this process.
Interestingly, although the phosphorylated forms of PI3K and AKT decreased with increasing rubidium concentrations, the total protein levels of these kinases showed fluctuations, particularly at higher concentrations. This could suggest that the PI3K-AKT pathway plays different roles at varying concentrations of Rb⁺, and the complex regulatory mechanisms in cells after high-dose Rb⁺ intervention warrant further investigation.
In vivo, rubidium chloride significantly inhibited tumor growth. The dose–effect analysis revealed that rubidium chloride was safe up to 900 mg/kg, with no dose-dependent differences in antitumor efficacy. Previous studies have shown that Rb⁺ are metabolized primarily through the liver and kidneys and are generally safe53,54,55,56. Moreover, 82Rb has demonstrated high tumor uptake compared to normal tissues57. Our study confirmed that high doses of Rb⁺ did not induce adverse effects on liver, kidney, or cardiac function, nor did they impair behavior, further supporting its favorable safety profile and providing a strong foundation for its potential translational application.
Limitations
Despite promising findings, our study has several limitations. First, while the in vitro and in vivo results suggest strong antitumor potential, the translation of these findings to human systems remains untested. The exact molecular targets of Rb⁺ and its interactions with other signaling pathways require further elucidation. Additionally, the long-term toxicity of Rb⁺, particularly at higher doses or with repeated administration, must be carefully evaluated. Our study focused on GBM, but the broader applicability of Rb⁺ to other tumor types and its potential effects on normal cells remain unclear. Lastly, the small sample size in our animal experiments limits the generalizability of the findings, and larger-scale studies are needed to account for inter-individual variability.
Conclusions
Rb⁺ exhibit unique antitumor properties and low toxicity, making them a promising candidate for GBM therapy. Their ability to cross the BBB and accumulate in tumor cells positions them as a novel therapeutic option for intracranial tumors. By targeting the PI3K/AKT/mTOR pathway, Rb⁺ effectively inhibits tumor growth and induces apoptosis. The repurposing of Rb⁺ leverages their well-established safety profile and biocompatibility, reducing the barriers to clinical translation compared to novel drug entities. However, additional studies are required to optimize dosing strategies, investigate long-term safety, and identify specific molecular targets. Rigorous clinical trials, particularly in combination with standard therapies like chemotherapy and radiotherapy, will be essential to establish Rb⁺ as a viable anticancer agent. These findings bring renewed hope for developing innovative therapies to combat refractory tumors like GBM.
Data availability
The datasets generated and/or analysed during the current study are available in the NCBI BioProject repository, with the BioProject ID: PRJNA1216375 and Submission ID: SUB15040417. The project can be accessed at the following link: http://www.ncbi.nlm.nih.gov/bioproject/1216375.
References
Louis, D. N. et al. The 2021 WHO classification of tumors of the central nervous system: A summary. Neuro. Oncol. 23(8), 1231–1251. https://doi.org/10.1093/neuonc/noab106 (2021).
Ostrom, Q. T. et al. CBTRUS statistical report: primary brain and other central nervous system tumors diagnosed in the United States in 2013–2017. Neuro. Oncol. 22(12 Suppl 2):iv1–iv96. https://doi.org/10.1093/neuonc/noaa200 (2020).
Kashyap, D. et al. Natural product-based nanoformulations for cancer therapy: Opportunities and challenges. Semin. Cancer Biol. 69, 5–23. https://doi.org/10.1016/j.semcancer.2019.08.014 (2021).
Guan, X. et al. Nanoparticle-enhanced radiotherapy synergizes with PD-L1 blockade to limit post-surgical cancer recurrence and metastasis. Nat. Commun. 13(1), 2834. https://doi.org/10.1038/s41467-022-30543-w (2022).
Andreini, C., Bertini, I., Cavallaro, G., Holliday, G. L. & Thornton, J. M. Metal ions in biological catalysis: From enzyme databases to general principles. J. Biol. Inorg. Chem. 13(8), 1205–1218. https://doi.org/10.1007/s00775-008-0404-5 (2008).
Dow, J. A. The essential roles of metal ions in insect homeostasis and physiology. Curr. Opin. Insect. Sci. 23, 43–50. https://doi.org/10.1016/j.cois.2017.07.001 (2017).
Yu, S. P., Canzoniero, L. M. & Choi, D. W. Ion homeostasis and apoptosis. Curr. Opin. Cell Biol. 13(4), 405–411. https://doi.org/10.1016/s0955-0674(00)00228-3 (2001).
Tenneti, P., Chojecki, A. & Knovich, M. A. Iron overload in the HCT patient: A review. Bone Marrow Transpl. 56(8), 1794–1804. https://doi.org/10.1038/s41409-021-01244-7 (2021).
Liu, Y., Wang, Y., Song, S. & Zhang, H. Cancer therapeutic strategies based on metal ions. Chem. Sci. 12(37), 12234–12247. https://doi.org/10.1039/d1sc03516a (2021).
Liu, Y., Zhang, M. & Bu, W. Bioactive nanomaterials for ion-interference therapy. VIEW 1, e18. https://doi.org/10.1002/viw2.18 (2020).
Li, S. et al. An indispensable tool: Exosomes play a role in therapy for radiation damage. Biomed. Pharmacother. 137, 111401. https://doi.org/10.1016/j.biopha.2021.111401 (2021).
Wang, X., Chen, F. & Gou, S. Combination of DN604 with gemcitabine led to cell apoptosis and cell motility inhibition via p38 MAPK signaling pathway in NSCLC. Bioorg. Chem. 104, 104234. https://doi.org/10.1016/j.bioorg.2020.104234 (2020).
Price, L. H. & Heninger, G. R. Lithium in the treatment of mood disorders. N. Engl. J. Med. 331(9), 591–598. https://doi.org/10.1056/NEJM199409013310907 (1994).
Duda, P. et al. Targeting GSK3 and associated signaling pathways involved in cancer. Cells 9(5):1110. https://doi.org/10.3390/cells9051110 (2020)
Asgari, M. M., Chien, A. J., Tsai, A. L., Fireman, B. & Quesenberry, C. P. Jr. Association between lithium use and melanoma risk and mortality: A population-based study. J. Invest. Dermatol. 137(10), 2087–2091. https://doi.org/10.1016/j.jid.2017.06.002 (2017).
Suganthi, M., Sangeetha, G., Gayathri, G. & Ravi Sankar, B. Biphasic dose-dependent effect of lithium chloride on survival of human hormone-dependent breast cancer cells (MCF-7). Biol. Trace. Elem. Res. 150(1–3):477–486. https://doi.org/10.1007/s12011-012-9510-x (2012).
Karlovic, D. et al. Lithium increases expression of p21(WAF/Cip1) and survivin in human glioblastoma cells. Cell Biol. Toxicol. 23(2), 83–90. https://doi.org/10.1007/s10565-006-0126-9 (2007).
Pacholko, A. G. & Bekar, L. K. Lithium orotate: A superior option for lithium therapy?. Brain Behav. 11(8), e2262. https://doi.org/10.1002/brb3.2262 (2021).
Sopranzi, N. Chronic administration of lithium and rubidium in rats. General behavior, explorative behavior and electric activity of the brain. Clin. Ter. 142(3):211–218. (1993).
Meltzer, H. L., Taylor, R. M., Platmann, S. R. & Fieve, R. R. Rubidium: A potential modifier of affect and behaviour. Nature 223(5203), 321–322. https://doi.org/10.1038/223321a0 (1969).
Felipe, A., Snyders, D. J., Deal, K. K. & Tamkun, M. M. Influence of cloned voltage-gated K+ channel expression on alanine transport, Rb+ uptake, and cell volume. Am. J. Physiol. 265(5 Pt 1), C1230-1238. https://doi.org/10.1152/ajpcell.1993.265.5.C1230 (1993).
Glynn, I. M. & Richards, D. E. Evidence for the ordered release of rubidium ions occluded within individual protomers of dog kidney Na+,K+-ATPase. J. Physiol. 408:57–66. https://doi.org/10.1113/jphysiol.1989.sp017446 (1989)
RELMAN, A. S. The physiological behavior of rubidium and cesium in relation to that of potassium. Yale J. Biol. Med. 29(3):248–262 (1956).
Gonzalez-Lebrero, R. M., Kaufman, S. B., Garrahan, P.J. & Rossi, R. C. The Occlusion of Rb(+) in the Na(+)/K(+)-ATPase. II. The effects of Rb(+), Na(+), Mg2(+), or ATP on the equilibrium between free and occluded Rb(+). J. Biol. Chem. 277(8):5922–5928. https://doi.org/10.1074/jbc.M105887200 (2002).
González-Lebrero, R. M. et al. The Occlusion of Rb(+) in the Na(+)/K(+)-ATPase. I. The identity of occluded states formed by the physiological or the direct routes: occlusion/deocclusion kinetics through the direct route. J. Biol. Chem. 277(8):5910–5921. https://doi.org/10.1074/jbc.M105886200 (2002).
Glynn, I. M., Howland, J. L. & Richards, D. E. Evidence for the ordered release of rubidium ions occluded within the Na, K-ATPase of mammalian kidney. J. Physiol. 368, 453–469. https://doi.org/10.1113/jphysiol.1985.sp015868 (1985).
D’Amico, M., Gasparoli, L. & Arcangeli, A. Potassium channels: novel emerging biomarkers and targets for therapy in cancer. Recent Pat. Anticancer Drug Discov. 8(1), 53–65. https://doi.org/10.2174/15748928130106 (2013).
Capatina, A. L., Lagos, D. & Brackenbury, W. J. Targeting ion channels for cancer treatment: Current progress and future challenges. Rev. Physiol. Biochem. Pharmacol. 183, 1–43. https://doi.org/10.1007/112_2020_46 (2022).
Liu, J. et al. Potassium channels and their role in glioma: A mini review. Mol. Membr. Biol. 35(1), 76–85. https://doi.org/10.1080/09687688.2020.1729428 (2019).
Song, M.S., Ryu, P.D. & Lee, S.Y. Kv3.4 is modulated by HIF-1alpha to protect SH-SY5Y cells against oxidative stress-induced neural cell death. Sci. Rep. 7:2075. https://doi.org/10.1038/s41598-017-02129-w (2017).
Ru, Q. et al. Voltage-gated potassium channel blocker 4-aminopyridine induces glioma cell apoptosis by reducing expression of microRNA-10b-5p. Mol. Biol. Cell 29, 1125–1136. https://doi.org/10.1091/mbc.E17-02-0120 (2018).
Venturini, E. et al. Targeting the potassium channel Kv1.3 kills glioblastoma cells. Neurosignals 25(1):26–38. https://doi.org/10.1159/000480643 (2017).
Brewer, A. K., Clarke, B. J., Greenberg, M. & Rothkopf, N. The effects of rubidium on mammary tumour growth in C57 blk/6J mice. Cytobios 24(94), 99–101 (1979).
Varricchio, A., Ramesh, S. A. & Yool, A. J. Novel ion channel targets and drug delivery tools for controlling glioblastoma cell invasiveness. Int. J. Mol. Sci. 22(21):11909. https://doi.org/10.3390/ijms222111909 (2021)
Brennan, C. W. et al. The somatic genomic landscape of glioblastoma. Cell 155(2):462–477. https://doi.org/10.1016/j.cell.2013.09.034 (2013)
Serrano-Novillo, C. et al. Implication of voltage-gated potassium channels in neoplastic cell proliferation. Cancers (Basel) 11(3):287. https://doi.org/10.3390/cancers11030287 (2019)
Jochumsen, M. R. et al. Tumour blood flow for prediction of human prostate cancer aggressiveness: a study with Rubidium-82 PET, MRI and Na+/K+-ATPase-density. Eur. J. Nucl. Med. Mol. Imaging 48(2), 532–542. https://doi.org/10.1007/s00259-020-04998-2 (2021).
Barrett, C. L. et al. Systematic transcriptome analysis reveals tumor-specific isoforms for ovarian cancer diagnosis and therapy. Proc. Natl. Acad. Sci. USA 112: E3050–3057. https://doi.org/10.1073/pnas.1508057112 (2015).
White, N. M. et al. Transcriptome sequencing reveals altered long intergenic non-coding RNAs in lung cancer. Genome Biol. 15, 429. https://doi.org/10.1186/s13059-014-0429-8 (2014).
Manning, B.D & Cantley, L.C. AKT/PKB signaling: Navigating downstream. Cell 129(7):1261–1274. https://doi.org/10.1016/j.cell.2007.06.009 (2007).
Tian, L. Y., Smit, D. J. & Jücker, M. The role of PI3K/AKT/mTOR signaling in hepatocellular carcinoma metabolism. Int. J. Mol. Sci. 24(3), 2652. https://doi.org/10.3390/ijms24032652 (2023).
Ahmad, I., Hoque, M., Alam, S. S. M., Zughaibi, T. A. & Tabrez, S. Curcumin and plumbagin synergistically target the PI3K/Akt/mTOR pathway: A prospective role in cancer treatment. Int. J. Mol. Sci. 24(7), 6651. https://doi.org/10.3390/ijms24076651 (2023).
Hennessy, B. T., Smith, D. L., Ram, P. T., Lu, Y. & Mills, G. B. Exploiting the PI3K/AKT pathway for cancer drug discovery. Nat. Rev. Drug Discov. 4(12), 988–1004. https://doi.org/10.1038/nrd1902 (2005).
Lee, J. H., Kim, C., Um, J. Y., Sethi, G. & Ahn, K. S. Casticin-induced inhibition of cell growth and survival are mediated through the dual modulation of Akt/mTOR signaling cascade. Cancers (Basel)11(2):254. https://doi.org/10.3390/cancers11020254 (2019).
Ong, P. S. et al. Judicious toggling of mTOR activity to combat insulin resistance and cancer: current evidence and perspectives. Front. Pharmacol. 7, 395. https://doi.org/10.3389/fphar.2016.00395 (2016).
Martini, M., De Santis, M. C., Braccini, L., Gulluni, F. & Hirsch, E. PI3K/AKT signaling pathway and cancer: An updated review. Ann. Med. 46(6), 372–383. https://doi.org/10.3109/07853890.2014.912836 (2014).
Lawrence, M. S. et al. Discovery and saturation analysis of cancer genes across 21 tumour types. Nature 505(7484), 495–501. https://doi.org/10.1038/nature12912 (2014).
Turdo, A. et al. Targeting phosphatases and kinases: how to checkmate cancer. Front. Cell Dev. Biol. 9, 690306. https://doi.org/10.3389/fcell.2021.690306 (2021).
Yuan, Y., Long, H., Zhou, Z., Fu, Y. & Jiang, B. PI3K-AKT-targeting breast cancer treatments: Natural products and synthetic compounds. Biomolecules 13(1), 93. https://doi.org/10.3390/biom13010093 (2023).
Zhu, K. et al. PI3K/AKT/mTOR-Targeted Therapy for Breast Cancer. Cells 11(16), 2508. https://doi.org/10.3390/cells11162508 (2022).
Vivanco, I. & Sawyers, C. L. The phosphatidylinositol 3-Kinase AKT pathway in human cancer. Nat. Rev. Cancer 2(7), 489–501. https://doi.org/10.1038/nrc839 (2002).
Yu, L., Wei, J. & Liu, P. Attacking the PI3K/Akt/mTOR signaling pathway for targeted therapeutic treatment in human cancer. Semin. Cancer Biol. 85, 69–94. https://doi.org/10.1016/j.semcancer.2021.06.019 (2022).
Usuda, K. et al. Risk assessment visualization of rubidium compounds: comparison of renal and hepatic toxicities, in vivo. Biol. Trace. Elem. Res. 159(1–3), 263–268. https://doi.org/10.1007/s12011-014-9937-3 (2014).
Oldan, J. D., Femi-Abodunde, A. D., Muhleman, M. A. & Khandani, A. H. Rubidium uptake in chest tumors on PET/CT. World J. Nucl. Med. 21(1), 18–27. https://doi.org/10.1055/s-0042-1744195 (2022).
Jochumsen, M. R. et al. Quantitative tumor perfusion imaging with 82Rb PET/CT in prostate cancer: Analytic and clinical validation. J. Nucl. Med. 60(8), 1059–1065. https://doi.org/10.2967/jnumed.118.219188 (2019).
Jenner, F. A., Judd, A. & Parker, J. Proceedings: The effects of lithium, rubidium and caesium on the response of rats to tranylcypromine and alpha-methyl-p-tyrosine given separately or in combination. Br. J. Pharmacol. 54(2), 233P-234P (1975).
Tamano, H., Enomoto, S., Oku, N. & Takeda, A. Preferential uptake of zinc, manganese, and rubidium in rat brain tumor. Nucl. Med. Biol. 29(4), 505–508. https://doi.org/10.1016/s0969-8051(02)00289-5 (2002).
Acknowledgements
We thank Biorender (https://app.biorender.com/) for the assistance of figure drawing.
Funding
This work is supported by National High Level Hospital Clinical Research Funding (2022-PUMCH-B-112) and Yinhua Public Welfare Foundation.
Author information
Authors and Affiliations
Contributions
Z.W. performed most of the experiments and wrote the original draft. Z.W., Z.L., R.Y., and Y.W. curated and analyzed the data. Z.L., R.Y., and Y.W. assisted in animal experiments. Z.W., W.M., X.L., J.G., and Y.L. conceived and designed the work. J.G. acquired funding. J.G. and Y.L. managed the project. All the authors revised the manuscript and approved the final draft.
Corresponding authors
Ethics declarations
Competing interests
The authors declare no competing interests.
Additional information
Publisher’s note
Springer Nature remains neutral with regard to jurisdictional claims in published maps and institutional affiliations.
Electronic supplementary material
Below is the link to the electronic supplementary material.
Rights and permissions
Open Access This article is licensed under a Creative Commons Attribution-NonCommercial-NoDerivatives 4.0 International License, which permits any non-commercial use, sharing, distribution and reproduction in any medium or format, as long as you give appropriate credit to the original author(s) and the source, provide a link to the Creative Commons licence, and indicate if you modified the licensed material. You do not have permission under this licence to share adapted material derived from this article or parts of it. The images or other third party material in this article are included in the article’s Creative Commons licence, unless indicated otherwise in a credit line to the material. If material is not included in the article’s Creative Commons licence and your intended use is not permitted by statutory regulation or exceeds the permitted use, you will need to obtain permission directly from the copyright holder. To view a copy of this licence, visit http://creativecommons.org/licenses/by-nc-nd/4.0/.
About this article
Cite this article
Wang, Z., Li, Z., Yang, R. et al. Rubidium ions as a novel therapeutic approach for glioblastoma. Sci Rep 15, 12917 (2025). https://doi.org/10.1038/s41598-025-97688-8
Received:
Accepted:
Published:
Version of record:
DOI: https://doi.org/10.1038/s41598-025-97688-8
Keywords
This article is cited by
-
Rubidium chloride induces ferroptosis in glioblastoma cells by disrupting glutathione metabolism and redox homeostasis
Cancer Cell International (2025)








