Fig. 4
From: Rubidium ions as a novel therapeutic approach for glioblastoma

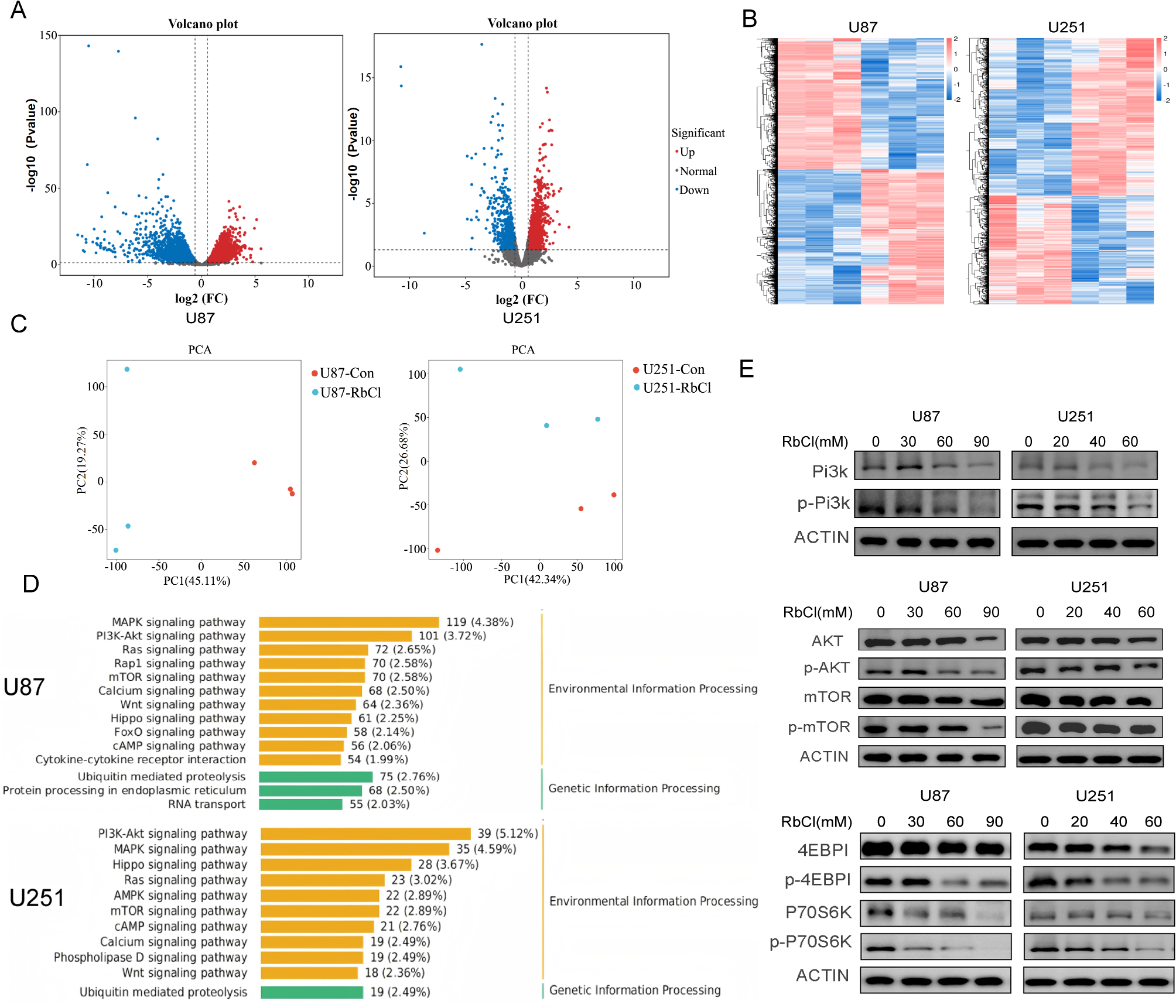
Effect of Rb⁺ on the PI3K-AKT-mTOR pathway: RNA sequencing and Western blot verification. (A) A volcano map showed a large number of up-regulated and down-regulated genes in rubidium chlorine treated U87 and U251 cells compared to controls. (B, C) Heat maps (B) and plot of principal component analysis (C) further showed differentially expressed genes between the treatment and control groups. (D) KEGG pathway enrichment analysis revealed that Rb⁺ treatment significantly affected several apoptotic and cell cycle pathways. (E) Western blot analysis confirmed that Rb⁺ promoted apoptosis by downregulating the PI3K/AKT/mTOR signaling pathway and its downstream targets. The original blots are presented in Supplementary Fig.S4. The samples derive from the same experiment and that blots were processed in parallel.