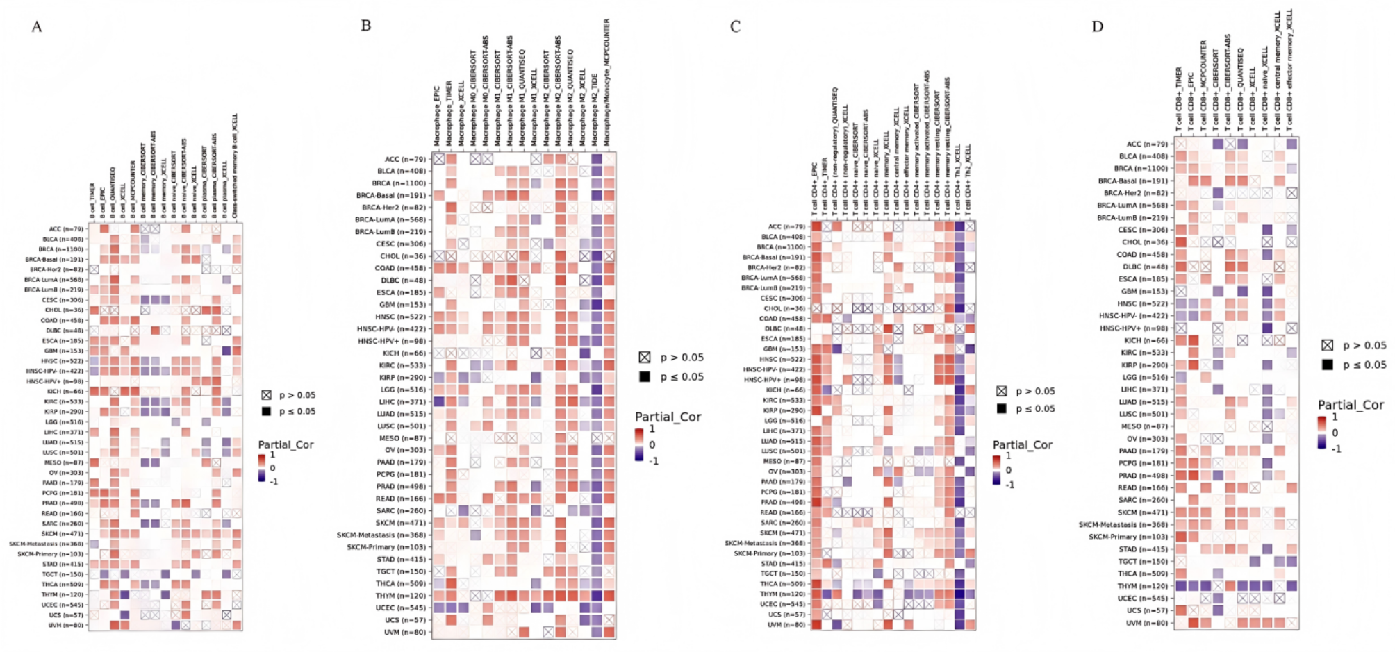
Fig. 5
From: Comprehensive analysis of TRIM56’s prognostic value and immune infiltration in Pan-Cancer

Correlation of TRIM56 expression with immune cell infiltration. (A-D) Heatmap of TRIM56 expression in the TIMER2 database correlating with B cells, macrophages, CD4(+) T cells and CD8(+) T cells.