Fig. 6
From: RBM10 suppresses colorectal cancer invasion by regulating LncRNA SNHG17 alternative splicing

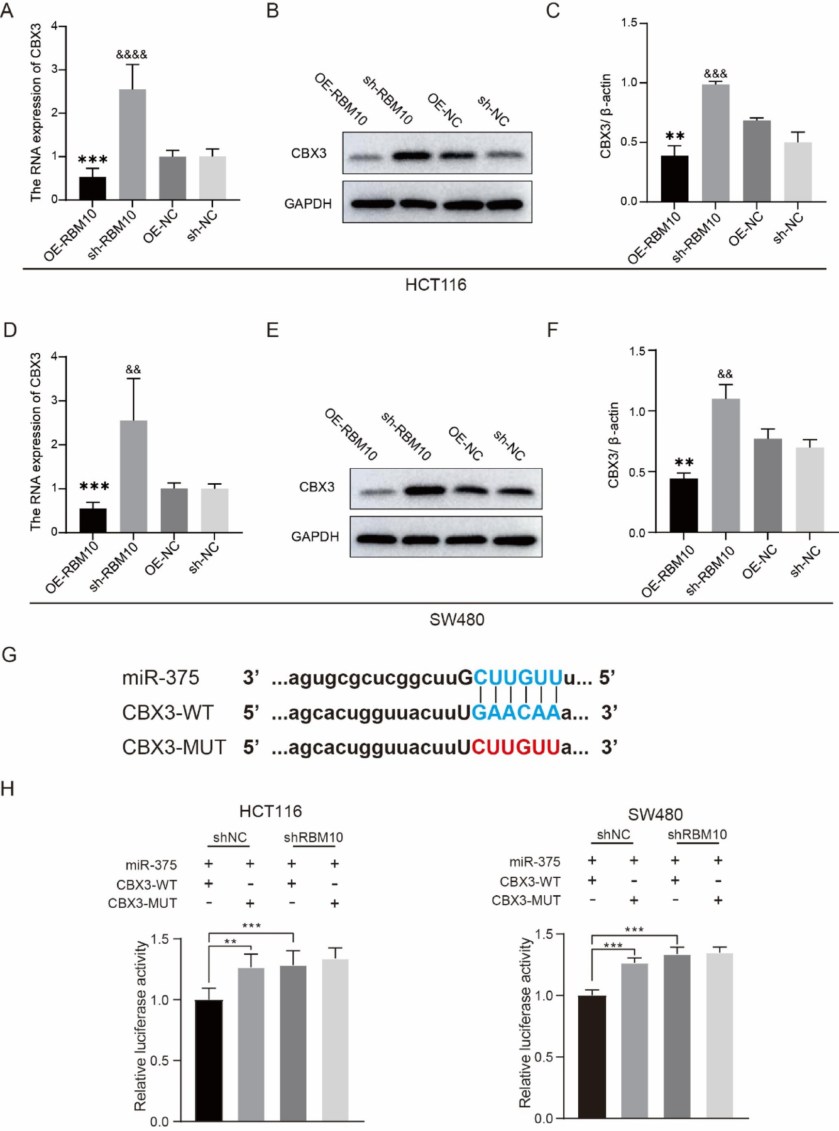
RBM10 regulated the expression of CBX3 in colorectal cancer cells. (A) The expression of CBX3 was detected by qRT-PCR in HCT116 cells after overexpression and knockdown of RBM10. (B-C) The expression of CBX3 was detected by western blot in HCT116 cells after overexpression and knockdown of RBM10. (D) The expression of CBX3 was detected by qRT-PCR in SW480 cells after overexpression and knockdown of RBM10. (E-F) The expression of CBX3 was detected by western blot in SW480 cells after overexpression and knockdown of RBM10. (G) Schematic of miR-375 binding sites in CBX3 3’UTR. CBX3-WT contains the binding sites, while CBX3-MUT lacks them. (H) Dual-luciferase assay in HCT116 cells and SW480 cells. Relative luciferase activity in shNC and shRBM10 cells transfected with miR-375, CBX3-WT, or CBX3-MUT. All values are expressed as mean ± SD from > 3 independent experiments. *P < 0.05, **P < 0.01, *** P < 0.001, **** P < 0.0001.