Fig. 2
From: Investigating immune cell infiltration and gene expression features in pterygium pathogenesis

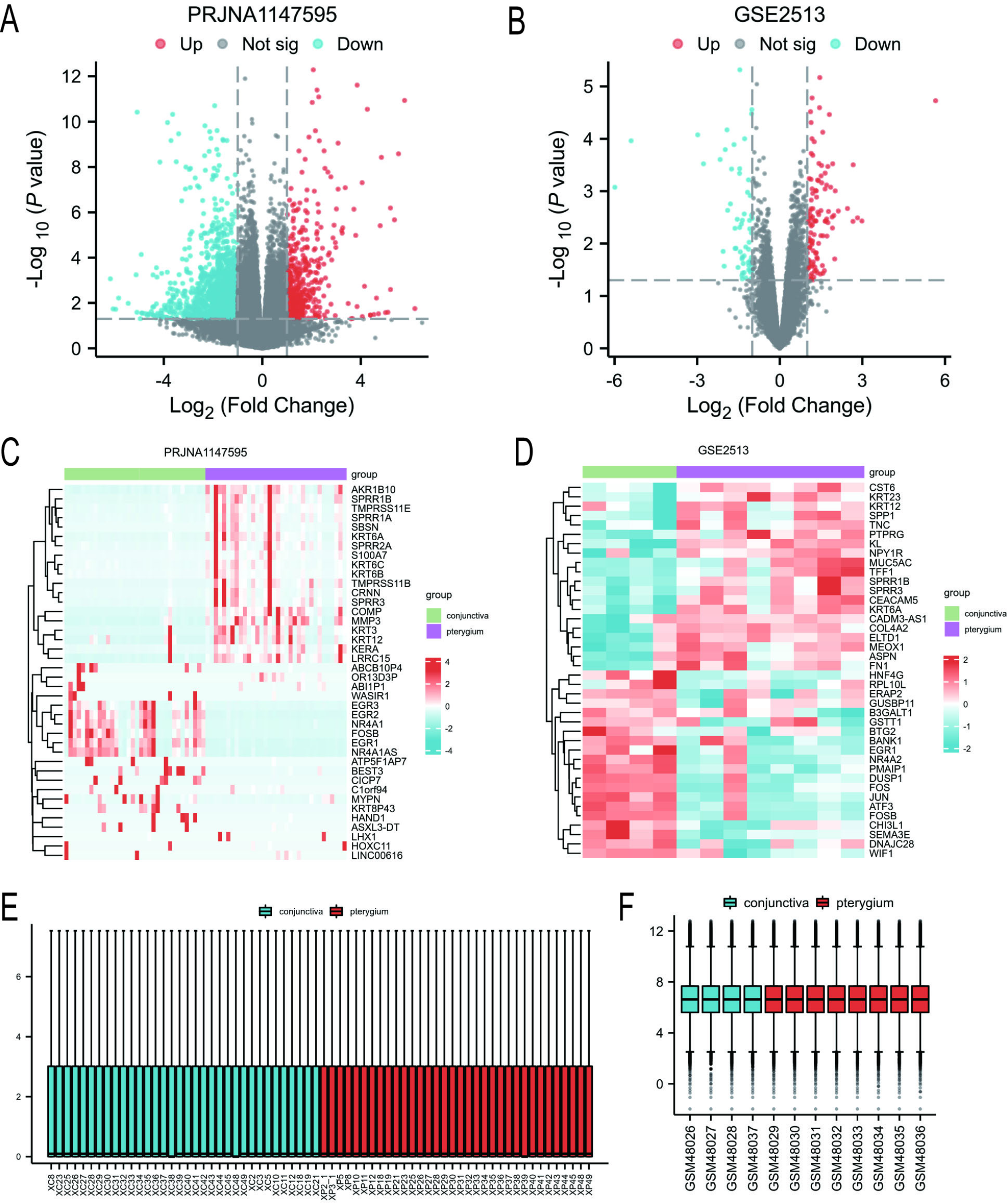
The volcano plots and heat maps of PRJNA1147595 and GSE2513 datasets. (A) The volcano plot illustrates the PRJNA1147595 dataset, where the x-axis represents log2 (Fold Change) and the y-axis represents -log10 (p-value). Red dots signify up-regulated genes, while blue dots indicate down-regulated genes. (B) The volcano plot displays the GSE2513 dataset. (C) The heat map shows the PRJNA1147595 dataset, with each line representing a gene and each column a sample. Red color denotes a high-expression level, and blue color indicates a low-expression level. (D) The heat map represents the GSE2513 dataset. (E) This depicts the cross-comparability evaluation of the PRJNA1147595 dataset. (F) The cross-comparability evaluation of the GSE2513 dataset is shown.