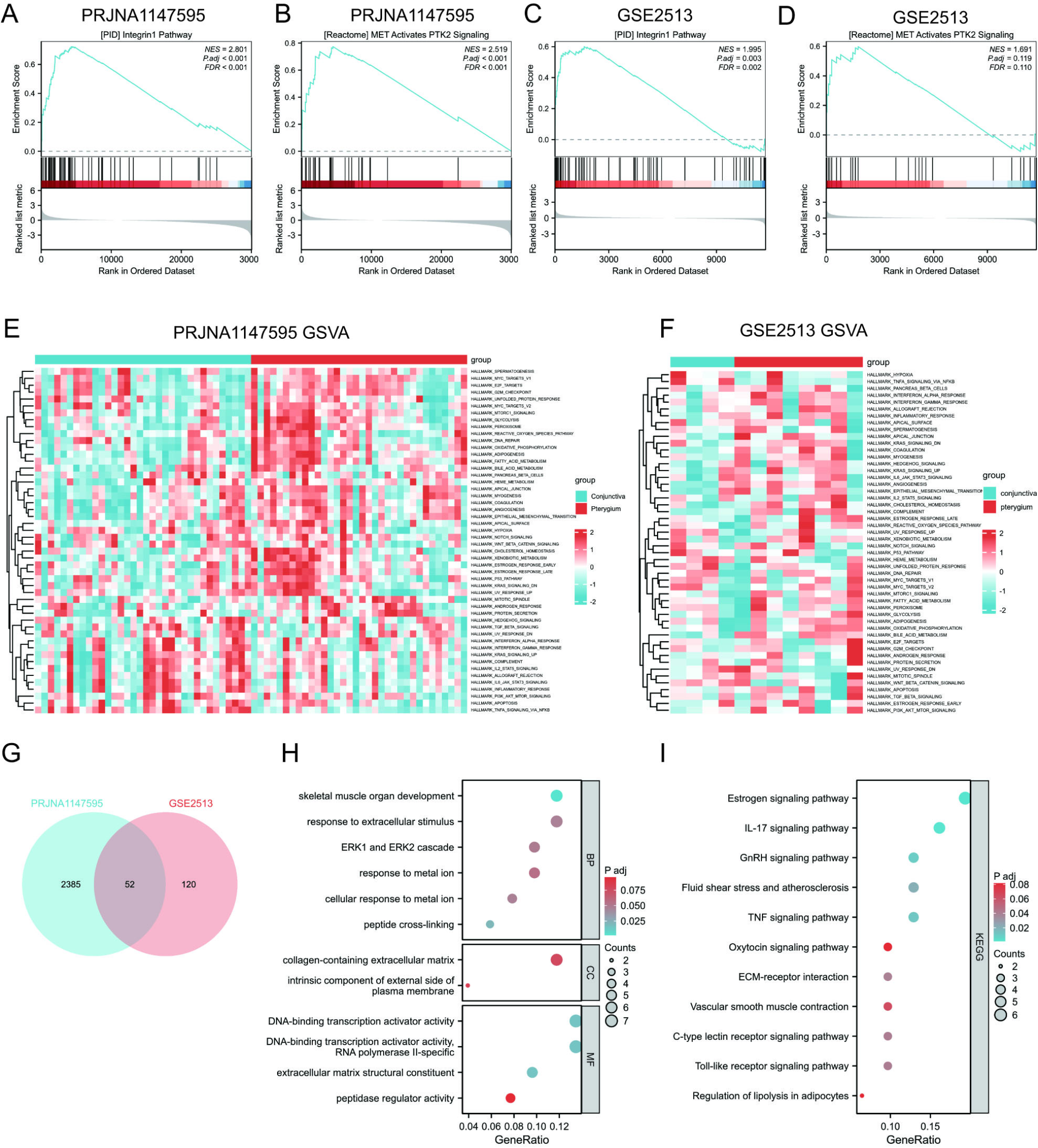
Fig. 3
From: Investigating immune cell infiltration and gene expression features in pterygium pathogenesis

GSEA, GSVA, bubble plots of GO and KEGG pathway enrichment analysis results. (A-B) Analysis of upregulated pathways of differential genes in the PRJNA1147595 dataset. (C-D) Analysis of upregulated pathways of differential genes in the GSE2513 dataset. (E) Identification of differentially enriched pathways in the PRJNA1147595 dataset. (F) Identification of differentially enriched pathways in the GSE2513 dataset. (G) Venn diagram illustrating common Differentially Expressed Genes (DEGs) in both the PRJNA1147595 and GSE2513 datasets. (H) Bubble plots visualize the Gene Ontology (GO) enrichment analysis results of common DEGs (co-DEGs). The varying depths of node colors represent different adjusted p-values, while the different sizes of the nodes indicate the varying number of genes. (I) Bubble plots visualize the Kyoto Encyclopedia of Genes and Genomes (KEGG) pathway enrichment analysis results of common DEGs (co-DEGs).