Fig. 5
From: Investigation of PANoptosis pathway in age-related macular degeneration triggered by Aβ1-40

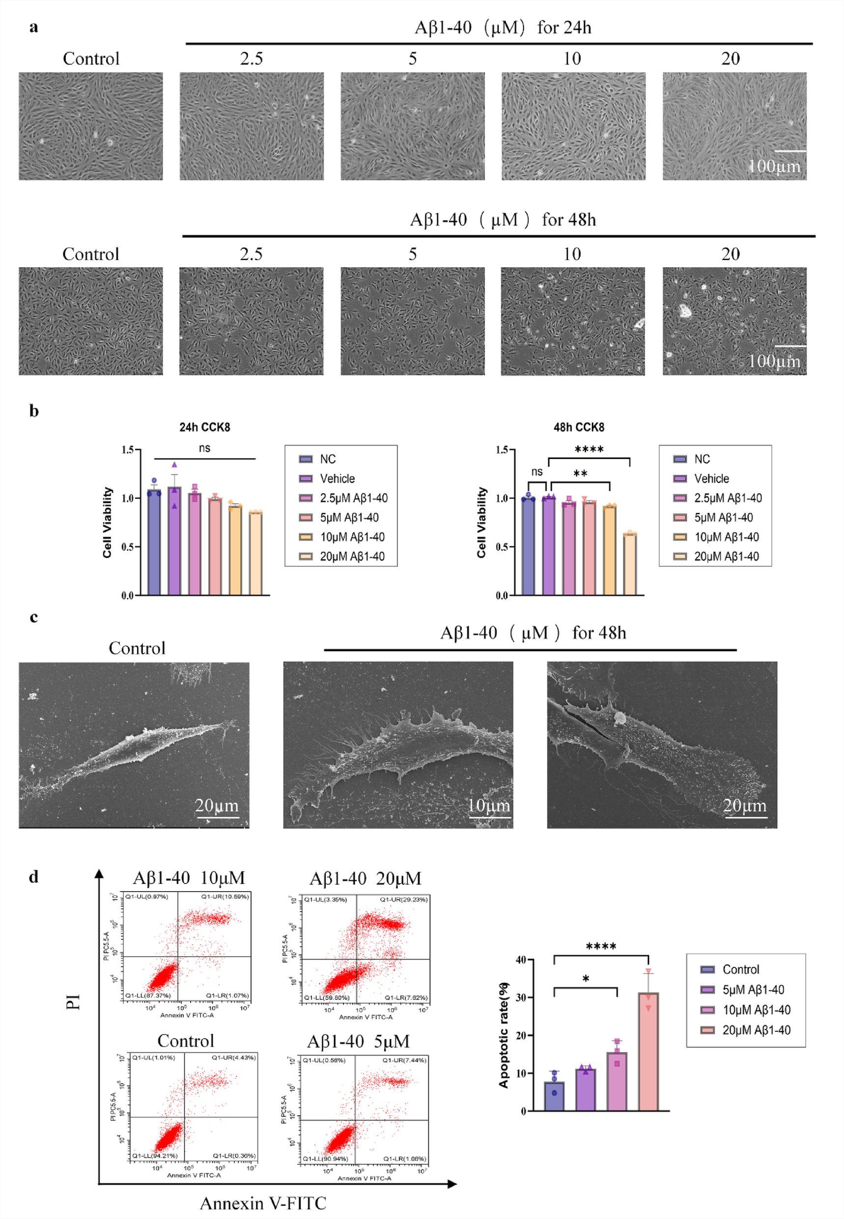
The effect of amyloid-beta 1-40 (Aβ1-40) on PANoptosis-associated factor expression in cells. (a) Optical microscopy was employed to examine ARPE-19 cells treated with Aβ1-40 at concentrations varying from 2.5 µM to 20 µM for durations of either 24–48 h. (b) The CCK-8 assay was applied to evaluate the viability of ARPE-19 cells after incubation periods of 24–48 h (n = 3). (c) Scanning electron microscopy of Aβ1-40-treated ARPE-19 cells (n = 3). (d) Apoptosis rates in Aβ1-40-treated ARPE-19 cells were assessed using an apoptosis assay kit (n = 3).