Fig. 6
From: Investigation of PANoptosis pathway in age-related macular degeneration triggered by Aβ1-40

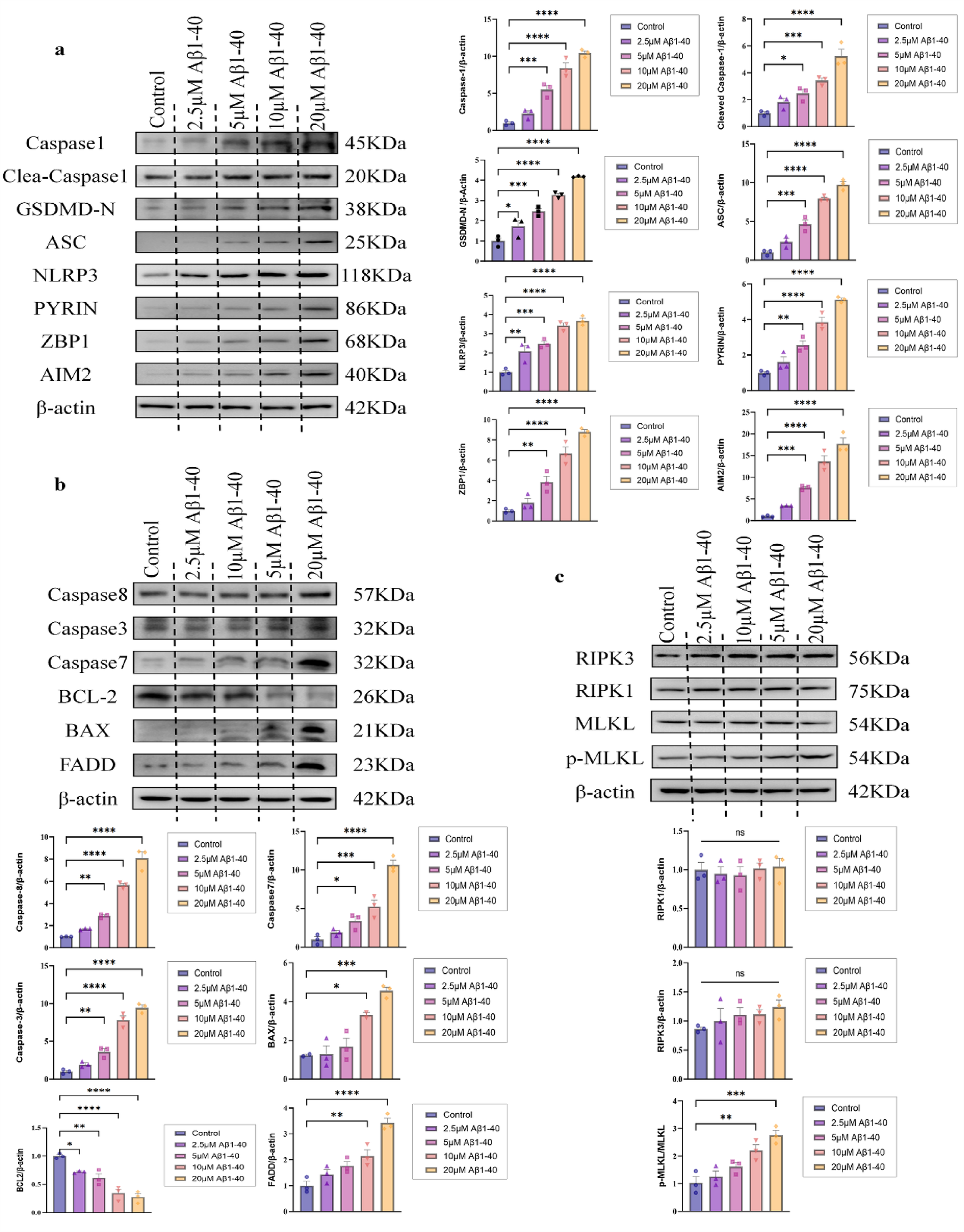
WB analysis of proteins in vitro. (a) WB analysis of AIM2, PYRIN, ZBP1, ASC, GSDMD-N, CASP-1, Cle-CASP1 and NLRP3 protein levels in vitro (n = 3). (b) WB analysis of FADD, BAX, BCL-2, CASP-7, CASP-3, CASP-8 and protein levels in vitro (n = 3). (c) WB analysis of p-MLKL; MLKL; RIPK1; RIPK3 protein levels in vitro (n = 3). Values are expressed as the mean ± SEM. *P < 0.05, **P < 0.01, ***P < 0.001. Scale bar = 100 μm.