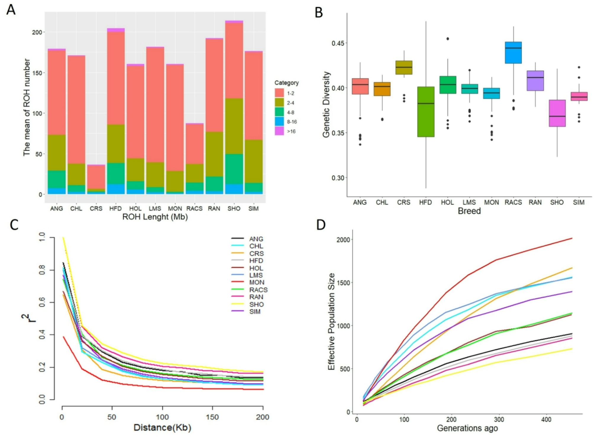
Fig. 2

The distribution of the average ROH number in different length categories, the colors represent the ROH lengths in Mb (A). A display of the nucleotide diversity per breed, a horizontal line drawn in the box denotes the median (B), genome-wide average LD decay estimated from each breed (C), the effective size of eleven populations over past generations (D).