Fig. 2
From: SLC25A19 is a key prognostic marker for hepatocellular carcinoma

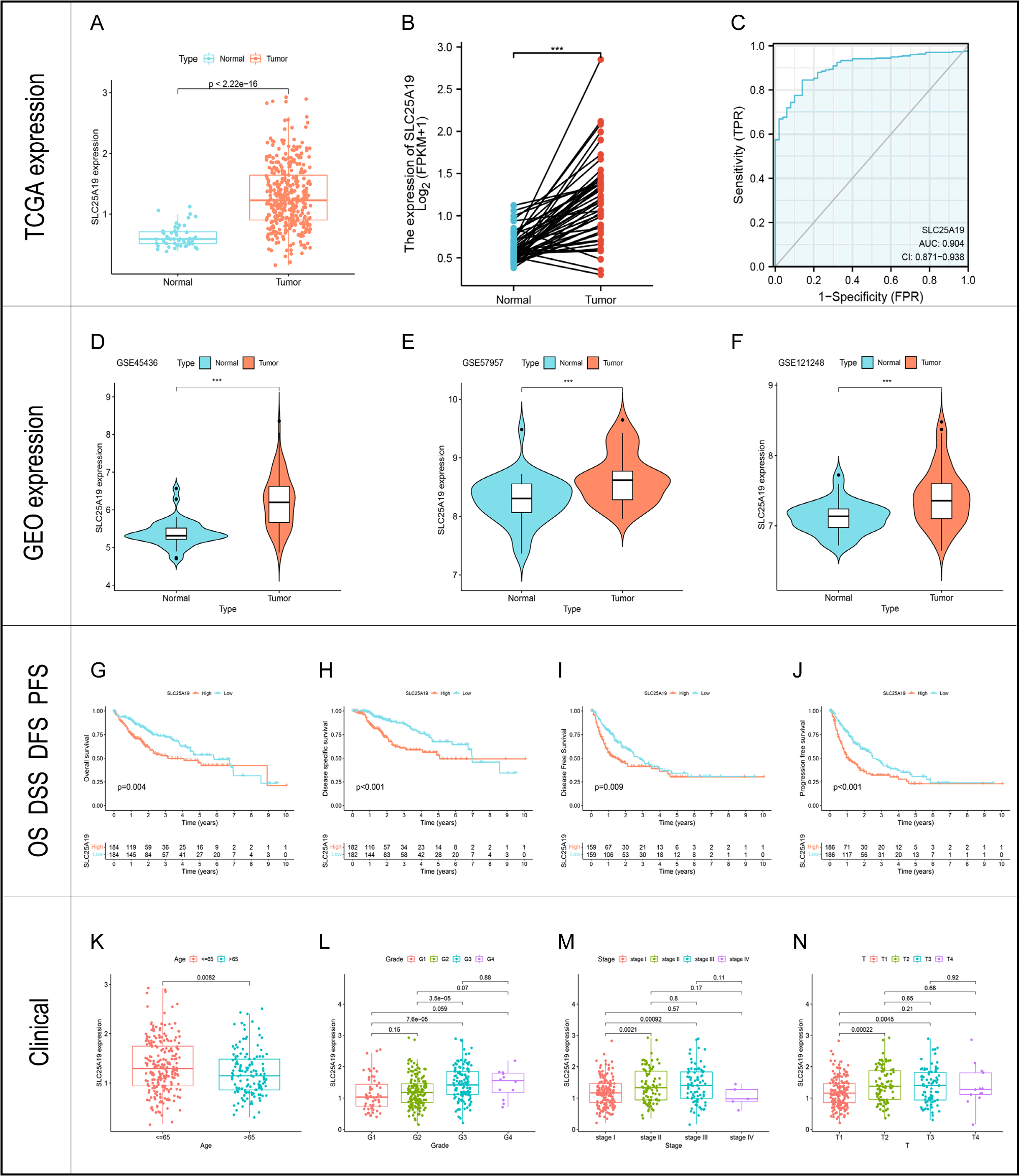
Significance of SLC25A19 in hepatocellular carcinoma. (A) TCGA analysis. SLC25A19 was highly expressed in HCC (P < 0.001). (B) TCGA analysis. In 50 pairs of samples, SLC25A19 was significantly up-regulated in HCC (***P < 0.001). (C) TCGA analysis. The AUC value of the ROC curve of SLC25A9 was 0.904, indicating that SLC25A19 has a strong diagnostic value for HCC.