Fig. 7
From: SLC25A19 is a key prognostic marker for hepatocellular carcinoma

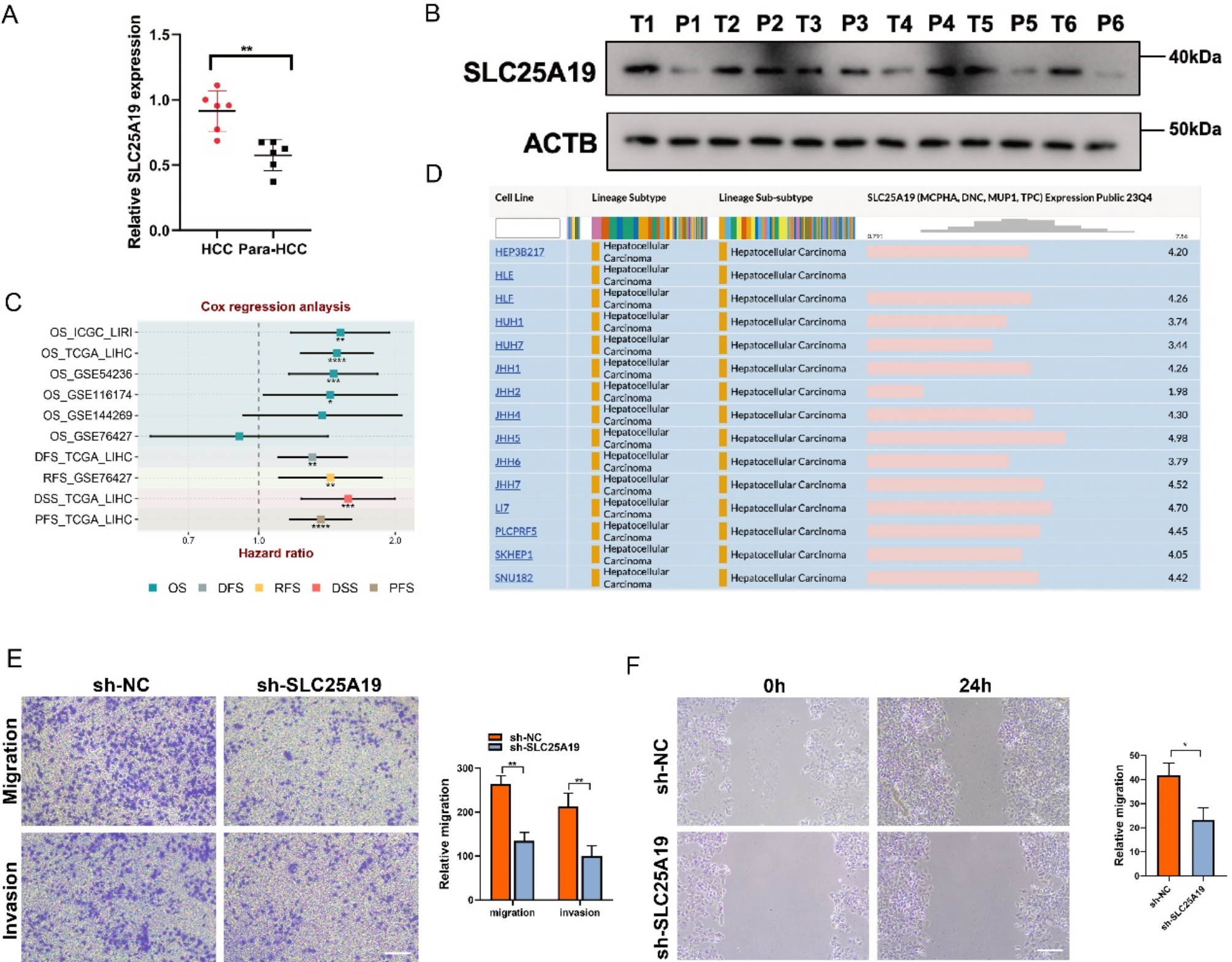
Validation of SLC25A19 expression and its functional role in HCC. (A) RT-qPCR analysis revealed that SLC25A19 expression was significantly upregulated in six paired HCC and adjacent normal tissues (P < 0.01). (B) Western blotting further confirmed that the protein levels of SLC25A19 were elevated in HCC tissues (T group) compared to para-normal tissues (P group). (C) Cox regression analysis based on multiple datasets (TCGA, ICGC, and GEO) demonstrated the prognostic significance of SLC25A19 in overall survival (OS), disease-free survival (DFS), progression-free survival (PFS), and other clinical outcomes in HCC patients. (D) Analysis of SLC25A19 expression in hepatocellular carcinoma cell lines using the CCLE database showed consistently high expression levels. (E) Transwell assays revealed that silencing SLC25A19 (sh-SLC25A19) significantly reduced the migratory and invasive abilities of HCC cells compared to the control group (sh-NC) (P < 0.01). (F) Scratch wound healing assays confirmed that knockdown of SLC25A19 markedly inhibited the migration capacity of HCC cells at 24 h (P < 0.05).