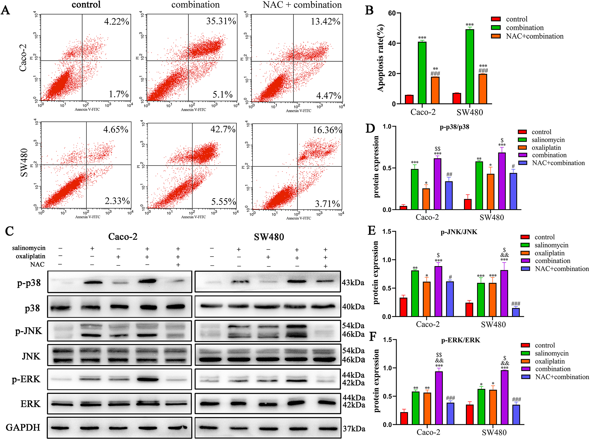
Fig. 5

MAPK signaling is involved in cell death induced by salinomycin and oxaliplatin cotreatment. (A) CRC cells were divided into the control group (DMSO), SAL + OXA group and NAC + combination treatment group. After 48 h of treatment with the corresponding drugs, flow cytometry was used to detect cell apoptosis in each group. (B) Quantitative analysis of apoptotic cells in A. (C) Western blot analysis of the MAPK signaling pathway after CRC cells were subjected to the control group (DMSO), salinomycin treatment, oxaliplatin treatment, combination treatment and combination treatment plus NAC (pretreated) for 48 h. The levels of p-ERK, p-JNK and p-p38 expression were elevated in the combination treatment group. (D-F) The p-ERK, p-JNK and p-p38 expression was normalized by dividing phosphorylated protein expression by total expression. ERK, extracellular signal-regulated kinase; p-ERK, phosphorylated ERK; JNK, c-Jun N-terminal kinase; p-JNK, phosphorylated JNK; p38, p38 kinase. (* P < 0.05, ** P < 0.01 and *** P < 0.001 versus control group; && P < 0.01 versus salinomycin group; $ P < 0.05 and $$ P < 0.01 versus oxaliplatin group; # P < 0.05, ## P < 0.01 and ### P < 0.001 represents the significance between the combination treatment group and the combination treatment plus NAC group). The results are expressed as the mean ± SD (n = 3).