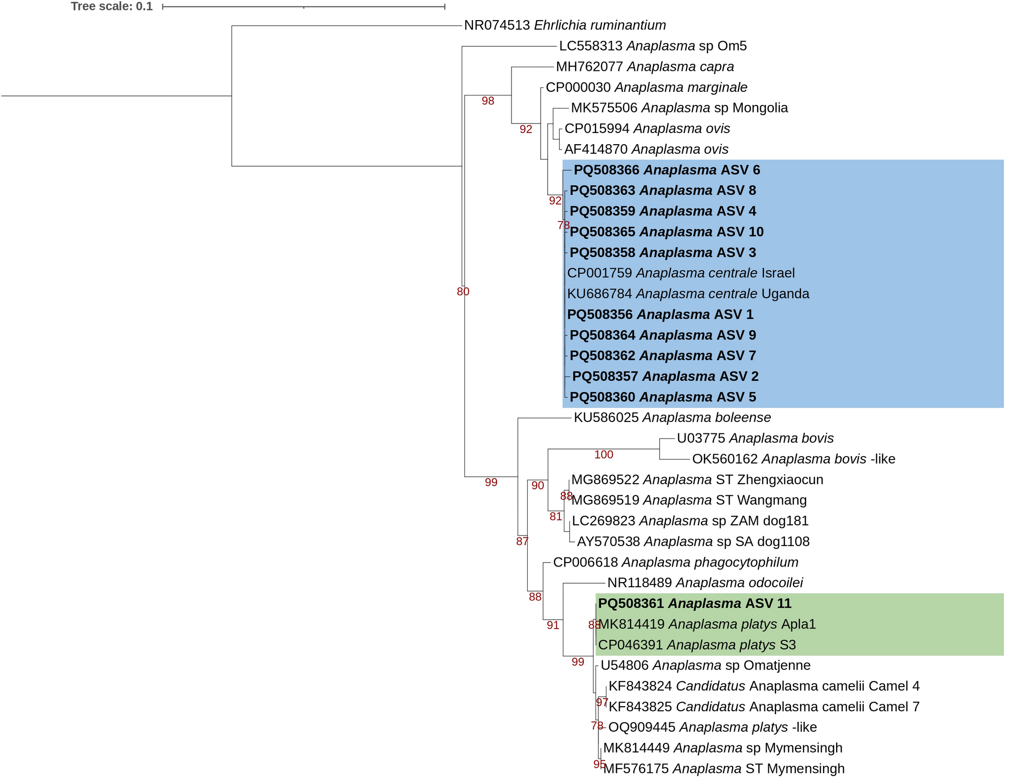
Fig. 3

Maximum likelihood tree indicating the relationships of the Anaplasma amplicon sequence variants detected in this study, with known Anaplasma sequences from GenBank. A maximum likelihood inference was conducted using the TPM2u + F + I + G4 model and 3000 ultrafast bootstrap replicates (alignment length 1243 bp). Maximum likelihood bootstrap values (> 75) are indicated below the branch. Anaplasma amplicon sequence variants are indicated in bold. The Anaplasma centrale group is indicated in a blue box, while the Anaplasma platys group is indicated in a green box. Ehrlichia ruminantium strain Welgevonden (NR074513) was used as an outgroup.