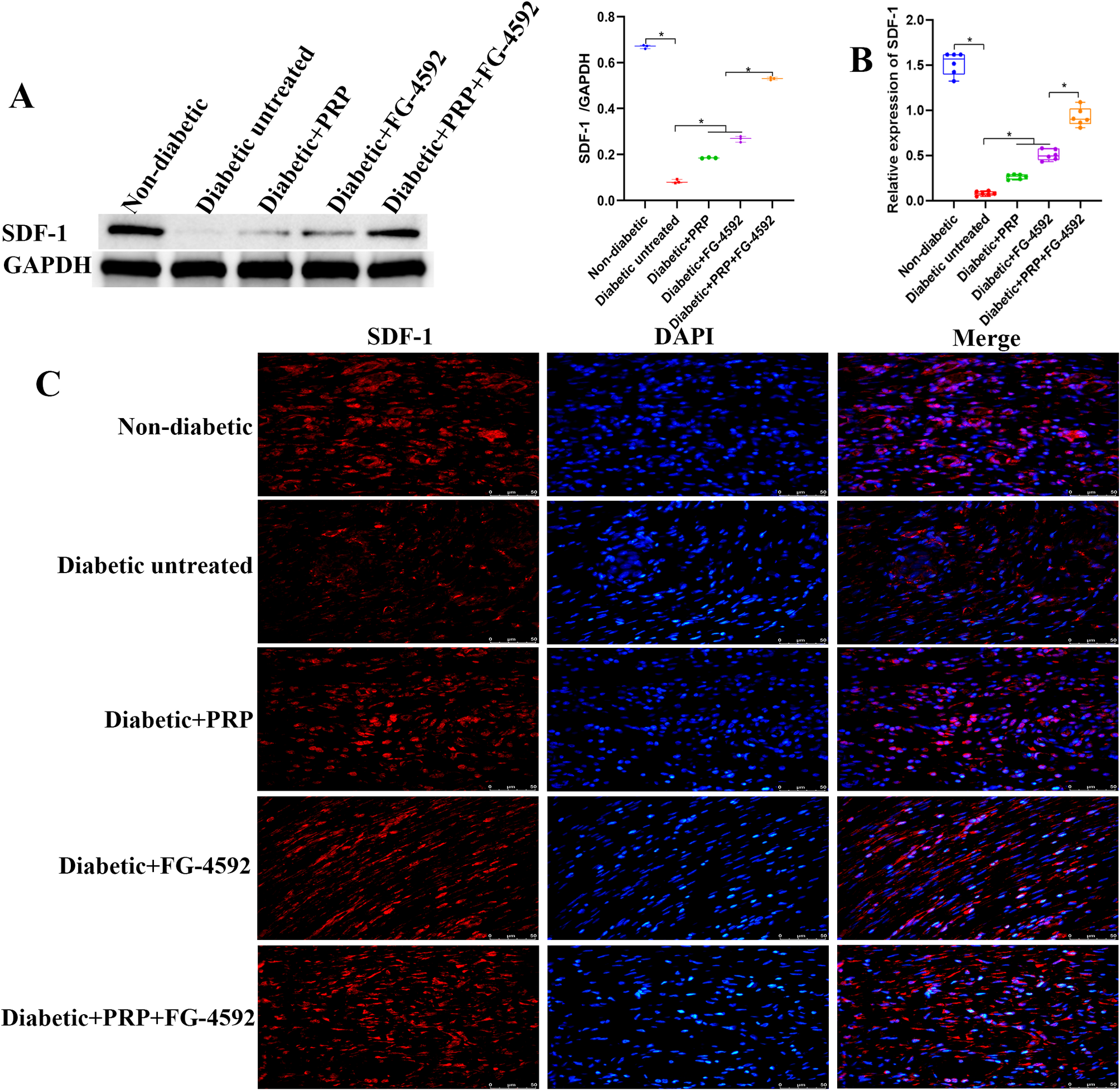
Fig. 5

Effect of FG-4592 combined with PRP on the expression of SDF-1 in rats with diabetic skin defects. A: Western blot analysis of SDF-1 protein expression in wound tissue. B: qRT‒PCR analysis of SDF-1 mRNA expression in wound tissue. *P < 0.05. C: Immunofluorescence detection of SDF-1 expression in wound tissue, Scale bar = 50 μm.