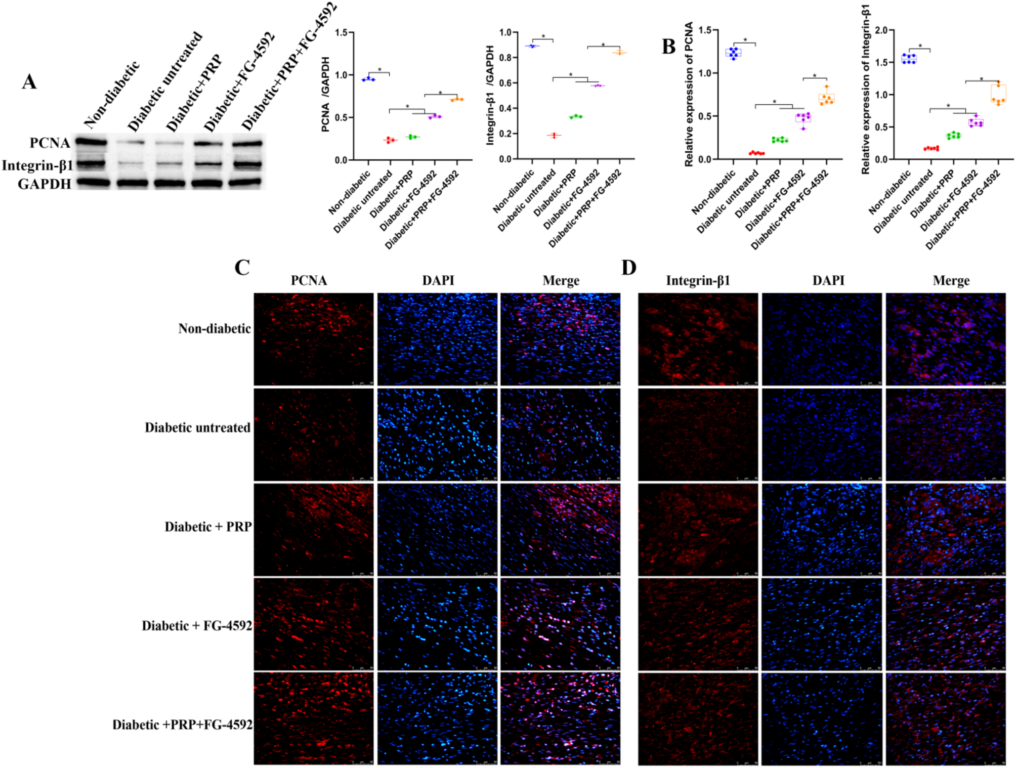
Fig. 6

Effect of FG-4592 combined with PRP on cell proliferation and migration in rats with diabetic skin defects. A: Western blot analysis of PCNA and integrin-β1 protein expression in wound tissue. B: qRT‒PCR analysis of the mRNA expression of PCNA and integrin-β1 in wound tissue. *P < 0.05. C-D: Immunofluorescence detection of PCNA and integrin-β1 expression in wound tissue, Scale bar = 100 μm.