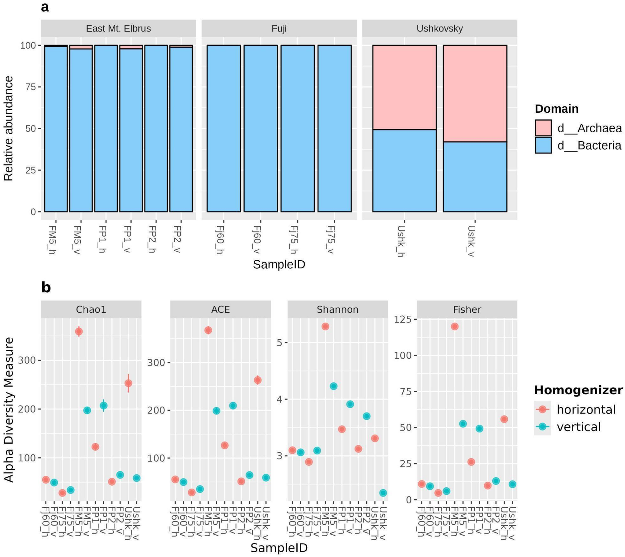
Fig. 3

Homogenization effects. (a) Microbial community compositions at the domain level, determined by 16S rRNA amplicon sequencing. Samples are divided by location. (b) Alpha diversity indices (Chao1, ACE, Shannon, Fisher). In the SampleID, letter “h” means horizontal homogenizer, letter “v” means vertical homogenizer.