Fig. 7
From: Complete omission of exon 21 from Slc12a2 transcripts in mice results in hearing loss

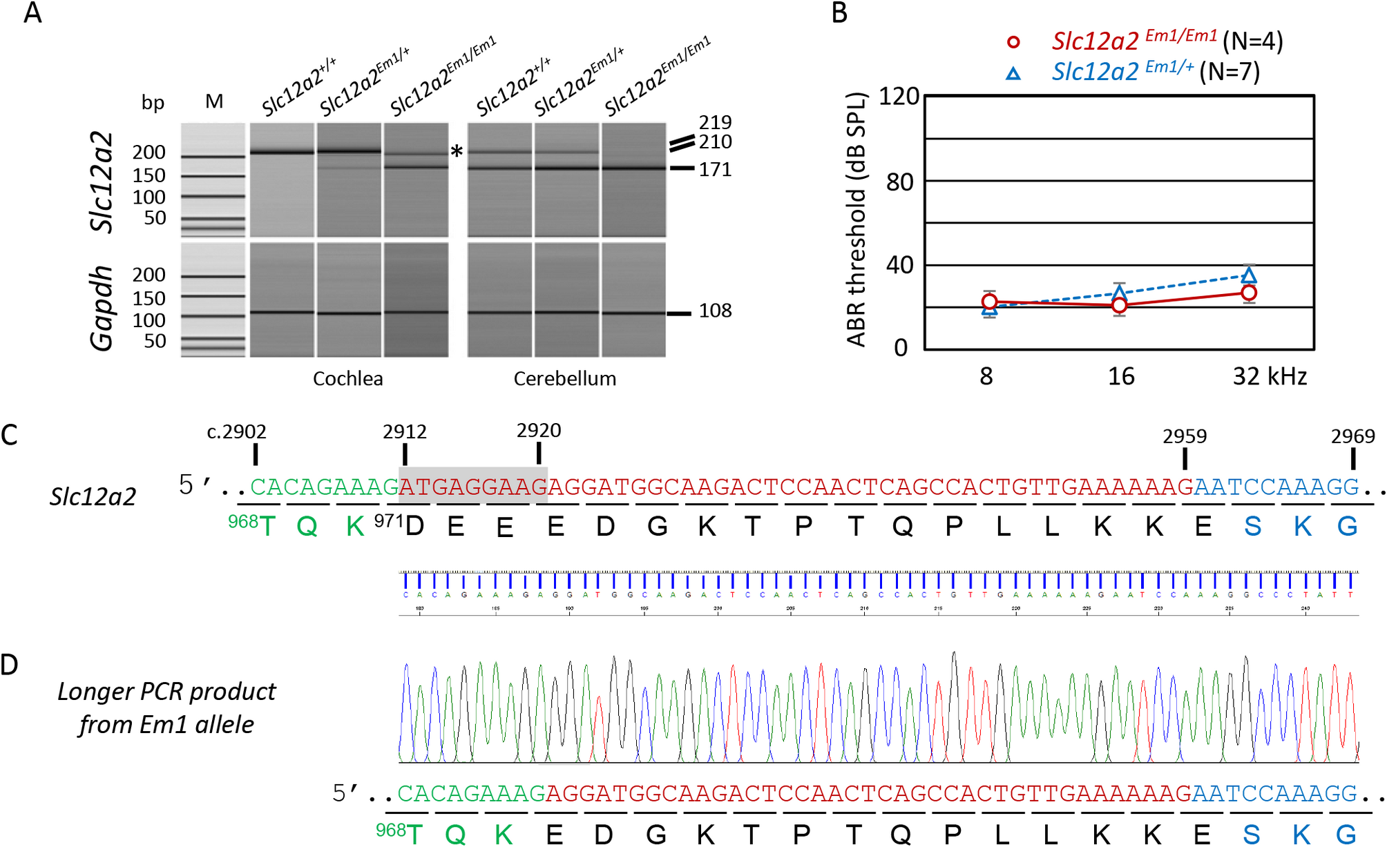
Characterization of the Slc12a2Em1 mouse. (A) RT-PCR of samples from the cochleae and cerebella of Slc12a2Em1 mice at 4 W. Genotypes are shown at the top. (B) ABR thresholds of Slc12a2Em1/+ and Slc12a2Em1/Em1 mice at 4 W. (C, D) Partial nucleotide sequence of Slc12a2 (NM_009194.3) (C) and partial electropherogram of the longer RT-PCR transcript (D) in Slc12a2Em1/Em1 cochleae (asterisk in A). Nucleotides mapped to exons 20, 21, and 22 are in green, red, and blue, respectively. Spliced out nucleotides in the Em1 allele are highlighted in gray. Predicted amino acid residues are shown below the sequences.