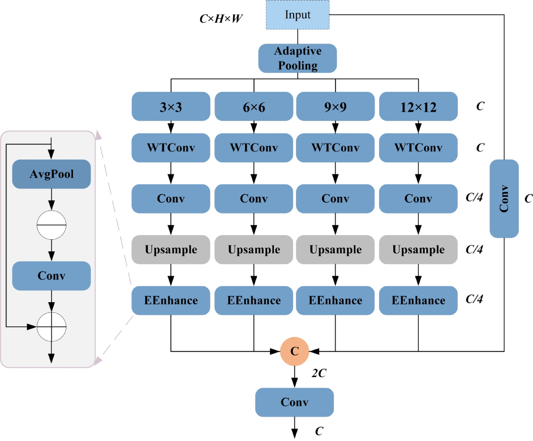
Fig. 5

CSEI module architecture. The module applies four distinct pooling scales, performing edge information enhancement at each scale and integrating results through a series of convolutional operations. This approach leverages different receptive fields to capture multi-scale fine-grained details.