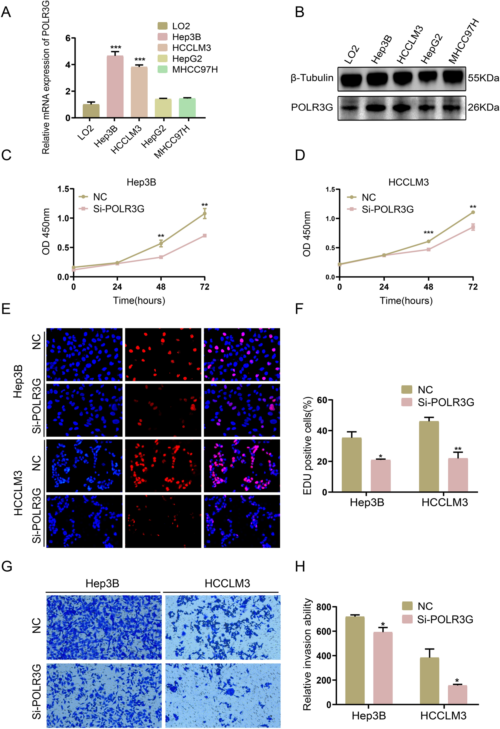
Fig. 7

POLR3G promoted the proliferation and migration of HCC cells in vitro. (A) POLR3G mRNA expression in normal liver cells and HCC cell lines. (B) POLR3G protein expression in normal liver cells and HCC cell lines. (C-D) CCK-8 suggested that the knockdown of POLR3G suppressed the proliferation of HCC cells. The asterisks represented the statistical P-value (*P < 0.05; **P < 0.01). (E–F) EdU suggested that the knockdown of POLR3G suppressed the proliferation of HCC cells. The asterisks represented the statistical P-value (*P < 0.05). (G-H) Transwell migration tests suggested that the knockdown of POLR3G suppressed the migration of HCC cells. The asterisks represented the statistical P-value (*P < 0.05).