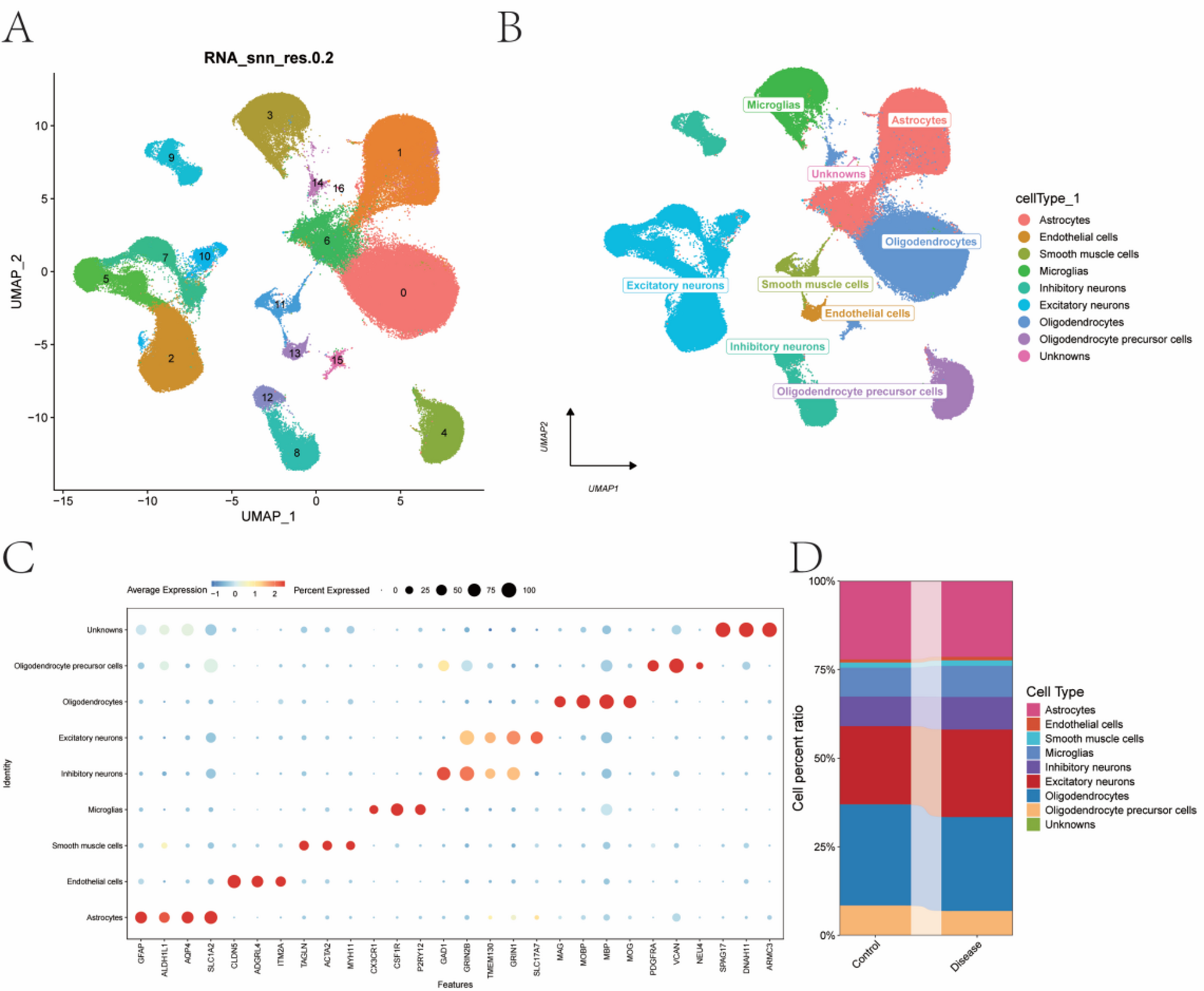
Fig. 1

Annotation of cells. (A) Based on the important components available in principal component analysis (PCA), we divided the cells into 17 clusters through the UMAP algorithm. (B) Cell annotation situations of 17 clusters. The 17 clusters were annotated into nine cell types, namely astrocytes, endothelial cells, smooth muscle cells, microglias, inhibitory neurons and excitatory neurons, oligodendrocytes, oligodendrocyte precursor cells, and unknowns. (C) Bubble plots of dotplots for nine types of cells and cell markers. (D) The differences in the proportion of nine types of cells in the two groups of samples.