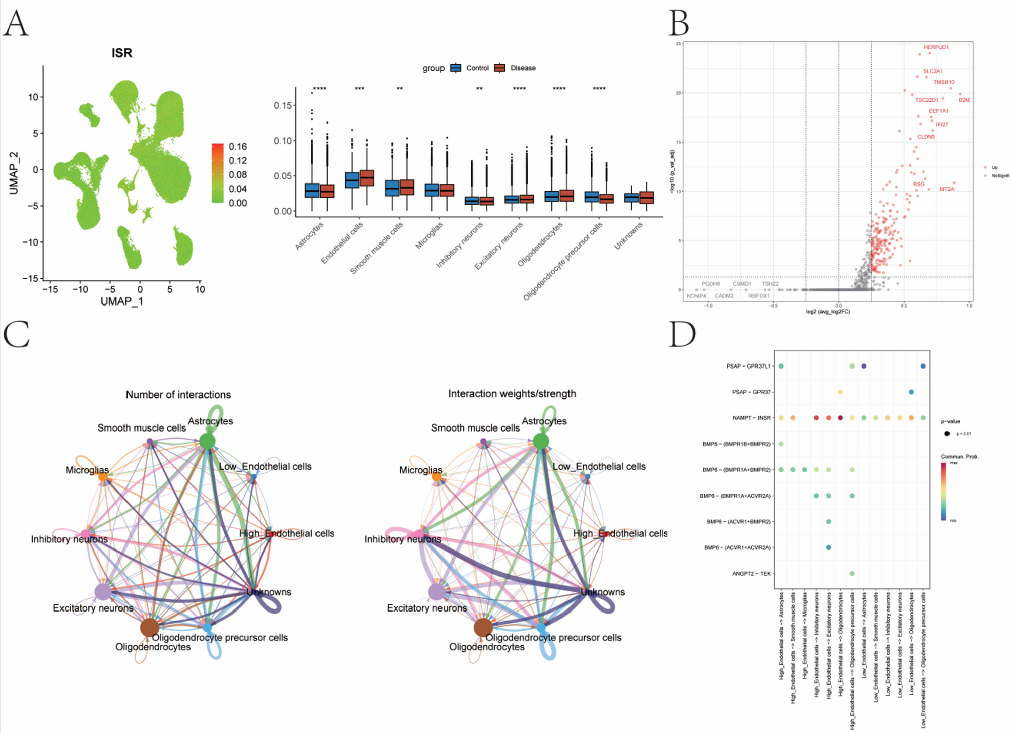
Fig. 2

Differences in ISR scores and cell communication. (A) The differences in ISR scores and the nine types of cells between the control and disease. Red represents the disease group score, and blue represents the control group score (ISR: Integrated stress score). (B) Volcano plots of differentially expressed genes, with blue indicating differentially downregulated genes and red indicating differentially up-regulated genes. (C) The cell interaction networks among nine types of cells, with the edge width representing the communication probability and intensity between cells. (D) Bubble diagrams of receptors and ligands between cells. In the figure, the communication intensity is represented by the color gradient (red to blue), and the bubble size reflects the significance. Among them, the ligand-receptor pairs marked by the red bubble (such as NAMPT-INBR) suggest the key intercellular regulatory relationship. The arrow direction indicates the signal transmission path, while the marked p-value and threshold line (such as x + 0.5) are used to determine the statistical significance of the interaction.