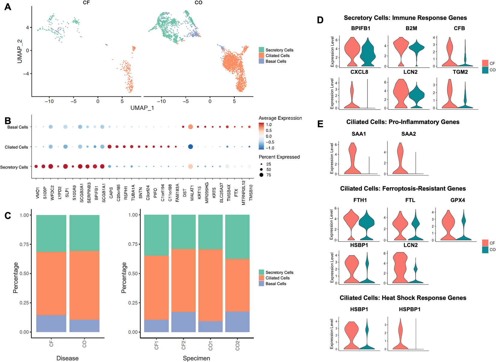
Fig. 3

Single-cell transcriptional profiling of the broad airway epithelial cell populations in the tracheobronchial brush biopsy specimens collected from pediatric patients with CF (n = 2) and pediatric controls (CO) (n = 2). (A) UMAP visualization of the broad airway epithelial cell populations divided by disease state and colored by cell population. (B) Dot plot visualization of the top differentially expressed genes in each broad airway epithelial cell population by expression level and frequency. (C) Stacked column chart visualization of the distributions of the broad airway epithelial cell populations by disease state and subsequently by pediatric patient. (D) Violin plot visualizations of thematically sorted differentially expressed genes in the secretory cells from the pediatric CF and control lungs. (E) Violin plot visualizations of thematically sorted differentially expressed genes in the ciliated cells from the pediatric CF and control lungs.