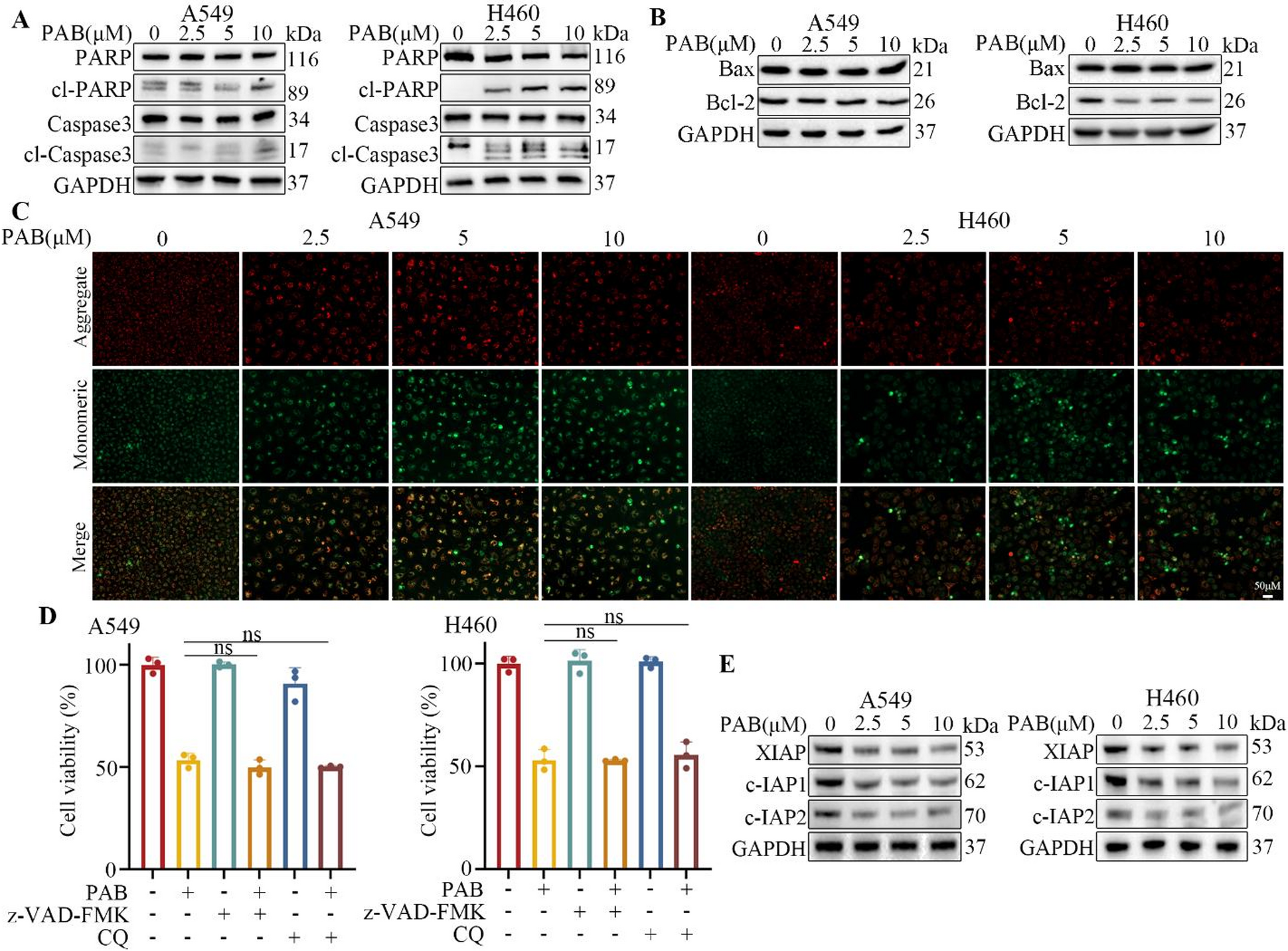
Fig. 2

PAB downregulates the expression of IAPs. (A-B) Western blotting analysis is performed on the lysates of A549 and H460 cells treated with PAB (0, 2.5, 5, 10 µM) for 24 h. (C) The changes in mitochondrial membrane potential (MMP) in A549 and H460 cells treated with PAB (0, 2.5, 5, 10 µM) for 24 h are detected. Red corresponds to the aggregate, and green corresponds to the monomerized. Scale bars, 50 μm. (D) The viability of A549 and H460 cells treated with PAB (10 µM) for 72 h in the presence or absence of z-VAD-FMK (10 µM) and CQ (20 µM) is determined by CCK8 assay.
(E) Western blotting analysis is performed on the lysates of A549 and H460 cells treated with PAB (0, 2.5, 5, 10 µM) for 36 h. The results are presented as the means ± S.D., n ≥ 3, ** p < 0.01, *** p < 0.001 versus control group; ns, no significance.