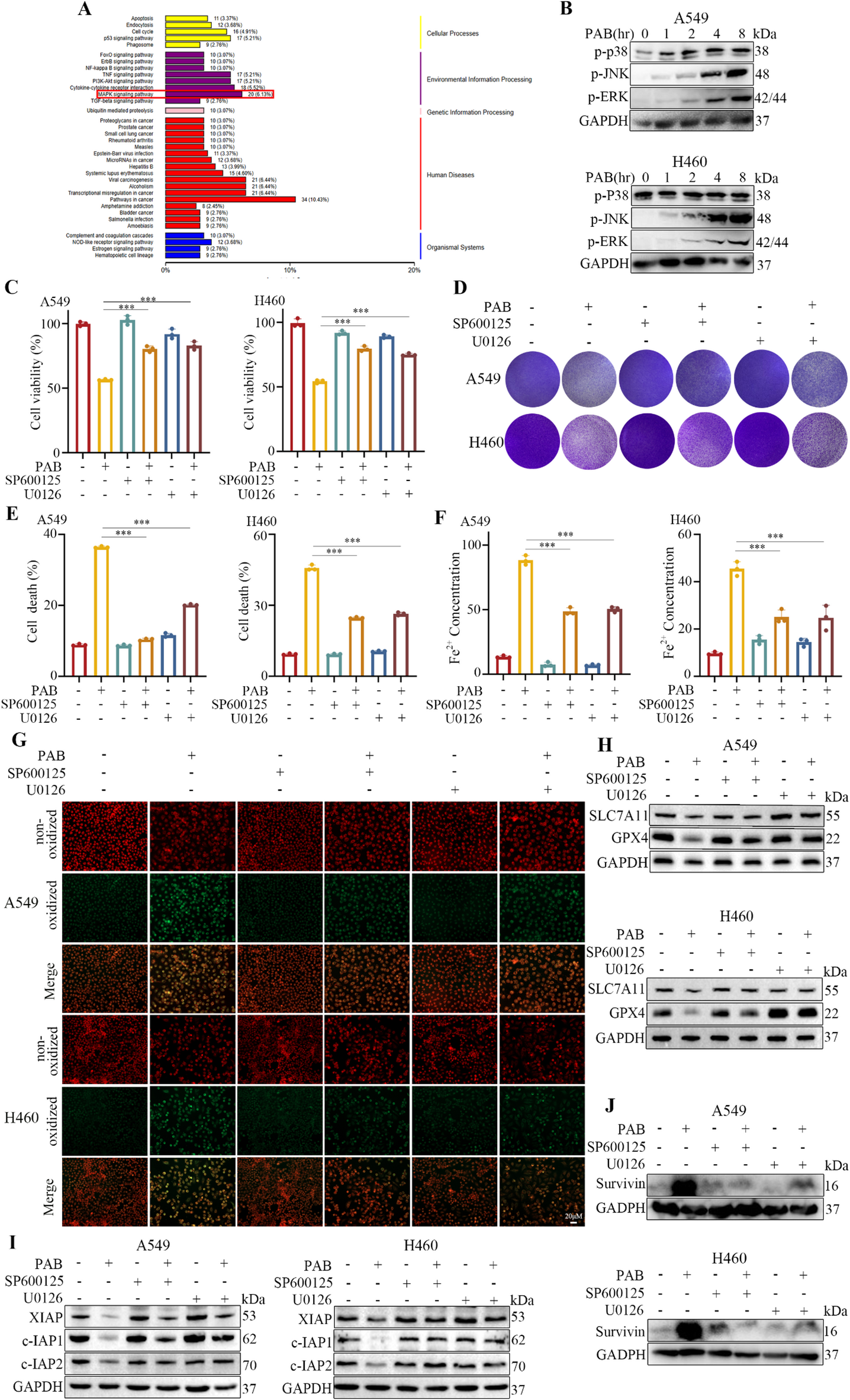
Fig. 5

PAB-induced ferroptosis in lung cancer cells depends on JNK/ERK-mediated Survivin upregulation. (A) KEGG pathway analysis. (B) Western blotting analysis is conducted on the lysates of A549 and H460 cells treated with PAB (10 µM) for 0, 1, 2, 4, and 8 h. (C) The viability of A549 and H460 cells treated with PAB (10 µM) for 72 h in the presence or absence of SP600125 (10 µM) or U0126 (10 µM) is determined by CK8 assay. (D) Crystal violet staining is used to determine the viability of A549 and H460 cells after 72 h treatment with PAB (10 µM), either alone or in combination with SP600125 (10 µM) or U0126 (10 µM). (E) The quantitative analysis of cell apoptosis of A549 and H460 cells treated with PAB (10 µM) for 72 h in the presence or absence of SP600125 (10 µM) or U0126 (10 µM) is determined. (F) The intracellular Fe2+ in A549 and H460 cells are assessed after treatment with PAB (10 µM) either in the presence or absence of SP600125 (10 µM) or U0126 (10 µM) for 24 h, followed by extraction for absorbance measurement at 550 nm. (G) Lipid peroxidation products are observed and statistically analyzed for 24 h after PAB (10 µM) stimulation of A549 and H460 cells in the presence or absence of SP600125 (10 µM) or U0126 (10 µM). The red color indicated non-oxidized form and green color indicated oxidized form. Scale bar, 20 μm. (H-J) Western blotting analyses are performed on A549 and H460 cell lysates treated with PAB (10 µM) for 48 h in the presence or absence of SP600125 (10 µM) or U0126 (10 µM). The results are presented as the means ± S.D., n ≥ 3, ** p<0.01, *** p < 0.001 versus control group.