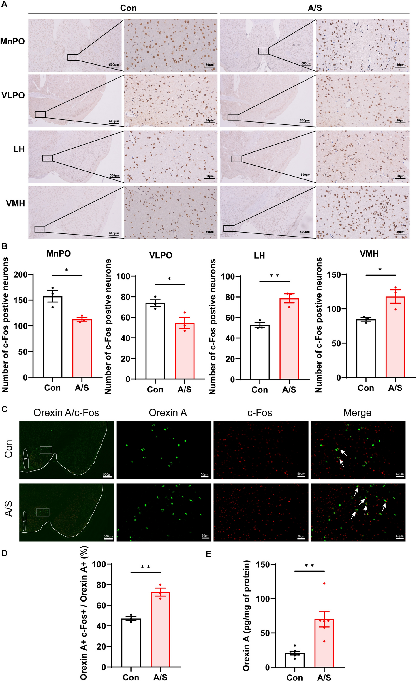
Fig. 4

Anesthesia/surgery induced activation of orexin neurons in the wakefulness-regulating brain region LH. (A) Representative images of c-Fos expression in MnPO, VLPO, LH, and VMH of mice in two groups. (B) Mean numbers of c-Fos positive neurons in MnPO, VLPO, LH, and VMH (n = 3). The right panel shows an enlargement of the box in the left panel. Scale bar: 500 μm in the left panels and 50 μm in the right panels. MnPO, median preoptic nucleus; VLPO, ventrolateral preoptic area; LH, lateral hypothalamic area; VMH, ventromedial hypothalamus. (C) The images of immunofluorescence staining for orexin A (green) and c-Fos (red) in the hypothalamus of mice in control and anesthesia/surgery. White arrows indicate activated orexin neurons. Left images scale bar: 500 µm, right images scale bar: 50 μm. (D) The comparison of the percentage of orexin neurons that were activated (orexin A + /c-Fos + cells) in control and A/S mice (n = 3). (E) The comparison of orexin A level in hypothalamic tissue of mice of two groups. LH, lateral hypothalamic area (n = 6). (The data were plotted as the mean ± SEM for each group. *P < 0.05,**P < 0.01 ).