Abstract
Postoperative delirium (POD) and sleep disorders are common surgical complications with a close clinical association, suggesting shared pathophysiological mechanisms mediated by neurotransmitters and neural circuits. Using a mouse model of laparotomy under sevoflurane anesthesia, we assessed delirium-like behaviors (buried food, open field, and Y-maze tests) and sleep alterations (EEG/EMG). Hypothalamic orexin A and midbrain dopamine levels were measured by ELISA. Neural activation was evaluated via c-Fos immunohistochemistry and immunofluorescence staining of lateral hypothalamus (LH) orexin and ventral tegmental area (VTA) dopamine neurons. Tyrosine hydroxylase (TH) expression in the VTA was detected by Western blot. Anesthesia/surgery induced sleep disorders, altered sleep–wake architecture and delirium-like behaviors. Following anesthesia/surgery, c-Fos protein expression was increased in neurons of the LH and ventromedial hypothalamic nucleus (VMH), while it was decreased in sleep-promoting brain regions, including the ventrolateral preoptic area (VLPO) and median preoptic nucleus (MnPO). Additionally, anesthesia/surgery led to increased activation of orexin neurons in the LH and dopamine neurons in the VTA. Hypothalamic orexin A levels and midbrain dopamine concentrations were elevated, along with increased tyrosine hydroxylase (TH) expression in the VTA. Administration of the dual orexin receptor antagonist suvorexant via intraperitoneal injection reduced the activation of VTA dopamine neurons, decreased TH expression, and lowered dopamine levels in these mice. The activation of LH orexin neurons and VTA dopamine neurons is involved in anesthesia/surgery-induced sleep–wake disorders and delirium-like behaviors. The dual orexin receptor antagonist suvorexant ameliorates these abnormalities, highlighting a potential therapeutic target.
Introduction
Postoperative delirium (POD) is an acute postoperative cerebral dysfunction characterized by fluctuating alterations in attention, cognition, and consciousness levels, which significantly impacts patients’ postoperative rapid recovery1. Postoperative sleep disorder (PSD) primarily manifests as pathological sleep–wake rhythm disorders and alterations in sleep architecture, often accompanied by psychiatric symptoms such as anxiety and depression, as well as cognitive dysfunction2. Both postoperative delirium and sleep disorders are common complications in elderly surgical patients that threaten physical and mental health, leading to long-term postoperative cognitive changes, prolonged recovery time, and increased postoperative mortality. Existing studies have demonstrated that sleep disturbance constitutes a major risk factor for POD development in elderly patients3, though the underlying mechanisms remain unclear. Current research suggests a bidirectional relationship between sleep disorders and delirium, potentially mediated by shared pathological mechanisms.
The sleep–wake system consists of multiple neural nuclei and neurotransmitters that form an interconnected and mutually regulated neural network, governing the initiation and maintenance of sleep and wakefulness. However, whether the mechanistic link between sleep disorders and POD involves alterations in neurotransmitters and activation of relevant brain regions remains unclear. The lateral hypothalamic (LH) orexin system projects to multiple brain regions and plays crucial roles in various physiological functions including sleep/wake regulation, stress responses, cognition, and fear memory4,5,6,7. Orexin neurons exhibit higher firing rates and c-Fos expression during wakefulness, while showing reduced activity during NREM or REM sleep. Additionally, studies indicate orexin’s involvement in psychiatric disorders including addiction, depression, and anxiety8,9,10.Nevertheless, the precise mechanisms of orexin neurons in PSD and POD remain undefined.
The ventral tegmental area (VTA) receives projections from orexin neurons and plays important roles in various neurophysiological functions including drug addiction, reward feedback, and sleep–wake regulation11,12,13. Blockade of orexin receptors can reverse abnormal VTA dopamine neuron activity-induced posttraumatic stress disorder (PTSD) in rats14. The VTA primarily contains dopamine (DA) neurons, and these VTA-derived DA neurons can be strongly stimulated by orexin A to increase their firing frequency15. Microinjection of orexin A into the VTA elevates extracellular dopamine levels in the prefrontal cortex and prolongs wakefulness16, suggesting that orexin may promote arousal by modulating dopaminergic neurons within the VTA. DA serves as a critical neurotransmitter in wakefulness regulation17. Additionally, the “neurotransmitter hypothesis” of postoperative delirium proposes that DA excess combined with acetylcholine deficiency contributes to the acute, fluctuating clinical manifestations of delirium18. However, it remains unclear whether orexin neurons in LH and dopaminergic neurons in the ventral tegmental area (VTA) are involved in the sleep–wake disturbances and delirium-like behaviors induced by anesthesia in mice.
Suvorexant is a dual orexin receptor antagonist primarily used for treating insomnia19. Studies have reported that suvorexant can alleviate PTSD symptoms in rodents20 and promote sleep in adult rats21. Whether suvorexant can mitigate anesthesia/surgery-induced sleep disorders and delirium-like behaviors warrants further investigation.
Materials and methods
Animals
This study was approved by the Animal Ethics Committee of the Second Hospital of Hebei Medical University (2024-AE330), and all experimental procedures were strictly conducted in accordance with the experimental animal protection guidelines of the Second Hospital of Hebei Medical University, with all experimental procedures strictly adhering to the institution’s laboratory animal welfare guidelines. Twelve-month-old C57BL/6 mice (weighing 20–30 g, 50% males) were obtained from SiPeiFu (Beijing) Biotechnology Co., Ltd. (Certificat e No. SCXK [Jing] 2019–0010) and housed in a controlled environment maintained at 22 ± 1 °C with 55 ± 5% humidity under a 12 h/12 h light/dark cycle (lights on/off at 8:00/20:00). The animals had free access to food and water and were acclimatized for one week. All experiments were conducted in accordance with the guidelines and regulations of the National Institutes of Health (NIH).
Experimental design
Experiment A
To investigate the effects of anesthesia/surgery on postoperative delirium-like behavior, sleep–wake cycles, and c-Fos protein expression in sleep–wake regulatory brain regions, mice were randomly divided into two groups: control (Con group) and anesthesia/surgery (A/S group). Mice in the Con group were placed in their home cages for 2 h, while the A/S group received sevoflurane anesthesia and laparotomy. Behavioral tests (buried food test, open field test, and Y-maze test) were conducted 24 h before surgery (baseline) and at 9 and 24 h after anesthesia/surgery. For sleep recording, mice were allowed to recover for 14 days after Electroencephalography/electromyography (EEG/EMG) electrode implantation and were habituated to the recording cable for 2 days before polysomnography. The anesthesia/surgery model was then established, and EEG/EMG data recording began on the first day after anesthesia/surgery, lasting for 24 h. During this period, mice had free access to water and food.
Experiment B
To investigate whether LH area orexin neurons, and dopaminergic neurons in the ventral tegmental area (VTA) mediate sleep–wake disturbances and delirium-like behaviors in mice following general anesthesia, as well as the effects of Suvorexant on sleep disorders and postoperative delirium-like behaviors, mice were randomly divided into four groups: control group (Con group), anesthesia/surgery group (A/S group), suvorexant group (SUV group), and anesthesia/surgery + Suvorexant group (A/S + SUV group). The A/S group underwent laparotomy under 2% sevoflurane anesthesia, followed by continuous 2% sevoflurane anesthesia for 2 h. Mice in the Con group were placed in their cages for 2 h without surgery or anesthesia. The SUV group and the A/S + SUV group received intraperitoneal injections of the dual orexin receptor antagonist Suvorexant (10 mg/kg) every morning for 2 weeks prior to the procedures. The Con group and A/S group were left undisturbed in their cages during the 2-week pre-treatment period.
Surgical and anesthetic procedures
The anesthesia/surgery model was established following the methods described by Jia et al.22 and Yu et al.23. Mice were anesthetized using a rodent inhalation anesthesia system with 5% sevoflurane for induction, followed by maintenance with 2% sevoflurane (SHANGHAI HENGRUI PHARMACEUTICALS CO,LTD., China) via a face mask during laparotomy. A 2.5 cm midline longitudinal incision was made 0.5 cm above the xiphisternum-pubic symphysis line. Extrude part of the intestinal tract from the abdomen and vigorously rub for 30 s and the intestinal loops were explored extra-abdominally for 15 min before being returned to the abdominal cavity. Finally, the peritoneum, abdominal muscles, and skin were sutured using sterile sutures. To manage incision-related pain, Compound lidocaine cream (TONGFANG PHARMACEUTICALGROUP CO.,LTD, China) was applied topically before the incision, and lidocaine ointment was administered to the wound every 8 h postoperatively until the completion of all experiments. Control mice were placed in cages for 2 h without undergoing anesthesia/surgery.
EEG/EMG electrodes implantation
Electrode implantation was performed according to the protocols described by Oishi et al.24 and Zhu et al.25, followed by EEG/EMG recording and analysis of different states in the sleep–wake cycle. All mice were anesthetized with 3% sevoflurane and fixed in a stereotaxic apparatus (Neuronetics, Inc., Germany). The scalp was incised to fully expose the skull, and the skull surface was wiped with sterile saline-soaked cotton swabs to carefully remove the mucous membrane and periosteum, revealing the bregma and lambda. Holes were drilled 1.0–1.5 mm anterior and posterior to the bregma and lambda, and 1.5–2 mm lateral to the midline on both sides. The drill bit penetrated the skull without piercing the dura mater to avoid affecting the quality of EEG recordings. Stainless steel screws with soldered silver wire electrodes were screwed into the skull holes to collect cortical EEG signals. Two silver wire electrodes were implanted into the deep muscles on both sides of the neck. The silver wires were soldered to a custom-made circuit board using a soldering iron, and the circuit board was fixed with dental cement. After surgery, the mice were housed individually. The mice were allowed to recover in their cages for 14 days. Prior to polysomnographic recording, the mice were habituated to the recording cables for 2 days. Sleep–wake phases were recorded starting on the first day after anesthesia/surgery and continued for 24 h.
Sleep–wake cycle recording and scoring
Mice in the A/S group were acclimated to the recording environment for 2 days before establishing the anesthesia/surgery model. EEG/EMG recordings began on the first day after A/S and continued for 24 h. Sleep Signal Software (Sirenia Acquisition, Pinnacle, USA) were employed for recorded and analyzed the EEG/EMG signals. Data were digitized with 1000 Hz and filtered (EEG, 0.5–50 Hz; EMG, 50–300 Hz) for further analysis. The EEG power spectrum was categorized into delta (0.5–4 Hz), theta (4–8 Hz), alpha (8–15 Hz), and beta (16–35 Hz) based on different frequency bands. After the recording was completed, the EEG/EMG signals were analyzed using the Sleep signal software (Sirenia® Sleep Pro, Pinnacle, USA) according to previously reported criteria25, which were divided into non-REM sleep, REM sleep, and awake phases. Finally, the identified sleep–wake stages are visually examined and corrected if necessary.
Behavioral tests
The behavioral tests were modified based on a previous study26 to evaluate changes in natural and learned behaviors following surgery and anesthesia, aiming to screen for postoperative delirium-like behaviors in mice. All mice underwent the following tests in sequence: 24 h before anesthesia/surgery (baseline), and at 9 and 24 h after anesthesia/surgery. The tests included the buried food test, open field test, and Y-maze test. The buried food test recorded the latency to eat food; the open field test measured the total distance traveled and time spent in the central area; and the Y-maze test recorded the number of entries into the novel arm and duration in the novel arm for each mouse. Open field test, and Y-maze test were analyzed using an animal tracking system (Smart 3.0, RWD Life Science Co., Ltd.).
Immunohistochemistry
Samples were taken between 14:00 and 16:00 during the day. Mice were anesthetized with sevoflurane and perfused through the heart with 200 ml of 0.9% saline, followed by 50 ml of 4% paraformaldehyde (PFA). The brains were removed and immersed in 4% PFA fixative solution, then paraffin-embedded. Whole-brain coronal sections were cut at 3 μm thickness and baked at 60 °C for 2 h. Sections were deparaffinized and rehydrated through an alcohol gradient. Antigen retrieval was performed using citrate buffer at high temperature. After cooling to 25℃, endogenous peroxidase activity was blocked by incubating with 3% H₂O₂ in deionized water for 25 min at 25℃. Sections were washed three times with PBS (5 min each wash, same below). After removing excess liquid, 3% BSA was applied and incubated at 25℃ for 30 min to block nonspecific antigens. Anti-c-Fos primary antibody (1:500, Wuhan Servicebio Technology Co., Ltd., China) was applied and incubated at 4 °C overnight. After PBS washing, secondary antibody (HRP-labeled goat anti-mouse IgG, 1:200, Wuhan Servicebio Technology Co., Ltd., China) was applied and incubated at 25℃ for 50 min. Following three PBS washes (5 min each), DAB staining (G1212-200 T, Wuhan Servicebio Technology Co., Ltd., China) was performed. Sections were thoroughly rinsed with tap water, counterstained, cleared, and mounted. Brain sections were observed under high-power magnification using an optical microscope (Olympus Corporation, Japan) to identify c-Fos-positive neurons, characterized by dark brown nuclei with clear nuclear boundaries. For quantification of c-Fos-positive neurons in sleep–wake regulation-related brain regions: target brain areas were precisely identified according to the Mouse Brain in Stereotaxic Coordinates (2nd edition), and c-Fos-positive cells were counted using the image threshold measurement tool in ImageJ software. Three mice were randomly selected from each group, with three sections containing the target brain region immunostained per mouse. The same area of the target brain region was selected on each section for positive cell counting.
Immunofluorescence staining
Brain sections containing the hypothalamus and VTA were incubated overnight at 4 °C with primary antibodies against orexin A (1:100, Santa Cruz Biotechnology, USA) and c-Fos (1:500, Wuhan Servicebio Technology Co., Ltd., China), as well as TH (1:400, Proteintech Group, Inc., China) and c-Fos (1:500, Wuhan Servicebio Technology Co., Ltd., China). After three washes with PBS, the sections were incubated for 2 h at 25℃ with secondary antibodies including Alexa Fluor 488-conjugated goat anti-mouse IgG (1:400, Wuhan Servicebio Technology Co., Ltd., China), Cy3-conjugated goat anti-rabbit IgG (1:300, Wuhan Servicebio Technology Co., Ltd., China), Alexa Fluor 488-conjugated goat anti-rabbit IgG (1:400, Wuhan Servicebio Technology Co., Ltd., China), and Alexa Fluor 594-conjugated goat anti-mouse IgG (1:400, Wuhan Servicebio Technology Co., Ltd., China). Following three additional PBS washes, nuclei were stained with DAPI (C0065, Beijing Solarbio Science & Technology Co., Ltd.,China), and the sections were coverslipped with anti-fade mounting medium. Images were acquired using a digital pathology slide scanner and captured with CaseViewer 2.4 software. Quantitative analysis was performed using ImageJ software to count orexin A + /c-Fos + co-labeled neurons in the LH and TH + /c-Fos + co-labeled neurons in the VTA.
Enzyme-linked immunoassay (ELISA) quantification
The mice were deeply anesthetized with sevoflurane, decapitated, and whole brains were rapidly extracted, followed by careful dissection of hypothalamic and midbrain tissues on ice. The protein concentration of each sample was measured using a BCA Protein Assay Kit (KTD3010, Abbkine Scientific Co., Ltd., China). Orexin-A levels in the hypothalamus and DA levels in the midbrain were quantified using ELISA kits according to the manufacturer’s protocols: Mouse OX (Orexin) ELISA Kit (ELK4723, ELK Biotechnology Co., Ltd.) and DA (Dopamine) ELISA Kit (E-EL-0046, Elabscience Biotechnology Co.,Ltd. China). The protein levels of orexin-A and DA were expressed as pg/mg of protein, with all tissue dissection procedures performed on ice to minimize protein degradation.
Western blot analysis
The expression of TH in the mouse VTA was detected by Western blot. Briefly, the primary antibodies used for Western blot were as follows: anti-TH antibody (1:5000; Proteintech Group, Inc., China) and anti-β-actin antibody (1:10,000; Proteintech Group, Inc., China). The PVDF membranes were scanned using a Bio-Rad gel imaging system. Protein band intensities were quantified with ImageJ software, and the relative expression levels of the target proteins were evaluated by calculating the ratio of the grayscale value of the target protein band to that of the internal reference β-actin band.
Statistical analyses
The normality of data was analyzed using the Shapiro–Wilk test. Normally distributed data were expressed as mean ± standard error of the mean (mean ± SEM). Intergroup comparisons were performed using either the Mann–Whitney U test or independent samples t-test. Sleep–wake time course data were analyzed using two-way repeated measures ANOVA. Normally distributed experimental data were assessed for statistical differences using one-way ANOVA, with intergroup comparisons conducted via Tukey’s test. Non-normally distributed data were analyzed using nonparametric tests. Statistical analysis and graph generation were performed using GraphPad Prism 9.0. P value < 0.05 was considered statistically significant.
Results
Anesthesia/surgery induced delirium-like behaviors in mice
We performed the buried food test, open field test, and Y-maze test at 24 h before anesthesia/surgery, as well as 9 and 24 h after surgery to evaluate the behavioral effects of anesthesia/surgery on mice. The experimental timeline of A/S and behavioral tests is illustrated in Fig. 1A. First, we assessed whether anesthesia/surgery impaired natural behavior in mice using the buried food test. As shown in Fig. 1B, compared with the control group, the A/S group exhibited a significantly increased latency to eat food at 9 h post-surgery, though no significant difference was observed at 24 h. Next, we conducted the open field test. No statistically significant differences were found in the total distance traveled between groups at either 9 or 24 h post-surgery. However, mice in the A/S group spent significantly less time in the central area at both 9 and 24 h post-surgery (Fig. 1C, D). Finally, we evaluated learning behavior using the Y-maze test. As demonstrated in Fig. 1E, compared to the Control (Con) group, anesthesia/surgery significantly reduced the number of entries into the novel arm at both 9 and 24 h post-surgery. Additionally, the duration in the novel arm was significantly shorter in the A/S group than in the Con group at both time points (Fig. 1F).
Anesthesia/surgery induced delirium-like behaviors in mice. (A) Experimental flow charts for anaesthetic procedures and behavioural tests. (B) The buried food test was conducted to evaluate the effects of anesthesia/surgery on natural behaviors in mice. Comparison of the latency of mice to eat the food in the buried food test at different time points. (C, D) Open field behavior experiment to explore exploration behavior and anxiety behavior in mice. Comparison of total distance and time spent in the center in the open field test at different time points. (E, F) The Y-maze test was used to assess the effects of anesthesia/surgery on learning behavior in mice. Comparison of number and duration of entries in novel arm at different time points between two groups of mice in Y maze test. (n = 6) (The data were plotted as the mean ± SEM for each group. ns > 0.05,*P < 0.05,**P < 0.01).
Anesthesia/surgery altered the sleep–wake cycle in mice
Next, we evaluated the effects of anesthesia/surgery on the sleep–wake cycle in mice. The procedure for EEG/EMG electrode implantation and recording is illustrated in Fig. 2A. After establishing baseline sleep–wake rhythms, we conducted 24-h sleep–wake recordings in anesthesia/surgery-treated mice. As nocturnal rodents, mice typically exhibit shorter wake periods during the day (primarily sleeping) and increased wakefulness at night, consistent with their natural activity patterns. When analyzing the impact of anesthesia/surgery on the sleep–wake cycle of mice, we employed a two-way repeated measures analysis of variance (ANOVA) to assess the effects of group (Con vs. A/S) and time on the sleep–wake cycle. We found that there were significant interactions between group and time for wakefulness, NREM sleep, and REM sleep over a 24-h period [F = 3.438, P < 0.0001; F = 2.909, P < 0.0001; F = 3.031, P < 0.0001], indicating that the effects of anesthesia/surgery on the sleep–wake cycle of mice vary at different time points. To control the risk of Type I error due to multiple comparisons, we applied the Sidak correction method. Based on the corrected p-values, we found that mice had reduced wakefulness during the day and increased wakefulness at night, aligning with their nocturnal behavior. Analysis of wake duration revealed that, compared to the Con group, the A/S group exhibited increased wake time at 12:00, 14:00, 19:00, and 20:00, but decreased wake time at 7:00 (Fig. 2B). For NREM sleep duration, the A/S group showed reduced NREM sleep at 12:00, 14:00, 19:00, and 20:00, but increased NREM sleep at 7:00 compared to the Con group (Fig. 2C). Regarding REM sleep, the A/S group displayed decreased REM sleep at 10:00, 17:00, 19:00, and 20:00 (Fig. 2D). Additionally, we quantified the total time spent in NREM sleep, REM sleep, and wakefulness during the daytime (8:00–20:00) and nighttime (20:00–8:00) periods (Fig. 2E, F, G). During the daytime (8:00–20:00), the A/S group exhibited significantly increased wake time and significantly decreased total NREM and REM sleep time compared to the Con group. However, no statistically significant differences were observed in wake, NREM sleep, or REM sleep duration during the nighttime (20:00–8:00). These results demonstrate that anesthesia/surgery induces alterations in the sleep–wake cycle of mice, particularly affecting daytime wakefulness and sleep architecture.
Anesthesia/surgery altered the sleep–wake cycle in mice. (A) The process of implantation and recording of EEG/EMG electrodes. (B, C, D) Time spent in wakefulness, NREM sleep, and REM sleep during a 24 h period. Each circle represents the hourly mean duration of each stage. The horizontal black and white bars on the X-axes indicate the 12 h dark and 12 h light periods respectively. (E) Cumulative wake time during 8:00–20:00 (light-on) and 20:00–8:00 (light-off) periods in mice after anesthesia/surgery. (F) Cumulative NREM sleep time during 8:00–20:00 (light-on) and 20:00–8:00 (light-off) periods in mice after anesthesia/surgery. (G) Cumulative REM sleep time during 8:00–20:00 (light-on) and 20:00–8:00 (light-off) periods in mice after anesthesia/surgery. NREM sleep, non-rapid eye movement sleep; REM sleep, rapid eye movement sleep. (n = 4) (The data were plotted as the mean ± SEM for each group. ns > 0.05,*P < 0.05,**P < 0.01, ***P < 0.001, ****P < 0.0001).
Anesthesia/surgery altered the sleep–wake architecture in mice
Sleep–wake architecture is primarily used to evaluate sleep quality. Figure 3A shows representative EEG traces from mice. To assess the sleep–wake architecture after anesthesia/surgery, we analyzed the average duration (Fig. 3B) and episode number (Fig. 3C) of wakefulness, NREM sleep, and REM sleep during daytime. Compared to the Con group, the A/S group showed increased number of wake episodes but no significant difference in average duration. Meanwhile, the number of NREM sleep episodes increased while the average duration decreased, with no significant differences in either average duration or episode number for REM sleep. NREM sleep is predominantly slow-wave sleep, characterized by delta waves (0.5–4 Hz) in the EEG. The A/S group exhibited significantly reduced delta power percentage during NREM sleep compared to the Con group (Fig. 3D). These results demonstrate that anesthesia/surgery induced changes in sleep architecture during the 12:00–16:00 period, leading to fragmented daytime sleep and reduced sleep quality in mice.
Anesthesia/surgery altered the sleep–wake architecture in mice. (A) Example of 4 h EEG/EMG traces during 12:00–16:00 (light-on) (B) Mean durations of wakefulness, NREM sleep, and REM sleep. (C) Episode numbers of each stage. (D) Percentage of delta (0.5–4.0 Hz) power in NREM sleep during 4 h. EEG/EMG, Electroencephalography/electromyography; NREM sleep, non-rapid eye movement sleep; REM sleep, rapid eye movement sleep. (n = 4) (The data were plotted as the mean ± SEM for each group. ns > 0.05,*P < 0.05,**P < 0.01, ***P < 0.001).
Anesthesia/surgery induced activation of orexin neurons in the wakefulness-regulating brain region LH
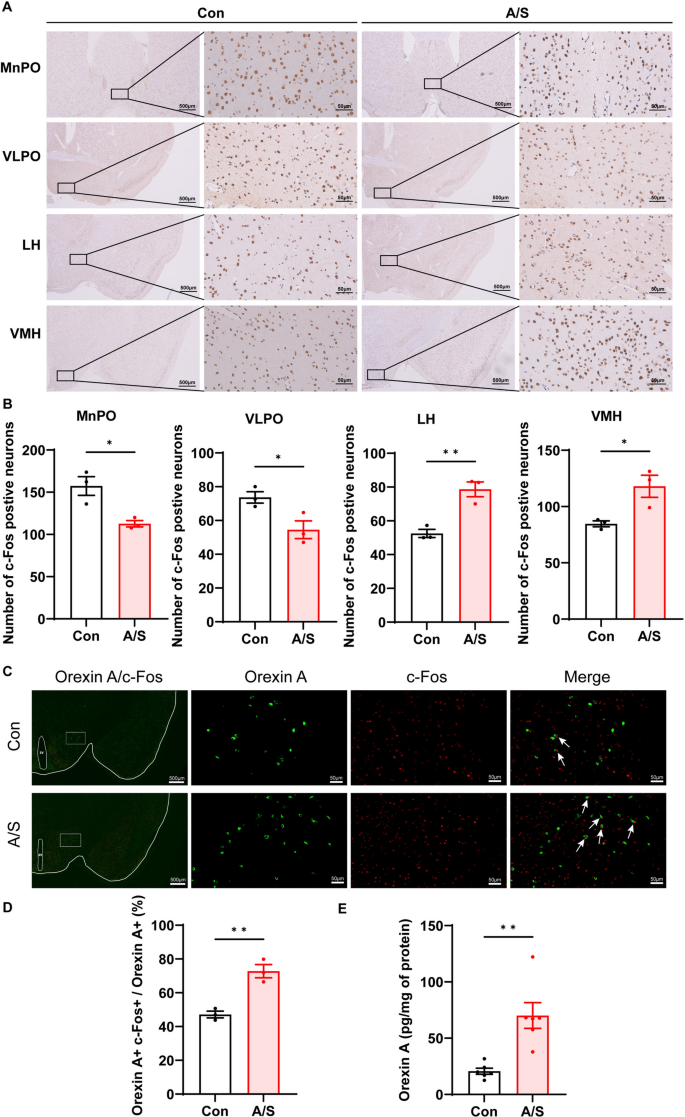
The expression product c-Fos protein of the immediate-early gene c-fos can effectively reflect neuronal activity. In this study, we detected c-Fos protein expression in different brain regions of mice using immunohistochemical staining (Fig. 4A). The results showed that compared with the Con group, the A/S group had decreased numbers of c-Fos-positive neurons in the median preoptic nucleus (MnPO) and ventrolateral preoptic nucleus (VLPO), while increased numbers of c-Fos-positive neurons were observed in the wakefulness-regulating brain region LH after anesthesia/surgery. Additionally, compared with the Con group, the A/S group also showed increased numbers of c-Fos-positive neurons in the ventromedial hypothalamic nucleus (VMH), which is associated with wakefulness and anxiety (Fig. 4B). We then performed double immunofluorescence staining for orexin and c-Fos in LH (Fig. 4C). Compared with the Con group, the A/S group exhibited significantly increased activation of orexin neurons in LH (Fig. 4D), along with elevated orexin A levels in hypothalamic tissue (Fig. 4E), suggesting that orexin neurons in LH were activated after anesthesia/surgery.
Anesthesia/surgery induced activation of orexin neurons in the wakefulness-regulating brain region LH. (A) Representative images of c-Fos expression in MnPO, VLPO, LH, and VMH of mice in two groups. (B) Mean numbers of c-Fos positive neurons in MnPO, VLPO, LH, and VMH (n = 3). The right panel shows an enlargement of the box in the left panel. Scale bar: 500 μm in the left panels and 50 μm in the right panels. MnPO, median preoptic nucleus; VLPO, ventrolateral preoptic area; LH, lateral hypothalamic area; VMH, ventromedial hypothalamus. (C) The images of immunofluorescence staining for orexin A (green) and c-Fos (red) in the hypothalamus of mice in control and anesthesia/surgery. White arrows indicate activated orexin neurons. Left images scale bar: 500 µm, right images scale bar: 50 μm. (D) The comparison of the percentage of orexin neurons that were activated (orexin A + /c-Fos + cells) in control and A/S mice (n = 3). (E) The comparison of orexin A level in hypothalamic tissue of mice of two groups. LH, lateral hypothalamic area (n = 6). (The data were plotted as the mean ± SEM for each group. *P < 0.05,**P < 0.01 ).
Suvorexant can inhibit the activation of dopamine neurons in the VTA region by blocking orexin receptors
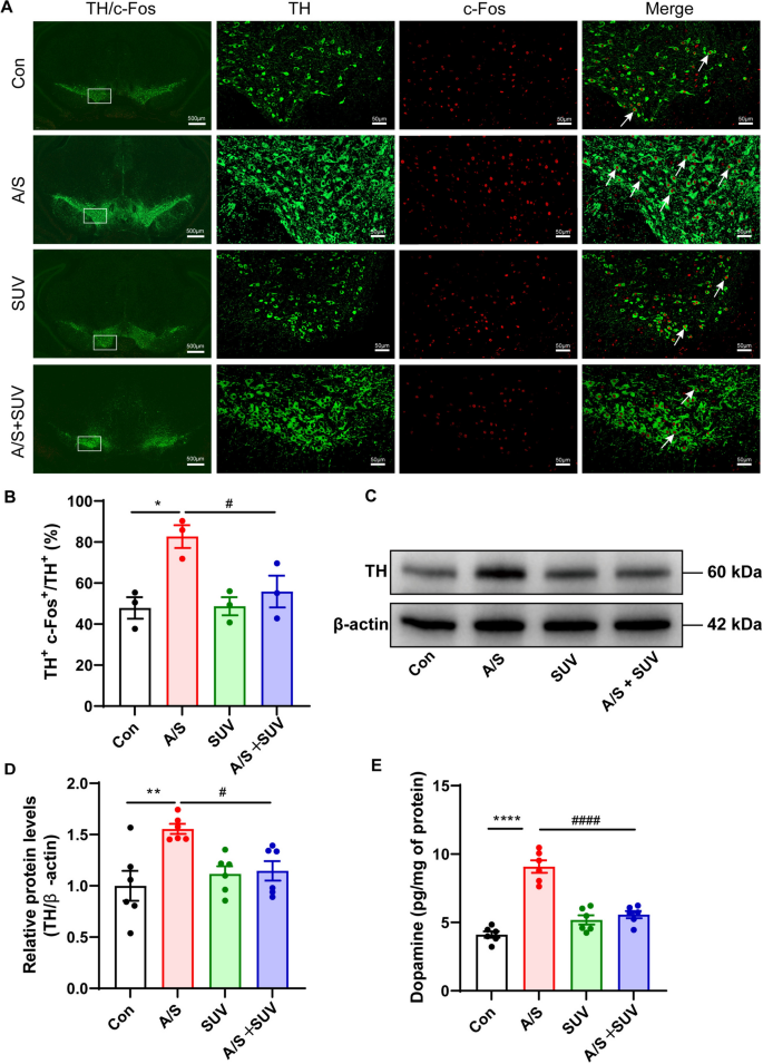
Previous studies have demonstrated a definitive targeted projection relationship between LH orexin neurons and VTA dopamine neurons12. Tyrosine Hydroxylase (TH) serves as a marker for dopamine neurons. Therefore, we observed VTA dopamine neuron activation through double immunofluorescence staining of TH and c-Fos (Fig. 5A). Figure 5B shows that the TH-positive rate in VTA of A/S group mice was significantly higher than in the Con group. Compared with the A/S group, the A/S + SUV group exhibited a significantly reduced TH-positive rate. We obtained consistent results through Western blot detection of TH expression (Fig. 5C, D). Subsequently, we quantified dopamine levels using ELISA, which revealed that A/S increased midbrain dopamine levels, while concurrent Suvorexant administration suppressed these levels (Fig. 5E).
Suvorexant inhibits VTA dopamine neuron activation by blocking orexin receptors. (A) The images of immunofluorescence staining for TH (green) and c-Fos (red) in the VTA of mice in each group. White arrows indicate activated dopamine neurons. Low-power scale: 500 μm, high-power scale: 50 μm. (B) The comparison of the percentage of dopamine neurons that were activated (TH + /c-Fos + cells) in each group (n = 3). (C) Representative Western blot of TH in the VTA. (D) The relative expression of TH of each group (n = 6). (E) The comparison of dopamine levels in midbrain of mice in each group (n = 6). VTA, ventral tegmental area; TH, tyrosine hydroxylase. (The data were plotted as the mean ± SEM for each group. * represents the comparison between Con group and A/S group, # represents the comparison between A/S group and A/S + SUV group. *P < 0.05,**P < 0.01, ****P < 0.0001, #P < 0.05, ####P < 0.0001).
Suvorexant ameliorates A/S-induced sleep–wake disorders and delirium-like behaviors
Compared with the Con group, the latency was prolonged in the postoperative hidden food test in the A/S group (Fig. 6A). In the open field test, they showed reduced time spent in the central area (Fig. 6B), but the total movement distance was not statistically significant (Fig. 6C). The Y-maze test revealed shortened entry time into new arms and decreased visits (Fig. 6D, E). Compared with the A/S group, the A/S + SUV group demonstrated shortened latency in the hidden food test (Fig. 6A), extended central area entry time (Fig. 6B), and prolonged entry time with increased visits in the Y-maze (Fig. 6D, E). Suvorexant treatment significantly increased these parameters, indicating its protective effect against anesthesia/surgery-induced delirium-like behaviors. However, compared with the Con group, the SUV group showed no statistically significant differences in time of entries into the central area during the open-field test. Similarly, in the Y-maze test, there were no statistically significant differences in time or frequency of entry into the novel arm.
Suvorexant ameliorates A/S-induced sleep–wake disorders and delirium-like behaviors. (A) Comparison of the latency of mice to eat food of each group. (B) Comparison of time spent in the center of each group. (C) Comparison of total distance of each group. (D) Comparison of number of entries in novel arm of each group. (E) Comparison of duration in novel arm of each group. (F) Cumulative time of wakefulness. (G) Cumulative time of NREM sleep. (H) Cumulative time of REM sleep. Suvorexant, SUV; NREM sleep, non-rapid eye movement sleep; REM sleep, rapid eye movement sleep. (n = 6) (The data were plotted as the mean ± SEM for each group. * represents the comparison between Con group and A/S group, # represents the comparison between A/S group and A/S + SUV group. ns > 0.05, *P < 0.05,**P < 0.01, #P < 0.05, ##P < 0.01, ###P < 0.001).
Compared to the Con group, mice in the A/S group exhibited reduced NREM sleep duration and increased wake time during the 12:00–16:00 period, while no statistically significant difference was observed in REM sleep. In contrast, the A/S + SUV group demonstrated increased NREM sleep and decreased wake time compared to the A/S group during the same observation window (Fig. 6F, G, H). These findings suggest that Suvorexant may improve anesthesia/surgery-induced sleep–wake disturbances and alleviate postoperative delirium-like behaviors in mice, likely mediated by blocking orexin signaling widely across the brain, including in the VTA, where orexin receptors are broadly distributed.
Discussion
POD and PSD are common postoperative complications in elderly patients, sharing similar symptoms including inattention, altered mental status, and cognitive dysfunction. Existing studies have demonstrated a close association between PSD and POD occurrence in elderly patients27, though the underlying regulatory mechanisms remain unclear. Previous research indicates that anesthesia/surgery may disrupt circadian rhythms. Prolonged propofol anesthesia significantly affected 24-h sleep–wake rhythms, body temperature, locomotor activity, and endogenous melatonin secretion in rats28. Clinical studies reveal that major surgeries can induce sleep disorders, potentially related to postoperative melatonin suppression, while melatonin treatment may prevent such disorders29. Additionally, REM sleep was shown to decrease significantly on the first postoperative night, recovering to preoperative baseline by the third night30. In elderly hip fracture patients, those receiving general anesthesia exhibited worse postoperative sleep quality, more pronounced melatonin rhythm disruption, and higher delirium incidence31.
These findings collectively suggest that anesthesia/surgery contributes to PSD and sleep–wake cycle disruption in patients, while sleep disorders are closely linked to postoperative delirium. In this study, 24-h EEG/EMG monitoring demonstrated that anesthesia/surgery reduced total daytime (12 h) NREM and REM sleep duration while increasing wake time in mice, indicating anesthesia/surgery-induced alterations in sleep–wake architecture, consistent with prior reports22.
REM sleep plays a crucial role in memory enhancement and emotional regulation32,33. Studies have demonstrated that REM sleep facilitates positive emotional responses while reducing negative emotional states such as anxiety34. In our current findings, the decreased total daytime (12-h) REM sleep duration following anesthesia/surgery suggests that REM sleep reduction may contribute to the development of delirium-like behaviors in mice.
Furthermore, emerging evidence indicates sleep fragmentation may serve as a critical determinant of neurocognitive function in aging populations31. Short sleep duration and sleep fragmentation are highly prevalent among elderly individuals35,36. Sleep fragmentation disrupts sleep architecture and compromises its restorative functions. Multiple studies have established that sleep fragmentation leads to cognitive impairment and excessive daytime sleepiness37,38,39. Our results reveal that post-anesthesia/surgery mice exhibited increased wake episodes alongside decreased average NREM sleep duration and elevated episode frequency, indicating that anesthesia/surgery not only induces delirium-like behaviors but also causes sleep fragmentation.
NREM sleep, also known as slow-wave sleep (SWS), is primarily characterized by high-amplitude, low-frequency delta waves. Studies have shown that SWS is associated with memory consolidation and cognitive improvement40,41. The underlying mechanism may involve SWS regulating neurodegeneration by influencing pathological proteins such as α-synuclein, tau, and β-amyloid42,43,44. Increasing patients’ SWS to improve sleep architecture can enhance cognitive and psychiatric symptoms, irrespective of whether total sleep time is increased45. Therefore, sleep quality and cognitive function are closely related to SWS duration. Our results demonstrate that mice undergoing anesthesia/surgery exhibit reduced delta wave power density (indicating decreased SWS) during daytime NREM sleep, suggesting impaired sleep quality post-procedure. Consequently, these sleep quality alterations mediated by changes in EEG power density may contribute to the development of delirium-like behaviors following anesthesia/surgery.
The VMH primarily contains glutamatergic neurons and is associated with anxiety regulation46. Our study found increased c-Fos expression in VMH neurons of the A/S group mice, suggesting that activation of anxiety-related VMH neurons may contribute to anesthesia/surgery-induced sleep disorders and delirium-like behaviors. The LH is a crucial regulatory brain region involved in arousal, defense, and metabolism, particularly in modulating sleep–wake states47. We observed increased numbers of c-Fos-positive neurons in the LH of A/S group mice, indicating enhanced neuronal activity in this wake-promoting region post-anesthesia/surgery. This finding aligns with the observed delirium-like behaviors, reduced daytime sleep duration, and increased wakefulness in anesthesia/surgery-treated mice. Two nuclei in the hypothalamic preoptic area—the VLPO and MnPO—play pivotal roles in sleep regulation. Our results demonstrated decreased numbers of c-Fos-positive neurons in both VLPO and MnPO following A/S, suggesting suppressed neuronal activity in these sleep-regulating regions. This suppression likely contributes to the observed reductions in both REM and NREM sleep durations, along with increased wake time, in A/S group mice.These findings collectively indicate that hyperactivation of wake-promoting regions (LH and VMH) may jointly mediate anesthesia/surgery-induced postoperative delirium and sleep–wake alterations, thereby identifying a potential therapeutic target for improving postoperative delirium.
Orexin neurons are predominantly localized in the LH and adjacent areas, where they play critical roles in modulating sleep–wake cycles, emotional processing, and cognitive functions. As a peptide neurotransmitter synthesized by orexin neurons, orexin A contributes to the regulation and maintenance of wakefulness. Accumulating evidence suggests that in addition to its well-established role in sleep regulation, the orexin system participates directly or indirectly in the pathogenesis of various neuropsychiatric conditions48,49. Activation of LH orexinergic neurons is associated with anxiety responses50. Additionally, intracerebroventricular administration of orexin A promotes wakefulness, suppresses both non-rapid eye movement and rapid eye movement sleep, and influences sleep–wake states in rats51. The present study revealed that anesthesia/surgery treatment led to enhanced activation of orexin neurons in the LH, significantly increased orexin A expression in hypothalamic tissue, shortened NREM sleep duration, prolonged wakefulness, and induced delirium-like behaviors in mice. These findings collectively indicate that the orexin system plays a pivotal role in mediating anesthesia/surgery-induced delirium-like behaviors and associated sleep disorders.
Orexin neurons in the LH project fibers throughout the central nervous system from the brainstem to the cortex, playing roles in various physiological activities including stress response, sleep/wake regulation, feeding, and reward processing52,53. The VTA is a major dopaminergic region involved in reward, feeding, arousal, and motivation54,55,56. Studies have demonstrated correlations between the hypothalamic orexin system and the mesolimbic dopamine pathway, with orexin neurons projecting to the VTA to influence multiple neurophysiological functions11,13,14. Moreover, direct manipulation of VTA dopamine neurons can bidirectionally regulate arousal and sleep, and their inhibition promotes NREM sleep57. These findings collectively indicate that orexin neuronal projections play a crucial role in regulating the activity of VTA dopaminergic neurons. Additional research suggests that DA neurons in the VTA are associated with the pathogenesis of cognitive dysfunction58. Through projections to the VTA, orexin neurons promote DA release in the prefrontal cortex and increase wakefulness in rats, thereby modulating cognition16. Recent studies have shown that surgery activates the lateral habenula-ventral tegmental area (LHb-VTA) neural circuit in mice, leading to postoperative cognitive dysfunction (POCD) and neuropathological changes in the brain59, while inhibiting LHb-VTA circuit activation can alleviate POCD and neuroinflammation60. Considering this body of evidence, the current study hypothesizes that the orexin neurons in LH and dopaminergic neurons in the ventral tegmental area may jointly participate in A/S-induced delirium-like behaviors and sleep–wake alterations in mice. To preliminarily investigate whether the activation of orexin neurons in LH and dopaminergic neurons in the ventral tegmental area are involved in the sleep–wake disturbances and delirium-like behaviors induced by anesthesia in mice, this study employed immunofluorescence colocalization techniques to detect c-Fos and TH expression in the VTA. TH is the rate-limiting enzyme in dopamine synthesis, produced in dopaminergic neuron cell bodies and transported via axoplasm to axon terminals for storage in presynaptic vesicles. Using immunofluorescence staining on brain sections containing the VTA, we assessed changes in dopaminergic neurons through TH immunoreactivity. The results demonstrate that anesthesia/surgery-treated mice exhibited increased activation of LH orexin neurons, significantly elevated orexin A expression in hypothalamic tissue, and enhanced activation of VTA dopaminergic neurons. These findings suggest that anesthesia/surgery-induced activation of LH orexin neurons may increase orexin A release, which then projects via neural fibers to the dopamine-rich VTA, promoting dopaminergic neuron activation and consequently contributing to the observed delirium-like behaviors and sleep–wake alterations. In conclusion, the activation of LH orexin neurons and VTA dopamine neurons contributes to sleep–wake disturbances and delirium-like behaviors induced by anesthesia or surgery.
At the neurotransmitter level, dysregulation of dopamine, serotonin, and acetylcholine release plays a significant role in the development of delirium61. Dopamine serves as a crucial neurotransmitter involved in both wakefulness and delirium pathogenesis. In patients with neurological disorders, dopaminergic hyperactivity represents a pathogenic factor associated with delirium62. The current study demonstrates that anesthesia/surgery-treated mice exhibit elevated dopamine levels and increased TH expression in midbrain tissues, suggesting that orexin neurons promote dopamine release in the VTA through neural projections, consequently leading to sleep–wake disorders and delirium-like behaviors. Therefore, the activation of LH orexin neurons and VTA dopamine neurons may represent a common mechanism underlying both anesthesia/surgery-induced delirium-like behaviors and sleep disorders in mice.
Suvorexant is a dual orexin receptor antagonist clinically used for treating insomnia. Growing evidence suggests that orexin receptor antagonists are associated with the treatment of depression and anxiety63,64,65. Studies have shown that administration of low-dose suvorexant (10 mg/kg) does not significantly reduce baseline locomotor activity in rats while remaining effective for managing psychiatric disorders14. Therefore, this study selected intraperitoneal injection of suvorexant (10 mg/kg) to investigate whether it improves anesthesia/surgery-induced postoperative sleep disorders and delirium-like behaviors in mice. A clinical study demonstrated that orexin receptor antagonists can enhance sleep quality and alleviate anxiety/depressive symptoms in psychiatric patients with insomnia66. Suvorexant may attenuate chronic mild stress-induced depression-like behaviors by modulating the dopamine system67, and can reverse stress-induced hyperactivity of dopamine neurons to improve psychosis-related behaviors14. For PTSD patients, suvorexant administration improves sleep disorders19. Research indicates that suvorexant acutely reduces tau phosphorylation and amyloid-β concentrations in the human central nervous system68. These findings collectively suggest the orexin system as a novel pharmacological target for treating various neuropsychiatric disorders.
Our results demonstrate that compared to the A/S group, suvorexant-treated mice exhibited reduced activation of VTA dopamine neurons, decreased TH expression, lower dopamine levels, prolonged daytime sleep duration, shortened wake time, and improved delirium-like behaviors. These observations indicate that suvorexant ameliorates anesthesia/surgery-induced sleep–wake disorders and delirium-like behaviors by blocking orexin receptors and suppressing activation of VTA dopamine neurons. However, orexin neuron axons can project to numerous downstream target areas in the central nervous system, including key regions involved in arousal and cognition such as the locus coeruleus (noradrenergic system), basal forebrain (cholinergic system), and tuberomammillary nucleus (histaminergic system)69,70. Therefore, the behavioral improvements and sleep normalization observed with Suvorexant are likely the result of coordinated suppression of arousal-promoting signals across multiple neural circuits, not solely due to the inhibition of the LH-VTA pathway. Our data robustly demonstrate that the orexin neurons in LH and dopaminergic neurons in the VTA are activated by anesthesia/surgery and modulated by Suvorexant, positioning it as a significant contributor to the observed phenotypes. Future studies will employ circuit-specific techniques, such as chemogenetics or optogenetics, to focus on dissecting the precise contribution of the LH-VTA pathway relative to other orexin-regulated circuits in POD.
The current study has several limitations that should be acknowledged. Firstly, the experimental design only included an anesthesia/surgery group and a non-anesthesia/non-surgery control group, without establishing a sevoflurane-only anesthesia control group that did not undergo surgical procedures. This design limitation may prevent definitive conclusions regarding whether the observed postoperative sleep disorders and delirium-like behaviors are specifically attributable to surgical trauma or anesthetic effects alone. Secondly, the investigation was restricted to examining indicators associated with the LH-VTA neural pathway. More comprehensive neuroelectrophysiological approaches, such as viral tracing techniques or chemogenetic manipulations, would be required to fully elucidate the functional role of this neural circuit in mediating sleep–wake disorders and postoperative delirium—investigations we plan to conduct in future studies. Thirdly, this study did not directly measure systemic stress indicators (such as corticosterone and inflammatory factors). Therefore, we cannot completely rule out the potential influence of systemic stress responses on sleep–wake cycles and delirium-like behaviors. Future research will further clarify the interaction between these factors and specific neural circuits in postoperative delirium and sleep disturbances by measuring stress and inflammatory markers in blood and brain tissues. Another limitation of this study was the use of middle-aged rather than aged mouse models. To avoid the impact of age-related pathological changes in older mice (such as widespread neuroinflammation and organ dysfunction) on sleep and cognition, we selected 12-month-old mice to observe the effects of anesthesia surgery on postoperative delirium and sleep patterns.
Data availability
The datasets generated and analyzed during the current study are available from the corresponding author on reasonable request.
References
Wilson, J. E. et al. Delirium. Nature Rev. Dis. Primers 6(1), 90 (2020).
Song, B. & Zhu, J. Cerebellar malfunction and postoperative sleep disturbances after general anesthesia: a narrative review. Sleep & Breath. 26(1), 31–36 (2022).
Tonna, J. E. et al. The Effect of a Quality Improvement Intervention on Sleep and Delirium in Critically Ill Patients in a Surgical ICU. Chest 160(3), 899–908 (2021).
Mehr, J. B., Mitchison, D., Bowrey, H. E. & James, M. H. Sleep dysregulation in binge eating disorder and “food addiction”: the orexin (hypocretin) system as a potential neurobiological link. Neuropsychopharmacol.: Off. Publ Am. Coll. Neuropsychopharmacol. 46(12), 2051–2061 (2021).
Li, S. B. et al. Hypothalamic circuitry underlying stress-induced insomnia and peripheral immunosuppression. Sci. Adv. 6(37), eabc2590 (2020).
Ma, C. et al. Neural pathways from hypothalamic orexin neurons to the ventrolateral preoptic area mediate sleep impairments induced by conditioned fear. Front. Neurosci. 17, 1122803 (2023).
Mickelsen, L. E. et al. Single-cell transcriptomic analysis of the lateral hypothalamic area reveals molecularly distinct populations of inhibitory and excitatory neurons. Nat. Neurosci. 22(4), 642–656 (2019).
Tang, H. et al. Neurophysiology and treatment of disorders of consciousness induced by traumatic brain injury: orexin signaling as a potential therapeutic target. Curr. Pharm. Des. 25(39), 4208–4220 (2019).
Li, H. et al. Increased Hypocretin (Orexin) plasma level in depression, Bipolar Disorder Patients. Front. Psychiatry 12, 676336 (2021).
Han, D., Shi, Y. & Han, F. The effects of orexin-A and orexin receptors on anxiety- and depression-related behaviors in a male rat model of post-traumatic stress disorder. J. Comp. Neurol. 530(3), 592–606 (2022).
Mahmoudi, D. et al. The orexin receptors in the ventral tegmental area are involved in the development of sensitization to expression of morphine-induced preference in rats. Behav. Pharmacol. 31(8), 759–767 (2020).
Thomas, C. S. et al. Optogenetic stimulation of lateral hypothalamic orexin/dynorphin inputs in the ventral tegmental area potentiates mesolimbic dopamine neurotransmission and promotes reward-seeking behaviours. Neuropsychopharmacol. : Off. Publ. Am. Coll. Neuropsychopharmacol. 47(3), 728–740 (2022).
Li, J. et al. Orexin activated emergence from isoflurane anaesthesia involves excitation of ventral tegmental area dopaminergic neurones in rats. Br. J. Anaesth. 123(4), 497–505 (2019).
Elam, H. B., Perez, S. M., Donegan, J. J. & Lodge, D. J. Orexin receptor antagonists reverse aberrant dopamine neuron activity and related behaviors in a rodent model of stress-induced psychosis. Transl. Psychiatry 11(1), 114 (2021).
Korotkova, T. M., Sergeeva, O. A., Eriksson, K. S., Haas, H. L. & Brown, R. E. Excitation of ventral tegmental area dopaminergic and nondopaminergic neurons by orexins/hypocretins. J. Neurosci.: the Off. J. Soc. Neurosci. 23(1), 7–11 (2003).
Vittoz, N. M. & Berridge, C. W. Hypocretin/orexin selectively increases dopamine efflux within the prefrontal cortex: involvement of the ventral tegmental area. Neuropsychopharmacol. : Off. Publ. Am. Coll. Neuropsychopharmacol. 31(2), 384–395 (2006).
Alonso, I. P., Pino, J. A., Kortagere, S., Torres, G. E. & España, R. A. Dopamine transporter function fluctuates across sleep/wake state: potential impact for addiction. Neuropsychopharmacol. : Off. Publ. Am. Coll. Neuropsychopharmacol. 46(4), 699–708 (2021).
Mulkey, M. A., Hardin, S. R., Olson, D. M. & Munro, C. L. Pathophysiology review: seven neurotransmitters associated with delirium. Clin. Nurse Specialist CNS 32(4), 195–211 (2018).
Mellman, T. A., Birku, K., Sandhu, I., Lavela, P. & Kobayashi, I. Evaluation of suvorexant for trauma-related insomnia. Sleep 45(5), zsac068 (2022).
Prajapati, S. K. & Krishnamurthy, S. Non-selective orexin-receptor antagonist attenuates stress-re-stress-induced core PTSD-like symptoms in rats: Behavioural and neurochemical analyses. Behav. Brain Res. 399, 113015 (2021).
Sanchez-Alavez, M., Benedict, J., Wills, D. N. & Ehlers, C. L. Effect of suvorexant on event-related oscillations and EEG sleep in rats exposed to chronic intermittent ethanol vapor and protracted withdrawal. Sleep 42(4), zsz020 (2019).
Jia, X. et al. Melatonin regulates the circadian rhythm to ameliorate postoperative sleep disorder and neurobehavioral abnormalities in aged mice. CNS Neurosci. Ther. 30(3), e14436 (2024).
Yu, L. et al. Abnormal phosphorylation of tau protein and neuroinflammation induced by laparotomy in an animal model of postoperative delirium. Exp. Brain Res. 239(3), 867–880 (2021).
Oishi, Y. et al. Polygraphic Recording Procedure for Measuring Sleep in Mice. J. Visualized Exp. : JoVE 107, e53678 (2016).
Zhu, K. et al. Exploring the therapeutic potential of cannabidiol for sleep deprivation-induced hyperalgesia. Neuropharmacology 249, 109893 (2024).
Peng, M. et al. Battery of behavioral tests in mice to study postoperative delirium. Sci. Rep. 6, 29874 (2016).
Leung, J. M. et al. Sleep Loss the night before surgery and incidence of postoperative delirium in adults 65–95 years of age. Sleep Med. 105, 61–67 (2023).
Yin, X. L. et al. Melatonin pretreatment prevents propofol-induced sleep disturbance by modulating circadian rhythm in rats. Exp. Neurol. 354, 114086 (2022).
Cronin, A. J., Keifer, J. C., Davies, M. F., King, T. S. & Bixler, E. O. Melatonin secretion after surgery. Lancet (London, England) 356(9237), 1244–1245 (2000).
Krenk, L., Jennum, P. & Kehlet, H. Sleep disturbances after fast-track hip and knee arthroplasty. Br. J. Anaesth. 109(5), 769–775 (2012).
Song, Y. et al. Effects of general versus subarachnoid anaesthesia on circadian melatonin rhythm and postoperative delirium in elderly patients undergoing hip fracture surgery: A prospective cohort clinical trial. EBioMedicine 70, 103490 (2021).
MacDonald, K. J. & Cote, K. A. Contributions of post-learning REM and NREM sleep to memory retrieval. Sleep Med. Rev. 59, 101453 (2021).
Hutchison, I. C. & Rathore, S. The role of REM sleep theta activity in emotional memory. Front. Psychol. 6, 1439 (2015).
Fan, F. F., Vetrivelan, R., Yang, Y., Guo, Z. N. & Lu, J. Role of pontine sub-laterodorsal tegmental nucleus (SLD) in rapid eye movement (REM) sleep, cataplexy, and emotion. CNS Neurosci. Ther. 29(4), 1192–1196 (2023).
Niu, Y., Sun, Y., Xie, Y. & Yu, S. Association between sleep patterns and depression in older adults: a cross-sectional study using data from the National Health and Nutrition Examination Survey 2007–2014. BMC Geriatr. 25(1), 56 (2025).
Stone, K. Interpreting associations of sleep/circadian rhythms with cognitive outcomes: challenges and future directions. Innov. Aging 8(Supplement_1), 262–263 (2024).
Chapagai, S. et al. Associations between objectively measured sleep characteristics and six-minute walk distance in older adults: the Disparities in Sleep and Cognitive Outcomes (DISCO) study. Sleep 48(6), zsaf020 (2025).
Pesonen, A. K. et al. REM sleep fragmentation associated with depressive symptoms and genetic risk for depression in a community-based sample of adolescents. J. Affect. Disord. 245, 757–763 (2019).
Liu, S., Liu, X., Ke, M. & Wang, J. Sleep fragmentation impairs cognitive function and exacerbates Alzheimer’s disease-related pathology in a mouse model by disrupting mitochondrial biogenesis. Exp. Neurol. 386, 115153 (2025).
Kuan, Y. C. et al. Slow-wave sleep, oxygen desaturation, and memory consolidation in sleep-disturbed individuals. Int. J. Clin. Health Psychol. : IJCHP 25(2), 100574 (2025).
Grimaldi, D., Papalambros, N. A., Zee, P. C. & Malkani, R. G. Neurostimulation techniques to enhance sleep and improve cognition in aging. Neurobiol. Dis. 141, 104865 (2020).
Kang, J. E. et al. Amyloid-beta dynamics are regulated by orexin and the sleep-wake cycle. Science 326(5955), 1005–1007 (2009).
Xie, L. et al. Sleep drives metabolite clearance from the adult brain. Science 342(6156), 373–377 (2013).
Holth, J. K. et al. The sleep-wake cycle regulates brain interstitial fluid tau in mice and CSF tau in humans. Science 363(6429), 880–884 (2019).
Wilckens, K. A., Ferrarelli, F., Walker, M. P. & Buysse, D. J. Slow-Wave Activity Enhancement to Improve Cognition. Trends Neurosci. 41(7), 470–482 (2018).
Shao, J. et al. Cav3.1-driven bursting firing in ventromedial hypothalamic neurons exerts dual control of anxiety-like behavior and energy expenditure. Mol. Psychiatry 27(6), 2901–2913 (2022).
Arrigoni, E., Chee, M. J. S. & Fuller, P. M. To eat or to sleep: That is a lateral hypothalamic question. Neuropharmacology 154, 34–49 (2019).
Han, Y., Yuan, K., Zheng, Y. & Lu, L. Orexin Receptor Antagonists as Emerging Treatments for Psychiatric Disorders. Neurosci. Bull. 36(4), 432–448 (2020).
Cao, F., Guo, Z., Ma, X., Li, X. & Wang, Q. Regulation of neuronal plasticity associated with neuropsychiatric disorders by the orexinergic system. Heliyon 10(14), e34182 (2024).
Johnson, P. L. et al. Activation of the orexin 1 receptor is a critical component of CO2-mediated anxiety and hypertension but not bradycardia. Neuropsychopharmacol. : Off. Publ. Am. Coll. Neuropsychopharmacol. 37(8), 1911–1922 (2012).
Piper, D. C., Upton, N., Smith, M. I. & Hunter, A. J. The novel brain neuropeptide, orexin-A, modulates the sleep-wake cycle of rats. Eur. J. Neurosci. 12(2), 726–730 (2000).
Nevárez, N. & de Lecea, L. Recent advances in understanding the roles of hypocretin/orexin in arousal, affect, and motivation. F1000Research 7, F1000-Faculty (2018).
Sargin, D. The role of the orexin system in stress response. Neuropharmacology 154, 68–78 (2019).
Tsou, J. H. et al. Negative Emotions Recruit the Parabrachial Nucleus Efferent to the VTA to Disengage Instrumental Food Seeking. J. Neurosci. : Off. J. Soc. Neurosci. 43(44), 7276–7293 (2023).
Devoto, F., Mariano, M., Gornetti, E., Paulesu, E. & Zapparoli, L. Trait food craving predicts functional connectivity between dopaminergic midbrain and the fusiform food area during eating imagery. Front. Psych. 15, 1396376 (2024).
Cao, F. et al. Prelimbic cortical pyramidal neurons to ventral tegmental area projections promotes arousal from sevoflurane anesthesia. CNS Neurosci. Ther. 30(3), e14675 (2024).
Eban-Rothschild, A., Rothschild, G., Giardino, W. J., Jones, J. R. & de Lecea, L. VTA dopaminergic neurons regulate ethologically relevant sleep-wake behaviors. Nat. Neurosci. 19(10), 1356–1366 (2016).
Xu, K. et al. Effects of dopamine transporter changes in the ventral tegmental area of the midbrain on cognitive function in aged rats. J. Chem. Neuroanat. 117, 102009 (2021).
Xin, J., Shan, W., Li, J., Yu, H. & Zuo, Z. Activation of the Lateral Habenula-Ventral Tegmental Area Neural Circuit Contributes to Postoperative Cognitive Dysfunction in Mice. Adv. Sci. 9(22), e2202228 (2022).
Jiang, Q., Guo, M. & Zuo, Z. Familiar observers attenuate surgery-induced neuroinflammation and cognitive dysfunction in mice. CNS Neurosci. Ther. 30(2), e14351 (2024).
Paunikar, S. & Chakole, V. Postoperative Delirium and Neurocognitive Disorders: A Comprehensive Review of Pathophysiology, Risk Factors, and Management Strategies. Cureus 16(9), e68492 (2024).
Ramírez-Bermúdez, J. et al. Dopaminergic Hyperactivity in Neurological Patients with Delirium. Arch. Med. Res. 50(8), 477–483 (2019).
Kishi, T. et al. Orexin receptor antagonists in the treatment of insomnia associated with psychiatric disorders: a systematic review. Transl. Psychiatry 14(1), 374 (2024).
Brooks, S. et al. The selective orexin-2 receptor antagonist seltorexant improves sleep: An exploratory double-blind, placebo controlled, crossover study in antidepressant-treated major depressive disorder patients with persistent insomnia. J. Psychopharmacol. 33(2), 202–209 (2019).
Shigetsura, Y. et al. Assessment of Suvorexant and Eszopiclone as Alternatives to Benzodiazepines for Treating Insomnia in Patients With Major Depressive Disorder. Clin. Neuropharmacol. 45(3), 52–60 (2022).
Connor, K. M. et al. Phase II Proof-of-Concept Trial of the Orexin Receptor Antagonist Filorexant (MK-6096) in Patients with Major Depressive Disorder. Int. J. Neuropsychopharmacol. 20(8), 613–618 (2017).
Chen, B. et al. Dysregulation of striatal dopamine D2/D3 receptor-mediated by hypocretin induces depressive behaviors in rats. J. Affect. Disord. 325, 256–263 (2023).
Lucey, B. P. et al. Suvorexant Acutely Decreases Tau Phosphorylation and Aβ in the Human CNS. Ann. Neurol. 94(1), 27–40 (2023).
Ishikawa, T. et al. An orexin agonist promotes wakefulness and inhibits cataplexy through distinct brain regions. Curr. Biol. : CB 35(9), 2088-2099.e2084 (2025).
Chen, X. Y. et al. Orexin increases the neuronal excitability of several brain areas associated with maintaining of arousal. J. Neurochem. 168(9), 2379–2390 (2024).
Funding
This work was supported by the National Natural Science Foundation of China (82571353).
Author information
Authors and Affiliations
Contributions
Shuang Han: conceptualization, data curation, manuscript writing; Kun He:data curation, optimization of research project, verification of experimental results; Longlu Cao: experimental research, optimization of research projectn; Sha Li: provide research materials, coordination of research project; Lining Huang: research project management, provide instruments and equipment, project guidance, manuscript editing and review.
Corresponding authors
Ethics declarations
Competing interests
The authors declare no competing interests.
Ethical
This study was approved by the Animal Ethics Committee of the Second Hospital of Hebei Medical University (Approval No. 2024-AE330), and all methods were carried out in accordance with relevant regulations and reported following the ARRIVE guidelines (http://arriveguidelines.org) .
Additional information
Publisher’s note
Springer Nature remains neutral with regard to jurisdictional claims in published maps and institutional affiliations.
Supplementary Information
Rights and permissions
Open Access This article is licensed under a Creative Commons Attribution-NonCommercial-NoDerivatives 4.0 International License, which permits any non-commercial use, sharing, distribution and reproduction in any medium or format, as long as you give appropriate credit to the original author(s) and the source, provide a link to the Creative Commons licence, and indicate if you modified the licensed material. You do not have permission under this licence to share adapted material derived from this article or parts of it. The images or other third party material in this article are included in the article’s Creative Commons licence, unless indicated otherwise in a credit line to the material. If material is not included in the article’s Creative Commons licence and your intended use is not permitted by statutory regulation or exceeds the permitted use, you will need to obtain permission directly from the copyright holder. To view a copy of this licence, visit http://creativecommons.org/licenses/by-nc-nd/4.0/.
About this article
Cite this article
Han, S., He, K., Cao, L. et al. Activation of LH orexin neurons and VTA dopamine neurons is involved in anesthesia/surgery-induced sleep–wake disorders and delirium-like behaviors in mice. Sci Rep 16, 6035 (2026). https://doi.org/10.1038/s41598-026-36688-8
Received:
Accepted:
Published:
Version of record:
DOI: https://doi.org/10.1038/s41598-026-36688-8





