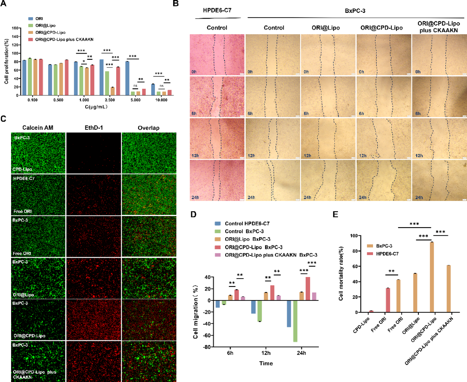
Fig. 7

In vitro antitumor activity evaluation. (A) Viability of BxPC-3 cells treated with various drug concentrations. (B) Cell migration assessed by scratch assay in BxPC-3 and HPDE6-C7 cells. (C) Live/Dead staining of BxPC-3 and HPDE6-C7 cells after treatment with different formulations (green: live cells, red: dead cells). (D) Quantitative analysis of cell migration rates from (B). (E) Fluorescence-based viability quantification from (C). Data represent mean ± SD; (A, E) n = 4; (D) n = 3; *p < 0.05, **p < 0.01, ***p < 0.001.