Fig. 1
From: Targeting the Akt–EphA2 axis and cell–cell adhesion enhances anoikis sensitivity in cancer cells

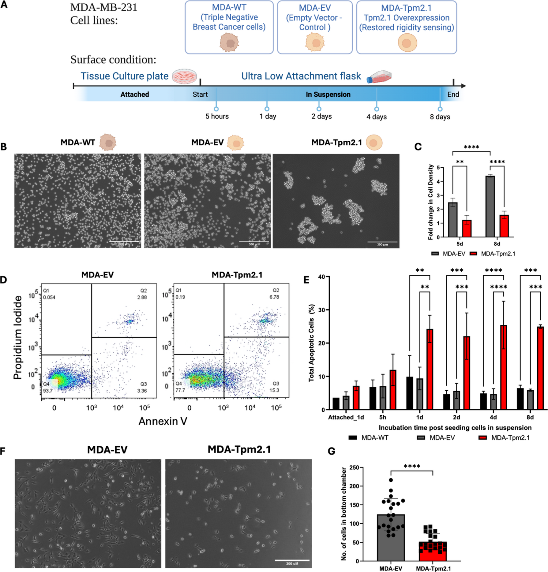
Tpm2.1 expression promotes anoikis in anoikis-resistant MDA-MB-231 breast cancer cells. (A) Schematic of MDA-EV and MDA-Tpm2.1 cells cultured under adherent (tissue culture plate) and suspension (low-attachment plate) conditions. (B) Representative phase-contrast images of MDA-WT, MDA-EV and MDA-Tpm2.1 cells after 8 days in suspension culture. Scale bar = 300 μm (C) Mean ± SD of fold change in cell density for MDA-Tpm2.1 and MDA-EV cells cultured in suspension for 5 and 8 days, measured from three technical replicates Statistical significance was determined using two-way ANOVA followed by Tukey’s multiple comparisons test. (D) Pseudocolor flow cytometry plots of Annexin V and propidium iodide (PI) staining in cells cultured in suspension for 4 days show increased apoptosis in MDA-Tpm2.1 cells. Quadrants reflect populations enriched for live(Q4), early apoptotic(Q3), and late apoptotic(Q2) or necrotic(Q1) cells based on Annexin V and PI signal intensities. (E) Mean ± SEM of total apoptotic cells (%) in attached (1 day) and suspension at 5 h, 1 day, 2 days, 4 days, and 8 days. Data represents two independent biological replicates with 2-3 technical replicate wells per condition. Statistical significance was determined using two-way ANOVA followed by Tukey’s multiple comparisons test. (F) Representative phase images of MDA-EV and MDA-Tpm2.1 cells migrated to the bottom well after 48 h in the trans-well chamber. Scale bar = 300 μm (G) Mean ± SD of the total number of migrated cells. Statistical significance was determined using unpaired t-test followed by Welch’s correction. (**) for p value < 0.01, (***) for p value < 0.001, (****) for p value <0.0001.