Abstract
Incontinence-associated dermatitis (IAD) is a prevalent inflammatory skin condition caused by prolonged exposure to urine and feces, particularly in elderly and critically ill patients. The pathogenesis of IAD is closely linked to chronic inflammation, which results in the excessive release of pro-inflammatory cytokines and skin barrier dysfunction. This study investigates the therapeutic potential of quercetin, a natural flavonoid with known anti-inflammatory and antioxidant properties, in a rat model of IAD. We found that quercetin (50–100 mg/kg) downregulated the expression and phosphorylation of IKKα/β and NF-κB by over 40%, leading to a marked reduction (approximately 40–70%) in pro-inflammatory cytokines (TNF-α, IL-6, IL-1β and IFN-γ). Furthermore, quercetin promoted skin barrier repair, as evidenced by about one-fold improvement in transepidermal water loss measurements and nearly three-fold increase in filaggrin expression. Histological findings showing enhanced epidermal integrity, reduced inflammatory cell infiltration and suppressed cell apoptosis. Our findings suggest that quercetin mitigates inflammation and accelerates skin barrier repair in IAD by targeting the IKK/NF-κB pathway, offering a promising therapeutic strategy for this debilitating condition.
Introduction
Incontinence-associated dermatitis (IAD) is an inflammatory skin condition affecting the perianal and perineal regions, caused by prolonged exposure to urine and feces in patients with urinary or fecal incontinence1,2. IAD represents a significant global health concern, particularly among elderly and critically ill patients in Intensive Care Units (ICUs)1,3,4,5,6,7,8,9. Reported incidence rates in ICU patients can reach from 6.89% up to 50%. IAD often leads to complications such as skin ulceration, pain, and increased patient discomfort, contributing to stress-related injuries and higher treatment costs1,3,4,5,6,7,8,9. Additionally, IAD is associated with secondary infections and pressure ulcers, both of which are linked to prolonged hospital stays and increased in-hospital mortality1,3,4,5,6,7,8,9.
The pathogenesis of Incontinence-Associated Dermatitis (IAD) is complex and involves multiple pathophysiological processes, among which chronic inflammation is a central component10. Studies have shown that irritants in urine and feces, such as urea, ammonia, and proteases, can directly activate the inhibitor of kappa B kinase (IKK) in keratinocytes and immune cells, leading to the activation of the NF-κB signaling pathway11,12. This activation triggers the excessive release of pro-inflammatory cytokines, including TNF-α, IL-6, and IL-1β, resulting in a vicious cycle of localized inflammatory responses11,12. Furthermore, the overactivation of the NF-κB pathway suppresses the expression of skin barrier-related proteins, such as filaggrin and keratins, further compromising the skin’s barrier function11,12. However, current treatment modalities are insufficient in effectively inhibiting the overactivation of the NF-κB pathway and fail to systemically regulate inflammatory responses. Therefore, identifying anti-inflammatory agents that can specifically target the IKK/NF-κB pathway to provide more comprehensive therapeutic effects, while integrating them with conventional care strategies, holds significant clinical importance.
Quercetin, a naturally occurring flavonoid found abundantly in fruits, vegetables, and traditional herbal medicines, exhibits a wide range of biological activities, including antioxidant, anti-inflammatory, anti-tumor, immunomodulatory, and cardiovascular protective effects13,14,15. Despite its broad pharmacological potential, the therapeutic efficacy of quercetin in treating IAD remains largely unexplored. In this study, we aim to investigate the effects of orally administered quercetin on inflammation modulation, skin repair, and its intervention in the IKK/NF-κB pathway using a rat model of IAD. By elucidating the mechanisms underlying quercetin’s actions, this research seeks to provide a novel therapeutic approach for managing IAD.
Materials and methods
Synthesis of artificial urine
Artificial urine was synthesized following a previously established protocol12. The composition of the synthetic urine was as follows: 0.2% (wt/vol) creatinine, 2.5% (wt/vol) urea, 0.3% (wt/vol) ammonium chloride, 0.9% (wt/vol) sodium chloride, 0.25% (wt/vol) anhydrous disodium hydrogen orthophosphate, and 1% (wt/vol) ammonium hydroxide. Sodium hydroxide was added to the synthetic urine solution, which was combined with 0.25% (wt/vol) trypsin, and the pH was adjusted to 8.0.
IAD rat model generation
Eight-week-old male Sprague-Dawley rats weighing 180–200 g were obtained from GemPharmatech Co., Ltd (Nanjing, China). Twelve rats were randomly divided into an IAD model group (n = 6) and a control group (n = 6). The IAD model was established as follows: a cotton ball saturated with synthetic urine containing trypsin was applied to a selected area on the dorsal skin of the rat. The cotton ball was secured with adhesive tape and further wrapped with an elastic bandage. To maintain moisture, 5 mL of synthetic urine with trypsin solution was applied to the cotton ball twice daily (morning and afternoon). Rats in the control group were treated with cotton balls soaked in normal saline. On days 1, 3, and 5 post-modeling, the dorsal skin of the rats was rinsed with physiological saline, and excess moisture was absorbed using sterile gauze. Transepidermal water loss (TEWL) was measured using an AquaFlux™ AF200 TEWL Measurement Device (Biox, UK) under controlled environmental conditions (25 °C, 60% humidity). Five days after modeling, rats from both the IAD and control groups were euthanized via CO2 asphyxiation, and skin tissues were collected for further analysis.
Quercetin treatment
Quercetin was fully dissolved in corn oil using ultrasonication (80 kHz, 160 W) for 30 min at 40 °C to prepare a 10 mg/mL stock solution. The actual concentration of quercetin in the stock was verified by high-performance liquid chromatography (HPLC). Twenty-four eight-week-old male Sprague-Dawley rats weighing 180–200 g were randomly divided into four groups (n = 6), receiving doses of 25, 50, and 100 mg/kg quercetin by gavage, respectively, and a negative control group receiving an equal amount of corn oil by gavage. Starting from day 5 post-IAD modeling, rats were administered 2 mL of quercetin solution orally once daily. In addition to experimental treatments, the affected skin of each rat received standardized routine care to minimize secondary complications and support recovery. This included daily cleansing with physiological saline to remove debris and prevent infection, followed by the application of sterile gauze to protect the exposed area. TEWL measurements and photographic documentation were performed on days 1, 3, and 5 post-treatments. Skin tissues were collected after 5 days of treatment for further analysis.
Evaluation of the IKK/NF-κB pathway-related proteins by western blotting
Total proteins were extracted from skin tissues using RIPA lysis buffer, and protein concentrations were quantified using a BCA assay kit. Proteins were separated by SDS-polyacrylamide gel electrophoresis and transferred onto PVDF membranes. The membranes were blocked with 5% non-fat milk and subsequently incubated with primary antibodies (Servicebio, Wuhan, China) against NF-κB p65 (1:2000), p-NF-κB p65 (1:2000), IKKα (1:2000), p-IKKα (1:2000), IKKβ (1:2000), p-IKKβ (1:2000), and β-actin (1:5000), followed by incubation with corresponding secondary antibodies (1:1000). β-actin served as the loading control for protein normalization.
Detection of inflammatory factors by ELISA
The concentrations of inflammatory cytokines, including IFN-γ, IL-1β, IL-6, and TNF-α, in rat skin tissues were quantified using commercially available ELISA kits (Beyotime, Shanghai, China) according to the manufacturer’s instructions.
Histological analysis
Skin tissues were fixed, dehydrated, and embedded in paraffin. Sections of 4 μm thickness were prepared, dewaxed, and rehydrated for subsequent staining. Hematoxylin and eosin (H&E) staining, filaggrin immunohistochemical staining, F4/80 immunohistochemical staining and TUNEL staining were performed with Rabbit anti-rat F4/80 primary antibody (Proteintech, Wuhan, China), Rabbit anti-rat filaggrin antibody (Proteintech, Wuhan, China) and TUNEL Cell Apoptosis Detection Kit (Beyotime, Shanghai, China). Histological examination was conducted using a light microscope (OLYMPUS, Tokyo, Japan) at 200× magnification. The number of nucleated cells, F4/80-positive cells, and TUNEL-positive cells was counted in five randomly selected fields per sample, and the average was calculated to determine the mean number of cells per unit area.
Statistical analysis
Data were analyzed using GraphPad Prism 9.0 software. Normality and homogeneity of variance were assessed via Shapiro-Wilk test and Bartlett’s test. Normally distributed data were expressed as mean ± standard deviation (SD). Comparisons among multiple groups were performed using one-way analysis of variance (ANOVA) followed by Tukey’s post hoc test. Comparisons between two groups were conducted using Student’s t-test. A p-value < 0.05 was considered statistically significant.
Ethics
All experimental procedures were conducted in accordance with ARRIVE guidelines and the National Institutes of Health Guidelines for the Care and Use of Laboratory Animals and were approved by the Ethical Committee of Second Hospital of Shanxi Medical University [Approval No. (2024) CDYFYYLK (02–026)].
Results
Increased inflammatory factors and upregulated IKK/NF-κB pathway in the IAD rat model
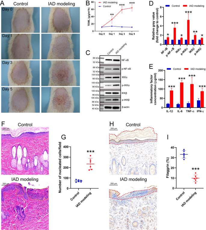
Representative images of the affected skin are shown in Fig. 1A. Visual inspection revealed minimal damage to the dorsal skin of control rats, whereas the skin of IAD model rats exhibited severe damage characterized by erythema, epidermal loss, and rash in a time-dependent manner. TEWL measurements demonstrated a significant increase over the five-day observation period (Fig. 1B, n = 6, p < 0.05). Evaluation of the IKK/NF-κB pathway revealed elevated expression levels of NF-κB and IKKα/β, as well as increased phosphorylation of these proteins in the affected skin (Fig. 1C,D, n = 6, p < 0.05). Furthermore, the concentrations of inflammatory cytokines (IL-1β, IL-6, IFN-γ, and TNF-α) in the skin of IAD model rats were significantly higher than those in the control group (Fig. 1E, n = 6, p < 0.05). Histological analysis via H&E staining confirmed epidermal loss and an increased number of nucleated cells in the superficial dermis of IAD rats (Fig. 1F, G, n = 6, p < 0.05). In addition, the results of filaggrin immunohistochemical staining shown about three-fold decrease of epidermal filaggrin expression in IAD rats (Fig. 1H,I, n = 6, p < 0.05). Collectively, these findings indicate that the IAD model is associated with significant inflammation, activation of the IKK/NF-κB pathway, and disruption of skin barrier function.
IAD rat model exhibits skin barrier damage, inflammation, and activation of the NF-κB pathway. (A) Representative macroscopic images showing progressive dorsal skin damage in IAD model rats over 5 days, characterized by increasing erythema, epidermal loss, and rash, compared to minimal changes in control rats. (B) Transepidermal water loss (TEWL) significantly increased in IAD rats in a time-dependent manner over 5 days (n = 6 rats per group, Student’s t-test, **p < 0.01, ***p < 0.001). (C) Western blot images showing elevated protein expression and phosphorylation of NF-κB, IKKα, and IKKβ in IAD skin compared to controls. (D) Densitometric analysis confirms significant upregulation of total and phosphorylated NF-κB, IKKα, and IKKβ in IAD rats (n = 6 rats per group, Student’s t-test, *p < 0.05, **p < 0.01, ***p < 0.001). (E) ELISA shows marked elevation of pro-inflammatory cytokines (IL-1β, IL-6, IFN-γ, TNF-α) in IAD skin homogenates (n = 6 rats per group, Student’s t-test, ***p < 0.001). (F) H&E staining reveals epidermal thinning and increased nucleated cell infiltration in the dermis of IAD rats compared to intact control skin (scale bar = 200 μm). (G) Quantification confirms a significant increase in dermal nucleated cell counts in IAD rats (n = 6 rats per group; 5 random fields per sample, Student’s t-test, ***p < 0.001). (H) Filaggrin immunohistochemical staining shows reduced epidermal filaggrin expression (brown signal) in IAD rats versus controls (scale bar = 200 μm). Epidermal area is outlined by a red dashed line. (I) Quantitative analysis indicates approximately a three-fold decrease in filaggrin-positive area in IAD epidermis (n = 6 rats per group; 5 random fields per sample, Student’s t-test, ***p < 0.001).
Quercetin accelerates skin barrier repair in IAD
HPLC detection confirmed a final concentration of 9.84 ± 0.5 mg/mL of a quercetin corn oil solution. Quercetin treatment alleviated skin damage in IAD rats in a dose-dependent manner, with significant improvements observed at doses of 50 mg/kg and above (Fig. 2A). TEWL measurements and filaggrin immunohistochemical staining further supported these observations, showing a continuous decline in TEWL values in rats treated with 50 and 100 mg/kg quercetin, indicative of enhanced skin barrier repair (Fig. 2B-D, n = 6, p < 0.05). These results demonstrate that quercetin promotes the restoration of skin barrier integrity in IAD.
Quercetin promotes dose-dependent recovery of skin barrier integrity in IAD rats. (A) Macroscopic images show that quercetin treatment (25, 50, 100 mg/kg) for 5 days reduces skin erythema and lesions in IAD rats, with the most notable improvement at 50 and 100 mg/kg. (B) TEWL values decline progressively with higher quercetin doses, indicating restored skin barrier function (n = 6 rats per group, one-way ANOVA followed by Tukey’s post hoc test, **p < 0.01, ***p < 0.001). (C) Filaggrin immunohistochemical staining demonstrates enhanced epidermal filaggrin expression (brown signal) after quercetin treatment, particularly at 50 and 100 mg/kg (scale bar = 200 μm). Epidermal area is outlined by a red dashed line. (D) Quantification reveals a dose-dependent increase in filaggrin-positive area, confirming quercetin-induced barrier repair (n = 6 rats per group; 5 random fields per sample, one-way ANOVA followed by Tukey’s post hoc test, **p < 0.01, ***p < 0.001). The negative control (NC) refers to rats receiving equal doses of corn oil solvent by gavage.
Quercetin attenuates inflammatory response and downregulates the IKK/NF-κB pathway in IAD
Western blot analysis revealed that quercetin treatment dose-dependently reduced the expression and phosphorylation of IKKα/β and NF-κB in IAD rats, with maximal effects observed at doses of 50 mg/kg and above (Fig. 3A,B, n = 6, p < 0.001). Similarly, ELISA results demonstrated a significant reduction in the levels of inflammatory cytokines (IL-1β, IL-6, IFN-γ, and TNF-α) in quercetin-treated rats compared to untreated IAD controls (Fig. 3C, n = 6, p < 0.05). These findings suggest that quercetin mitigates inflammation in IAD by suppressing the IKK/NF-κB signaling pathway.
Quercetin suppresses IKK/NF-κB pathway activation and inflammatory cytokine production in a dose-dependent manner. (A) Western blot images show that quercetin treatment reduces both expression and phosphorylation levels of NF-κB, IKKα, and IKKβ in IAD skin, with effects most pronounced at 50 and 100 mg/kg. (B) Densitometric analysis confirms significant downregulation of these pathway components with increasing quercetin doses (n = 6 rats per group, one-way ANOVA followed by Tukey’s post hoc test, *p < 0.05, **p < 0.01, ***p < 0.001). (C) ELISA indicates a dose-dependent reduction in skin levels of IL-1β, IL-6, IFN-γ, and TNF-α following quercetin treatment (n = 6 rats per group, one-way ANOVA followed by Tukey’s post hoc test, *p < 0.05, **p < 0.01, ***p < 0.001). The negative control (NC) refers to rats receiving equal doses of corn oil solvent by gavage.
Quercetin improves histological outcomes and inhibits cell death in IAD
Histological examination revealed that quercetin treatment at doses of 50 and 100 mg/kg resulted in a more intact epidermal structure and reduced infiltration of nucleated cells in the dermis (Fig. 4A,B, n = 6, p < 0.05). Furthermore, immunohistochemical assessment using F4/80 staining revealed a marked reduction in macrophage infiltration following quercetin treatment (Fig. 4C,D, n = 6, p < 0.05). Quantitative analysis of TUNEL staining showed a dose-dependent decrease in apoptotic cell population in quercetin-treated skin (Fig. 4E,F, n = 6, p < 0.05). These findings collectively suggest that quercetin exerts protective effects in IAD through multiple mechanisms, including preservation of tissue architecture, suppression of apoptotic cell death, and modulation of inflammatory cell recruitment.
Quercetin improves histoarchitecture, reduces macrophage infiltration, and attenuates apoptosis in IAD skin. (A) H&E staining shows quercetin treatment, especially at 50 and 100 mg/kg, improves epidermal integrity and decreases inflammatory cell infiltration in the dermis compared to the IAD model group (scale bar = 200 μm). (B) Nucleated cell counts in the dermis decrease dose-dependently with quercetin treatment (n = 6 rats per group; 5 random fields per sample, one-way ANOVA followed by Tukey’s post hoc test, ***p < 0.001). (C) F4/80 immunohistochemical staining reveals reduced macrophage infiltration (brown signal) in quercetin-treated groups (scale bar = 200 μm). (D) Quantitative analysis shows a significant dose-dependent decrease in F4/80-positive cells (n = 6 rats per group; 5 random fields per sample, one-way ANOVA followed by Tukey’s post hoc test, ***p < 0.001). (E) TUNEL staining demonstrates fewer apoptotic cells (red signal) in skin sections from quercetin-treated rats (scale bar = 200 μm). (F) Apoptotic cell counts are significantly reduced in a dose-dependent manner after quercetin treatment (n = 6 rats per group; 5 random fields per sample, one-way ANOVA followed by Tukey’s post hoc test, ***p < 0.001). The negative control (NC) refers to rats receiving equal doses of corn oil solvent by gavage.
Discussion
In this study, we investigated the therapeutic potential of quercetin in a rat model of IAD, focusing on its ability to modulate inflammation, promote skin barrier repair, and regulate the IKK/NF-κB signaling pathway. Our findings demonstrate that quercetin significantly alleviates skin damage, reduces inflammatory responses, and enhances histological recovery in IAD, providing a promising approach for the development of novel therapeutic strategies.
The pathogenesis of IAD is closely linked to chronic inflammation, driven by the overactivation of the IKK/NF-κB pathway12. Our results confirm that the IAD model exhibits elevated levels of NF-κB and IKKα/β, along with increased phosphorylation of these proteins, which correlates with the excessive release of pro-inflammatory cytokines such as TNF-α, IL-6, and IL-1β. These cytokines perpetuate a cycle of inflammation, leading to further skin barrier dysfunction and tissue damage. Quercetin, however, effectively downregulated the expression and phosphorylation of IKKα/β and NF-κB, thereby attenuating the inflammatory cascade. This anti-inflammatory effect was further supported by the significant reduction in cytokine levels observed in quercetin-treated rats, highlighting its potential to disrupt the vicious cycle of inflammation in IAD. Additional studies have corroborated the anti-inflammatory properties of quercetin. For instance, research by Ha AT et al. demonstrated that quercetin inhibits the production of pro-inflammatory cytokines in keratinocytes and melanoma cells by suppressing the NF-κB pathway16. Similarly, a study found that quercetin reduces the expression of COX-2 and MPO, enzymes involved in the inflammatory response17,18,19. Furthermore, quercetin has been shown to modulate the MAPK pathway, another critical regulator of inflammation, by inhibiting the phosphorylation of ERK, JNK, and p38 MAPKs20,21,22,23. These mechanisms collectively contribute to quercetin’s ability to mitigate inflammation and protect against oxidative stress in various inflammatory conditions.
In addition to its anti-inflammatory properties, quercetin demonstrated a remarkable ability to accelerate skin barrier repair. TEWL measurements revealed a dose-dependent improvement in skin barrier function, particularly at doses of 50 mg/kg and above. This suggests that quercetin not only mitigates inflammation but also promotes the restoration of epidermal integrity, which is critical for preventing further complications such as infections and ulcerations. The histological findings further corroborated these results, showing a more intact epidermal structure and reduced infiltration of inflammatory cells in quercetin-treated skin. Moreover, the reduction in apoptotic cells and macrophage infiltration indicates that quercetin exerts protective effects against cell death and immune-mediated tissue damage. The mechanisms underlying quercetin’s ability to promote tissue repair and regeneration, particularly in the skin, have been explored in various studies. For instance, quercetin has been shown to enhance keratinocyte proliferation and migration, which are essential processes for re-epithelialization during wound healing24. Additionally, quercetin upregulates the expression of growth factors such as vascular endothelial growth factor (VEGF) and transforming growth factor-beta (TGF-β), which play pivotal roles in angiogenesis and extracellular matrix remodeling, respectively25. Furthermore, quercetin’s antioxidant properties contribute to its tissue-repairing effects by reducing oxidative stress, which is known to impair wound healing and exacerbate tissue damage26,27. These mechanisms collectively enhance the repair of damaged skin and promote the regeneration of healthy tissue.
Within the current therapeutic paradigm for IAD, quercetin’s value lies in its mechanistic complementarity to established interventions. First-line management primarily utilizes topical barrier creams (e.g., those containing zinc oxide or dimethicone) and absorbent products5,12, which are crucial for passive protection by shielding the skin from irritants and managing moisture. In contrast, pharmacological agents used in severe or inflamed IAD often involve topical corticosteroids (e.g., hydrocortisone) or calcineurin inhibitors (e.g., tacrolimus), which provide active anti-inflammatory action but are typically limited to localized application and may carry risks of skin atrophy or burning sensations with prolonged use28,29,30. Quercetin, administered orally in our model, introduces a systemic, pathology-targeted strategy. By directly inhibiting the central IKK/NF-κB cascade and downstream pro-inflammatory cytokines (e.g., TNF-α, IL-6), it aims to interrupt the driving inflammatory pathology at a molecular level, potentially offering a more fundamental intervention than barrier protection alone and a systemic alternative to localized pharmacotherapy. When compared specifically to other anti-inflammatory agents investigated for inflammatory dermatoses, quercetin’s profile is distinctive. Unlike potent synthetic corticosteroids that broadly suppress immune responses, quercetin offers a multi-targeted yet nuanced modulation of inflammation and oxidative stress, which may translate to a more favorable long-term safety profile. Among natural flavonoids with dermatological potential, such as luteolin and31,32,33,34,35,36, quercetin is supported by a more extensive body of preclinical evidence demonstrating consistent efficacy in reducing key inflammatory mediators (TNF-α, IL-1β, COX-2) across various skin injury models37,38,39. However, its relative efficacy compared to these flavonoids, or to mainstay topical anti-inflammatories in the specific context of IAD, remains to be definitively established through controlled comparative studies.
The dual role of quercetin in modulating inflammation and promoting tissue repair aligns with its well-documented pharmacological properties, offering a more comprehensive therapeutic approach compared to conventional treatments that primarily focus on symptom management. However, a critical consideration for clinical translation is its pharmacokinetic profile. Quercetin is known to have relatively poor oral bioavailability due to factors such as low aqueous solubility, extensive first-pass metabolism, and rapid elimination, which could limit its systemic efficacy in humans40,41. Despite this challenge, its safety profile is a significant asset. Extensive preclinical data and clinical studies in other indications have generally reported a favorable safety profile for quercetin, with adverse effects being uncommon and typically mild (e.g., occasional gastrointestinal discomfort at very high doses), supporting its potential for further therapeutic development42,43.
Despite these promising findings, several limitations should be acknowledged. First, the study was conducted in a rodent model, and further research is needed to validate the efficacy and safety of quercetin in human subjects. Second, the long-term effects of quercetin treatment remain to be explored, particularly in terms of its potential to prevent IAD recurrence. Third, to address the limitation of oral bioavailability and potentially enhance therapeutic efficacy for skin-specific conditions like IAD, future work should explore alternative delivery strategies. The development of topical formulations (e.g., creams, gels, or advanced nano-carriers) could allow for targeted delivery, higher local concentrations at the site of damage, and avoidance of systemic metabolism, representing a promising direction for clinical application. Finally, the precise molecular mechanisms underlying quercetin’s effects on skin barrier repair warrant further investigation, as this could reveal additional therapeutic targets for IAD management.
In summary, Our study provides compelling evidence that quercetin effectively mitigates inflammation, promotes skin barrier repair, and improves histological outcomes in a rat model of IAD through IKK/NF-κB pathway. Quercetin offers a novel and multifaceted approach to IAD treatment, with the potential to enhance patient outcomes and reduce the burden of this debilitating condition. Its mechanism-based action, favorable safety record, and potential for formulation optimization position it as a promising candidate for further translational research.
Data availability
All data generated or analyzed during this study are included in this published article and its Supplementary Information file.
References
Deprez, J. et al. Beeckman D. Prognostic factors for the development of incontinence-associated dermatitis (IAD): A systematic review. Int. Wound J. 21, e14962 (2024).
Sommana, C., Banharak, S., Sim-Im, S. & Ransinyo, K. Effects of nursing program in preventing Incontinence-Associated dermatitis by applying zinc oxide and petroleum jelly skin protection products among older patients in Semi-Intensive medical care units: A pilot study. J. Multidiscip Healthc. 17, 3619–3636 (2024).
Atli, N. & Kaplan Serin, E. Prevention and management of urinary incontinence-associated dermatitis: A systematic review. J. Tissue Viability. 33, 985–991 (2024).
Cunich, M. et al. Corrigendum to The costs, health outcomes and cost-effectiveness of interventions for the prevention and treatment of incontinence-associated dermatitis: A systematic review. Int. J. Nurs. Stud. 139, 104433 (2022).
Banharak, S. et al. Prevention and care for Incontinence-Associated dermatitis among older adults: A systematic review. J. Multidiscip Healthc. 14, 2983–3004 (2021).
Raepsaet, C., Fourie, A., Van Hecke, A., Verhaeghe, S. & Beeckman, D. Management of incontinence-associated dermatitis: A systematic review of monetary data. Int. Wound J. 18, 79–94 (2021).
Wei, M. et al. The prevalence of Incontinence-Associated dermatitis in hospitalized patients in china: A systematic review and Meta-Analysis. Adv. Skin. Wound Care. 33, 1–7 (2020).
Zhang, Y., Leng, M., Guo, J., Duan, J. & Wang, Z. The effectiveness of faecal collection devices in preventing incontinence-associated dermatitis in critically ill patients with faecal incontinence: A systematic review and meta-analysis. Aust Crit. Care. 34, 103–112 (2021).
Pather, P., Hines, S., Kynoch, K. & Coyer, F. Effectiveness of topical skin products in the treatment and prevention of incontinence-associated dermatitis: a systematic review. JBI Database Syst. Rev. Implement. Rep. 15, 1473–1496 (2017).
Rodriguez-Palma, M., Verdu-Soriano, J., Soldevilla-Agreda, J. J., Pancorbo-Hidalgo, P. L. & Garcia-Fernandez, F. P. Conceptual framework for Incontinence-Associated dermatitis based on scoping review and expert consensus process. J. Wound Ostomy Cont. Nurs. 48, 239–250 (2021).
Chen, G. et al. Establishment of incontinence-associated dermatitis rat models and assessment of the therapeutic effects of zinc oxide, painless skin protective film and silicone dressing. Exp. Ther. Med. 22, 1058 (2021).
Chen, G. A. et al. Silicone dressing combined with topical oxygen therapy alleviates incontinence-associated dermatitis via NF-kappaB p65/STAT1 signaling pathway. Skin. Res. Technol. 30, e13888 (2024).
Mehrabadi, S. Quercetin’s Potential Therapeutic Role in Human Colorectal Cancer: An Effective Strategy for Prevention and Treatment. Anticancer Agents Med. Chem (2025).
Tang, J. et al. Dasatinib and Quercetin mitigate Age-Related alveolar bone inflammaging and neutrophil infiltration. Oral Dis. (2025).
Li, Y., Wu, J., Ding, J., Liu, M. & Yang, R. Interaction of glycosylated Legumin with EGCG and quercetin: structure and stability analysis. J. Sci. Food Agric. (2025).
Ha, A. T. et al. Antioxidant, Moisturizing, and antimelanogenesis effects of Quercetin 3-O-beta-D-Glucuronide in human keratinocytes and melanoma cells via activation of NF-kappaB and AP-1 pathways. Int. J. Mol. Sci. 23. (2021).
Lee, G. B. et al. Anti-Inflammatory effects of Quercetin, Rutin, and Troxerutin result from the Inhibition of NO production and the reduction of COX-2 levels in RAW 264.7 cells treated with LPS. Appl. Biochem. Biotechnol. 196, 8431–8452 (2024).
Toth, S. et al. Quercetin attenuates the ischemia reperfusion induced COX-2 and MPO expression in the small intestine mucosa. Biomed. Pharmacother. 95, 346–354 (2017).
Raja, S. B. et al. Differential cytotoxic activity of Quercetin on colonic cancer cells depends on ROS generation through COX-2 expression. Food Chem. Toxicol. 106, 92–106 (2017).
Min, Z., Yangchun, L., Yuquan, W. & Changying, Z. Quercetin Inhibition of myocardial fibrosis through regulating MAPK signaling pathway via ROS. Pak J. Pharm. Sci. 32, 1355–1359 (2019).
Kim, S. H. et al. Antitumor and apoptotic effects of Quercetin on human melanoma cells involving JNK/P38 MAPK signaling activation. Eur. J. Pharmacol. 860, 172568 (2019).
Cheng, S. C., Huang, W. C., JH, S. P., Wu, Y. H. & Cheng, C. Y. Quercetin inhibits the production of IL-1beta-Induced inflammatory cytokines and chemokines in ARPE-19 cells via the MAPK and NF-kappaB signaling pathways. Int J. Mol. Sci 20. (2019).
Ryu, S., Park, S., Lim, W. & Song, G. Quercetin augments apoptosis of canine osteosarcoma cells by disrupting mitochondria membrane potential and regulating PKB and MAPK signal transduction. J. Cell. Biochem. 120, 17449–17458 (2019).
Rao, K. M., Kim, E., Kim, H. J., Uthappa, U. T. & Han, S. S. Hyaluronic acid-quercetin pendant drug conjugate for wound healing applications. Int. J. Biol. Macromol. 240, 124336 (2023).
Gopalakrishnan, A., Ram, M., Kumawat, S., Tandan, S. & Kumar, D. Quercetin accelerated cutaneous wound healing in rats by increasing levels of VEGF and TGF-beta1. Indian J. Exp. Biol. 54, 187–195 (2016).
Okselni, T. et al. Quercetin as a therapeutic agent for skin problems: a systematic review and meta-analysis on antioxidant effects, oxidative stress, inflammation, wound healing, hyperpigmentation, aging, and skin cancer. Naunyn Schmiedebergs Arch. Pharmacol. (2024).
Kant, V., Sharma, M., Jangir, B. L. & Kumar, V. Acceleration of wound healing by Quercetin in diabetic rats requires mitigation of oxidative stress and stimulation of the proliferative phase. Biotech. Histochem. 97, 461–472 (2022).
Kang, H., Hwang, H. J., Kim, E., Lim, S. H. & Choi, E. H. Activation of local 11beta-Hydroxysteroid dehydrogenase type 1 by Diosmetin enhances endogenous glucocorticoid levels to alleviate skin inflammation: insights into a novel therapeutic strategy for atopic dermatitis. Exp. Dermatol. 34, e70039 (2025).
Binsaleh, A. Y. et al. Salahuddin MM and Eltantawy N. A randomized controlled trial comparing tacrolimus versus hydrocortisone for the treatment of atopic dermatitis in children: new perspectives on interferon gamma-induced protein and growth-related oncogene-alpha. Front. Med. (Lausanne). 11, 1399305 (2024).
Livingstone, D. E. W. et al. 5alpha-Tetrahydrocorticosterone: A topical anti-inflammatory glucocorticoid with an improved therapeutic index in a murine model of dermatitis. Br. J. Pharmacol. 181, 1256–1267 (2024).
Haroon, M. & Kang, S. C. Kaempferol suppresses TLR-2 and TLR-4 coactivation by Attenuation of LPS/LTA-induced inflammation and cellular stress. Mol. Biol. Rep. 52, 870 (2025).
Nasanbat, B. et al. Kaempferol therapy improved MC903 induced-atopic dermatitis in a mouse by suppressing TSLP, oxidative stress, and type 2 inflammation. J. Dermatol. Sci. 111, 93–100 (2023).
Lee, H. S. & Jeong, G. S. Therapeutic effect of Kaempferol on atopic dermatitis by Attenuation of T cell activity via interaction with multidrug resistance-associated protein 1. Br. J. Pharmacol. 178, 1772–1788 (2021).
Jegal, J. et al. Inhibitory effects of luteolin 7-methyl ether isolated from wikstroemia Ganpi on Tnf-A/Ifn-gamma mixture-induced inflammation in human keratinocyte. Nutrients 13. (2021).
Gendrisch, F., Esser, P. R., Schempp, C. M. & Wolfle, U. Luteolin as a modulator of skin aging and inflammation. Biofactors 47, 170–180 (2021).
Jo, B. G. et al. Stellera Chamaejasme and its main compound Luteolin 7-O-Glucoside alleviates skin lesions in Oxazolone- and 2,4-Dinitrochlorobenzene-Stimulated murine models of atopic dermatitis. Planta Med. 85, 583–590 (2019).
Naso, M., Trincianti, C., Tosca, M. A. & Ciprandi, G. Quercetin and its Lecithin-Based formulation: potential applications for allergic diseases based on a narrative review. Nutrients 17. (2025).
Yang, M. et al. Oral prescription containing Ceramide, Proanthocyanidins, Quercetin, and citrus flavonoids improves sensitive skin in mice by modulating Inflammation, skin barrier Function, and gut microbiota. J. Cosmet. Dermatol. 24, e70468 (2025).
Yang, S. C. et al. Topical Anti-Inflammatory effects of Quercetin glycosides on atopic Dermatitis-Like lesions: influence of the glycone type on efficacy and skin absorption. Inflammation 48, 2856–2873 (2025).
Lu, Y., Wang, K. & Hu, L. Advancements in delivery systems for dietary polyphenols in enhancing radioprotection effects: challenges and opportunities. NPJ Sci. Food. 9, 51 (2025).
Zhu, X., Ding, G., Ren, S., Xi, J. & Liu, K. The bioavailability, absorption, metabolism, and regulation of glucolipid metabolism disorders by Quercetin and its important glycosides: A review. Food Chem. 458, 140262 (2024).
Ungurianu, A., Zanfirescu, A. & Margina, D. Exploring the therapeutic potential of quercetin: A focus on its sirtuin-mediated benefits. Phytother Res. 38, 2361–2387 (2024).
Huang, M. et al. Quercetin: A flavonoid with potential for treating acute lung injury. Drug Des. Devel Ther. 18, 5709–5728 (2024).
Funding
This work was supported by Second Hospital of Shanxi Medical University Hospital Fund (202204-5) and Science and Technology Innovation Project of college in Shanxi Province (2023L067).
Author information
Authors and Affiliations
Contributions
Yinghui Zhang and Yan Zhang designed this study and wrote this manuscript; Yan Zhang, Ge Zhao and Junfang Duan performed this study; Dajiang Yuan, Chenli Xu and Lijuan Song analyzed the data.
Corresponding author
Ethics declarations
Competing interests
The authors declare no competing interests.
Additional information
Publisher’s note
Springer Nature remains neutral with regard to jurisdictional claims in published maps and institutional affiliations.
Supplementary Information
Below is the link to the electronic supplementary material.
Rights and permissions
Open Access This article is licensed under a Creative Commons Attribution-NonCommercial-NoDerivatives 4.0 International License, which permits any non-commercial use, sharing, distribution and reproduction in any medium or format, as long as you give appropriate credit to the original author(s) and the source, provide a link to the Creative Commons licence, and indicate if you modified the licensed material. You do not have permission under this licence to share adapted material derived from this article or parts of it. The images or other third party material in this article are included in the article’s Creative Commons licence, unless indicated otherwise in a credit line to the material. If material is not included in the article’s Creative Commons licence and your intended use is not permitted by statutory regulation or exceeds the permitted use, you will need to obtain permission directly from the copyright holder. To view a copy of this licence, visit http://creativecommons.org/licenses/by-nc-nd/4.0/.
About this article
Cite this article
Zhang, Y., Zhao, G., Duan, J. et al. Quercetin alleviates incontinence-associated dermatitis via IKK/NF-κB pathway. Sci Rep 16, 6772 (2026). https://doi.org/10.1038/s41598-026-37345-w
Received:
Accepted:
Published:
Version of record:
DOI: https://doi.org/10.1038/s41598-026-37345-w



