Abstract
Yuxi Taihe Douchi (THDC) is a traditional fermented condiment from the multi-ethnic region of Yunnan Province, known for its distinctive sensory properties. However, the lack of characteristic flavor research has restricted its product iteration upgrade and commercial promotion. This study comprehensively investigated the flavor characteristics, flavor dynamic changes during fermentation, and their associations with microbial diversity in THDC. Results indicated that esters, phenols, and aldehydes were the predominant aroma compounds contributing to its aroma. A total of 22 key volatile flavor compounds (VFCs) were identified, among which 1-octen-3-ol, methional, benzene acetaldehyde, and 4-vinylguaiacol exhibited the highest odor activity values (OAVs) of 316.56, 378.10, 427.23, and 749.73, respectively. High-throughput sequencing identified ten dominant microbial genera in THDC, including Staphylococcus, Bacillus, Weissella, and Aspergillus. Spearman correlation analysis revealed that core microorganisms such as Acinetobacter, Achromobacter and Aspergillus were positively correlated with various free amino acids and aroma compounds. These findings enhance the understanding of microbial community succession in Yuxi THDC and offer a theoretical basis for flavor strain selection, thereby providing a theoretical foundation for flavor enhancement and development of novel Douchi products with regional characteristics.
Introduction
Douchi is a traditional fermented condiment originating from China. It is primarily produced from soybeans or black beans through a semi-open fermentation process. During this process, unique flavor and color profiles develop as a result of microbial and enzymatic activities, along with complex biochemical reactions1,2. Yuxi City in Yunnan Province is a multi-ethnic region characterized by its high-altitude topography (approaching 2,000 m) and an annual average temperature ranging between 15 and 20 °C, which provides a unique environment to produce traditionally fermented foods. Taihe Douchi, a locally renowned ethnic product in Yuxi, has gained widespread consumer acceptance due to its distinctive flavor profile. In recent years, supported by the growth of e-commerce, its market presence has expanded rapidly. This growth imposes higher requirements on accurate product characterization and consistent quality. However, research on its flavor identity and the mechanism underlying the formation of its characteristic flavors remains extremely limited, which hinders effective quality promotion and targeted process optimization.
Microorganisms play a crucial role in determining the overall flavor quality of fermented foods3. They contribute to the formation of flavor compounds primarily through metabolic pathways such as amino acid and carbohydrate metabolism4,5. Therefore, elucidating the flavor formation mechanism in Yuxi THDC hinges on clarifying the relationship between its flavor characteristics and microbial community. Progress has been made in addressing this core question through modern analytical techniques in studies of various Douchi types. For instance, Zhang et al. combined high-throughput sequencing (HTS) with headspace solidphase microextraction combined with gas chromatography-mass spectrometry (HS-SPME-GC-MS) and identified Tetrahymena and Lactobacillus as potential contributors to volatile flavor compounds in Douchi from Guangdong, Guangxi, and Chongqing6. Similarly, Jiang et al. using HTS and HS-SPME-GC-MS, reported significant positive correlations between Millerozyma, Candida, and Kodamaea and ester substances such as ethyl benzoate, ethyl isovalerate, methyl 2-methylbutyrate in Yangjiang Douchi7. In another study, Zhang et al. characterized the correlation between microbial communities and volatile compounds in Babao Douchi by integrating HTS with headspace gas chromatography ion mobility spectrometry (HS-GC-IMS) and gas chromatography-olfactometry-mass spectrometry (GC-O-MS), demonstrating that Acetobacter, Pseudomonas, Porphyrobacter, Arthrobacter, and Ralstonia significantly promoted the formation of its intense fruity, chocolate, and ginger aromas8. However, the studies have focused exclusively on Douchi produced in low-altitude regions such as Guangdong and Hunan. In contrast, the systematic analysis of the typical flavor profile, the dynamic succession of microbial communities, and the principles by which the microbiota drive characteristic flavor formation in Yuxi THDC, a product of unique high-altitude fermentation, remain insufficiently explored.
To elucidate the characteristic flavor profile and underlying formation mechanisms of Yuxi THDC, samples from different fermentation stages were systematically analyzed. The key flavor components, as well as aroma and taste characteristics, were characterized using HS-SPME-GC-MS combined with multivariate statistical analysis and sensory evaluation. HTS was employed to decipher the structure and dynamics of the microbial community during fermentation. Furthermore, Spearman correlation analysis was applied to investigate the relationships between flavor compounds and the microbiota. This study aims to define the unique flavor identity of Yuxi THDC to support its commercial promotion and to clarify the formation mechanism of its flavor, thereby providing guidance for the innovative development of this product category.
Materials and methods
Chemicals and reagents
The n-alkane mixture (C7-C40), 2-octanol, methanol, and trichloroacetic acid (TCA) were purchased from Sigma-Aldrich (St. Louis, MO, USA). Sodium hydroxide (NaOH), silver nitrate (AgNO3), and 3,5-dinitrosalicylic acid (DNS) were obtained from Macklin Biochemical Co., Ltd. (Shanghai, China).
Yuxi THDC samples collection
The industrial production of Yuxi THDC primarily consists of three stages: raw material preparation, koji making, and post fermentation, with a total duration of approximately one month. Samples were collected from the leading and largest Douchi manufacturer in Yuxi City, Yunnan Province (102°31′E, 24°21′N). As illustrated in Fig. 1, the process involves soaking soybeans in pure water until their weight doubles, followed by steaming. After cooling to room temperature, wheat flour and Aspergillus oryzae spores were inoculated for koji making. Upon completion of koji making, salt, sugar, and spices were added to the matured koji, mixed thoroughly. The mixture is then transferred to a container and sealed for 30 days of post fermentation at room temperature.
The traditional fermentation process of Yuxi THDC.
To ensure sampling representativeness and data reliability, a stratified sampling strategy was adopted: samples were collected from three independent production batches (covering different seasonal fermentation cycles) at 0, 1, 7, 15, 22, and 30 days of post-fermentation. At each sampling point, 100 g of THDC was collected from three different positions (top, middle, and bottom) of each fermentation container to account for spatial heterogeneity. These samples were labeled TH0, TH1, TH7, TH15, TH22, and TH30 respectively, with three biological replicates per sampling time point. All replicate samples from the same time point and batch were pooled under sterile conditions, and the homogeneity of pooled samples was verified by determining physicochemical indices with relative standard deviation (RSD) < 5%. Finally, all pooled samples were immediately stored at -80 °C to preserve their original physicochemical, microbial, and flavor profiles for subsequent analysis.
Physicochemical analysis
Douchi samples (5 g) were homogenized and made up to 50 mL with purified water. The suspension was shaken at 180 rpm for 1 h at 30 °C and then filtered to obtain a 10% (w/v) dilution. The procedures for pH, total acid (TA), amino acid nitrogen (AN), and reducing sugar (RS) were carried out in accordance with Liu et al.9. pH was measured with a pH meter (Mettler Toledo GmbH, Switzerland). TA and AN were determined using an automatic potentiometric titrator (Metrohm 905, Switzerland). TA was calculated from the volume of NaOH consumed during titration, and AN was measured by the formaldehyde titration method on the same instrument. RS content was analyzed according to GB 5009.7–2016.
Free amino acid analysis
The analysis of free amino acids (FAAs) was performed according to the methods described by Shi et al. and Li et al. with appropriate modifications10,11. Briefly, 5 g of Douchi sample was homogenized and diluted to 25 mL with purified water. The mixture was shaken at 180 rpm for 1 h at 30 °C and then filtered to obtain a 20% (w/v) filtrate. Subsequently, 1 mL of the extract was mixed with an equal volume (1:1, v/v) of 5% trichloroacetic acid (TCA) and allowed to stand for 1 h at 4 °C. The mixture was then centrifuged at 10,000 rpm for 15 min, and the supernatant was collected. The resulting supernatant was filtered through a 0.22 μm membrane and analyzed using an amino acid analyser (LA8080, Hitachi, Tokyo, Japan). Identification and quantification of FAAs were carried out by calibration with amino acid standards (Thermo fisher Scientific, Waltham, MA, USA).
Volatile compound analysis
Volatile compounds in Douchi were analyzed by HS-SPME-GC–MS, following the procedures described by Feng et al. and Chen et al. with minor modifications12,13. 2.0 g of sample and 15 µL of internal standard 2-octanol (9.70 µg/L, Sigma-Aldrich, St. Louis, MO, USA) were placed in a 20 mL headspace (Sartorius, Goettingen, Germany). Volatiles were extracted using an 85 μm carboxy/polydimethylsiloxane SPME fibre (CAR/PDMS, Supelco, Bellefonte, PA, USA) with a Combi PAL autosampler (CTC Analytics, Zwingen, Switzerland). The extraction was performed at 40 °C for 30 min with agitation at 250 rpm.
Compound separation and analysis were performed using a GC-MS (model 7890B-5977B, Agilent, Santa Clara, CA, USA) equipped with a Restek Stabilwax capillary column (60 m × 0.25 mm × 0.25 μm). Helium was used as the carrier gas with a constant flow rate of 1.2 mL per minute. The oven temperature was initially held at 40 °C for 5 min, then increased to 240 °C at a rate of 5 °C per minute, and finally maintained at 240 °C for 10 min. The mass spectrometer was operated in electron impact (EI) mode with an ionization voltage of 70 eV. The mass scan range was set to 30–500 m/z. The ion source, quadrupole, and transfer line temperatures were set at 230 °C, 150 °C, and 280 °C, respectively.
Volatile compounds were tentatively identified by matching their mass spectra (MS) with those in the NIST 17.0 and Wiley 275 databases, and the identifications were further verified by comparing their calculated retention index (RI) with literature values available in the NIST WebBook. Semi-quantification was performed based on the GC-MS peak area of each compound relative to that of the internal standard, and concentrations were expressed in µg/kg. The odor activity value (OAV) of each compound was calculated as the ratio of its concentration to its odor threshold. All data are presented as mean ± standard deviation (n = 5).
High-throughput sequencing analysis
Microbial DNA was extracted using the E.Z.N.A.® Soil DNA Kit (Omega Bio-Tek, Norcross, GA, USA), quantified with a NanoDrop 2000 (Thermo Scientific, Waltham, MA, USA), and assessed for quality by 1.5% agarose gel electrophoresis. The V3-V4 region of the bacterial 16 S rRNA gene was amplified with primers 338 F (5′-ACTCCTACGGGAGGCAGCA-3′) and 806R (5′-GGACTACHVGGGTWTCTAAT-3′), while the fungal ITS region was amplified using primers ITS1F (5′-CTTGGTCATTTAGAGGAAGTAA-3′) and ITS2R (5′-GCTGCGTTCTTCATCGATGC-3′). PCR amplification was performed following the method of Xu et al.14, and the resulting amplicons were sent to Majorbio Bio-Pharm Technology Co., Ltd for sequencing. Raw sequencing reads were processed with fastp (v0.19.6) to remove low quality sequences, and primer sequences were trimmed using cutadapt (v1.9.1) to obtain clean reads. Paired-end clean reads were merged using FLASH (v1.2.7) and filtered by length to retain target regions. After removing chimeric sequences, high quality reads were clustered into amplicon sequence variants (ASVs) and taxonomically classified against the SILVA 138/16S rRNA database for bacteria and the UNITE 8.0/ITS database for fungi.
Statistical analysis
All statistical analyses and graphing were performed using GraphPad Prism 9.4.1 (GraphPad Software, San Diego, CA, USA). Radar plots and stacked column chart were generated with Origin 2024b (OriginLab Corporation, MA, USA). Orthogonal partial least squares-discriminant analysis (OPLS-DA) was conducted in SIMCA 14.1 (Umetrics, Umeå, Sweden), and volatile compounds with variable importance in projection (VIP) > 1.0 and P < 0.05 were considered statistically significant. One-way analysis of variance (ANOVA) was performed to evaluate the significant differences among groups, followed by Duncan’s multiple range test for pairwise comparisons. Significance was set at P < 0.05. Spearman correlation analysis was carried out using IBM SPSS Statistics 24.0 (SPSS Inc., IL, USA). Correlations between microorganisms and flavor compounds (with |R| > 0.7 and P < 0.05) were visualized using Cytoscape v.3.6.1 (Cytoscape Consortium, https://cytoscape.org/). To address the risk of false positives caused by multiple pairwise comparisons in correlation analysis, the false discovery rate (FDR) method was used to adjust the original p-values. Correlations were considered statistically significant when the adjusted P < 0.05.
Results and discussion
Changes of physicochemical properties
pH, TA, RS, and AN are key parameters influencing the quality and sensory characteristics of fermented foods. As illustrated in Fig. 2a, the pH during THDC fermentation exhibited a two-phase decreasing. It initially decreased rapidly from 6.05 on TH0 to 5.77 on TH1, followed by a further drop from 5.75 on TH7 to 5.45 on TH22, after which it stabilized until the end of fermentation. The TA content showed some fluctuation (Fig. 2b), increasing to 4.13 g/100 g by TH15 before declining to 3.75 g/100 g at TH30. The observed trends in pH and TA during THDC fermentation are consistent with those reported by Lan et al. in Yongchuan Douchi15. The increase in TA may be attributed to the accumulation of organic acids produced by microbial metabolism, while the subsequent decrease after TH15 could be related to the binding of organic acids with cations such as sodium ions in salt16. These results suggest that the first 15 days of THDC fermentation represent a period of intense microbial metabolic activity and acid accumulation.
The dynamic changes in physicochemical of Yuxi THDC. (a) pH, (b) TA content, (c) RS content, (d) AN content. Different lowercase letters (a, b, c, d, e.) above bars within the same parameter indicate significant differences (P < 0.05) as determined by Duncan’s multiple range test.
The changes in RS and AN content during THDC fermentation are shown in Fig. 2c and d, respectively. The RS content increased continuously, peaking at 5.39 g/100 g on TH15, and subsequently stabilized. In contrast, the AN content rose gradually during the early fermentation stage, reaching a maximum of 1.48 g/100 g on TH15, after which it exhibited a declining trend. In the initial phase, the hydrolysis of proteins and accumulation of AN were promoted by various proteases secreted by microorganisms17. As fermentation progressed, however, the increasingly acidic environment likely suppressed protease activity, leading to reduced protein degradation efficiency. Concurrently, the consumption of AN in Maillard reactions further contributed to the decrease in AN content during the later stages of THDC fermentation18,19.
Changes of free amino acids
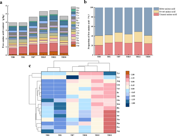
Free amino acids (FAAs), which are primarily derived from the microbial degradation of proteins in the raw materials, play a critical role in fermented soybean products by contributing to taste and serving as precursors for flavor compounds20,21. A total of 16 FAAs were detected during the fermentation of THDC. As shown in Fig. 3a, the total FAAs content increased from 3.96 g/100 g (TH0) to 5.44 g/100 g (TH22), reflecting ongoing microbial activity and proteolysis. Glutamic acid (Glu), considered the primary umami amino acid in Douchi, increased gradually from 0.71 g/100 g at TH0 to 1.02 g/100 g at TH22, a trend consistent with that reported in Aspergillus-type Douchi22. Aspartate (Asp), another umami amino acid, also rose from 0.11 g/100 g (TH0) to 0.46 g/100 g (TH22). Sweet amino acids, including threonine (Thr), serine (Ser), glycine (Gly), alanine (Ala), and proline (Pro), accounted for 16.62% to 22.09% of the total FAAs (Fig. 3b). Among these, Pro and Ala were the most abundant, reaching 0.31 g/100 g and 0.26 g/100 g at TH22, respectively. Bitter amino acids including lysine (Lys), methionine (Met), isoleucine (Ile), leucine (Leu), tyrosine (Tyr), phenylalanine (Phe), histidine (His), valine (Val) and arginine (Arg), which collectively showed the highest content and proportion, with Phe, Arg, and Leu being the predominant contributors. As illustrated in Fig. 3c, FAAs accumulated significantly at stages such as TH15 and TH22, indicating their important role in developing the rich and complex taste profile of THDC.
The free amino acids during the fermentation of Yuxi THDC. (a) Free amino acids content, (b) proportion free amino acids, (c) heatmap of free amino acids at different fermentation stages.
The taste activity value (TAV), defined as the ratio of the concentration of a compound to its taste threshold, is used to evaluate the contribution of a compound to taste perception. A TAV greater than 1.0 indicates a significant contribution to taste, with higher values representing stronger impacts23. The entire list of TAVs of 16 FAAs can be found as Supplementary Table S1 online. In THDC, only four free amino acids (Glu, Lys, Phe, and Arg) exhibited TAVs exceeding 1.0 (Supplementary Table S1). Among these, Glu had the highest TAV (3.41), suggesting its dominant role in imparting a strong umami taste to THDC. Although bitter amino acids collectively accounted for more than 50% of the total free amino acid content, most exhibited TAVs below 1.0. Only Lys, Phe, and Arg had TAVs greater than 1.0, indicating that the overall impact of bitter amino acids on the bitter taste of THDC is limited.
Changes of volatile compounds
VFCs content and multivariate statistical analysis
VFCs across different fermentation stages of Douchi were identified and quantified using HS-SPME-GC-MS. A total of 193 VFCs were detected during THDC fermentation, classified into 46 esters, 19 alcohols, 8 phenols, 35 aldehydes, 27 ketones, 9 furans, 9 pyrazines, 9 acids, and 31 other compounds (Fig. 4a). Notably, the number of VFC types increased from 98 at TH0 to 116 at TH30, indicating that fermentation effectively enriched the diversity of VFCs in this soybean-based product. As shown in Fig. 4b, the total content of VFCs exhibited an initial increase followed by a decrease, peaking at 69.06 mg/kg at TH22. Esters, phenols, and aldehydes were identified as the predominant aromatic contributors throughout the fermentation process, their average content were 10.81 mg/kg, 8.51 mg/kg, and 6.88 mg/kg, respectively.
The orthogonal partial least squares discrimination analysis (OPLS-DA) was applied to discriminate the characteristic flavor profiles of THDC during fermentation (Fig. 4c). The Q2 (0.96), R²X (0.92) and R²Y (0.97) values of OPLS-DA model were all above 0.9, respectively, indicating reasonable variable explanation and prediction ability12. The OPLS-DA score plot revealed clear separation among samples from different fermentation periods, suggesting significant dynamic changes in VFCs composition over time. Based on variable importance in projection (VIP) analysis, 31 VFCs with VIP > 1.0 were identified as key VFCs (Fig. 4d), which can be regarded as characteristic aroma markers for different fermentation stages. As shown in Fig. 4e, seven esters accumulated mainly in the early fermentation phase (TH0 to TH7). As fermentation progressed, 12 compounds were significantly enriched (P < 0.05) by TH22, likely contributing to the intense aroma detected at this stage.
The changes of volatile flavor compounds during the fermentation of Yuxi THDC. (a) The types of volatile flavor compounds, (b) the content of volatile flavor compounds, (c) OPLS-DA score plot, (d) variable importance in projection plot, red indicates VIP > 2.0, orange indicates 2.0 > VIP > 1.5, and blue indicates 1.5 > VIP > 1.0, (e) heatmap of key volatile flavor compounds in the different fermentation period.
Analysis of characteristic volatile flavor compounds
The overall aroma profile of Douchi is determined by both the concentration of volatile compounds and their odor thresholds24. Notably, some compounds present at low concentrations can still significantly contribute to the overall aroma due to their low odor thresholds. To accurately evaluate the contribution of individual volatile compounds to the aroma of THDC, characteristic VFCs were screened based on VIP > 1.0 and OAV > 1.0. With OAV > 1.0 indicating a significant contribution to aroma, and higher OAV values reflecting greater aroma contributions25. The entire list of OAVs of 22 VFCs in THDC can be found as Supplementary Table S1 online. As listed in Table S1, 1-octen-3-ol, methional, benzene acetaldehyde, 3-methylbutanal, 4-vinylguaiacol, anethole, and estragole exhibited OAVs exceeding 100, indicating their substantial impact on the aroma of THDC.
Alcohols are one of the key components contributing to the distinctive flavor of Douchi. In THDC, 2,3-butanediol, 1-octen-3-ol, and 3-methyl-1-butanol had both VIP values and OAV greater than 1.0. The OAV of 2,3-butanediol peaked at TH22 (55.57), imparting butter and creamy aroma. While 1-octen-3-ol, characterized by its mushroom-like aroma, consistently showed OAVs above 100 throughout fermentation, underscoring its prominent role. Aldehydes, secondary metabolites derived from the oxidation of unsaturated fatty acids, significantly influence the aroma of THDC due to their generally low odor thresholds26,27. Several aldehydes, including methional, benzene acetaldehyde, nonanal, hexanal, 2-methylbutanal, and 3-methylbutanal, had OAVs greater than 1.0. Methional, which arises from Strecker degradation and methionine fermentation28, had an average OAV above 100 and contributed cooked potato aroma. Benzene acetaldehyde, with its floral aroma, greatly influenced the aroma profile of THDC and has also been identified as a key aroma compound in Chongqing Mucor-type Douch29. 2-Methylbutanal and 3-methylbutanal with roasted nut aroma, which reached their highest OAVs at TH22 (29.15 and 355.82, respectively). Guaiacol was identified as a characteristic VFC specifically from TH7 to TH22, with OAV > 1.0 only during this period. 4-Vinylguaiacol, known for its smoky, bacon-like aroma and recognized as an important aroma compound in soy sauce30,31, contributed distinct smoky aroma to THDC, particularly at stages TH22 and TH30.
In contrast, esters, acids, and ketones had considerably lower OAVs compared to other compounds. Only ethyl acetate and 9-octadecenoic acid ethyl ester had both OAV and VIP values greater than 1.0 among the esters, providing floral and fruity aromas. The high odor thresholds of acids generally limit their direct aromatic role, allowing them to serve mainly as supporting aroma that enhance the complexity and balance of the aroma profile32. Isovaleric acid and nonanoic acid were characteristic acids in THDC, adding sour aroma that enriched the overall aroma. Additionally, compounds such as anethole, estragole, D-limonene, and dimethyl disulfide, largely derived from spices added during the post fermentation stage, contributed anise, clove, citrus, and onion aroma to the aroma profile of THDC.
Analysis of microbial community succession
Microbial diversities
Microbial succession during the fermentation of Yuxi THDC was investigated by analyzing microbial diversity. In α-diversity analysis, the Shannon index reflects microbial diversity, while the Chao1 index is positively correlated with species richness33. As shown in Fig. 5a and b, both bacterial Chao1 index and Shannon index exhibited a trend of initially increasing and subsequently decreasing over the course of fermentation, reached their highest levels during the TH15 to TH22 period. In contrast, fungal Chao1 index and Shannon index exhibited a trend of initially decreasing, then increasing, before declining again during fermentation, reached their peaks at TH15 and TH22, respectively (Fig. 5c and d). Both bacterial and fungal communities exhibited significant fluctuations in diversity and richness during the fermentation period, with both reaching their highest levels at the TH15 to TH22 stage, which consistent with the findings reported by Lan et al. for Yongchuan Douchi15.
Principal coordinate analysis (PCoA) was applied to evaluate β-diversity and compare structural differences in microbial communities. As illustrated in Fig. 5e, bacterial community structures clearly separated across different fermentation stages. In contrast, fungal communities exhibited relatively similar compositions among most stages, except for TH15 and TH30 (Fig. 5f). These distinct microbial profiles and their metabolic activities form the fundamental basis for the development of characteristic flavor differences in Yuxi THDC.
The diversity and composition of microorganisms during fermentation of Yuxi THDC. Chao 1 indexes of (a) bacteria and (c) fungi, Shannon indexes of (b) bacteria and (d) fungi, PCoA of (e) bacteria and (f) fungi. Different lowercase letters (a, b) above bars within the same parameter indicate significant differences (P < 0.05) as determined by Duncan’s multiple range test.
Composition of microbial communities
Dominant microbial genera with high relative abundance are generally considered essential constituents of fermented foods34. In THDC, eight bacterial genera and two fungal genera with relative abundances exceeding 1% were identified (Fig. 6a, b), including Staphylococcus, Bacillus, Weissella, Klebsiella, Enterococcus, Pediococcus, Enterobacteriaceae, Corynebacterium, Aspergillus, and Zygosaccharomyces.
Relative abundance of community composition at the genus levels in Yuxi THDC from different fermentations stages (relative abundance < 1% is “Others”). Relative abundance of (a) bacteria and (b) fungi community composition at the genus level.
Staphylococcus, a predominant bacterium in traditional fermented soybean products22,35, was the most abundant bacterial genus in THDC, with an average relative abundance of 62.09%. This result, however, differs from the findings of Zhang et al. and Jiang et al. in Aspergillus-type Douchi from Yangjiang, Guangdong Province, where the relative abundance of Staphylococcus remained below 10% 2, 7. This discrepancy may be explained by the notable environmental differences between the two regions: Yangjiang is located at a low altitude of only about 10 m and has a relatively high annual average temperature (24–25 °C), while Yuxi experiences lower temperatures due to its higher elevation. The cooler conditions in Yuxi are consistent with the observation reported by Tan et al. that lower temperatures favor the proliferation of Staphylococcus36. The relative abundance of Bacillus fluctuated considerably, peaking at 31.21% in TH1; this genus has also been reported as dominant in Yongchuan Douchi and Babao Douchi8,15. Weissella abundance varied during fermentation, reaching its maximum (9.22%) at TH7. In contrast, the maximum relative abundance of Weissella in Yongchuan Douchi from Chongqing was only 3.11%15. This difference may be attributed to environmental factors: although Chongqing has an annual average temperature (16–18 °C) similar to that of Yuxi, its altitude is only around 400 m, significantly lower than that of Yuxi. Consistent with the findings of Liu et al. in fermented soy whey37, these results suggest that higher altitude conditions likely promote the growth of Weissella. Klebsiella showed an initial increase followed by a decrease, with the highest level (6.29%) observed at TH7. Notably, Enterococcus maintained a stable presence throughout THDC fermentation, suggesting strong adaptability to environmental changes. Pediococcus, a typical dominant microbe in Yongchuan and Liuyang Douchi15,38, had an average abundance of 1.90% in THDC. Corynebacterium exceeded 1% only at TH15 (2.48%) and has also been identified as a key genus in Aspergillus-type Douchi from Jiangxi39. Enterobacteriaceae was detected at over 1% only after 22 days of fermentation, indicating that late-stage conditions are more favorable for its growth.
As shown in Fig. 6b, the fungal community in THDC was relatively simple and stable compared to the bacterial consortium. Aspergillus, used as the starter culture for Aspergillus-type Douchi, accounted for an average of 99.21% of the fungal community. Zygosaccharomyces, detected only at TH30, is an important microbe in fermented soybean products and is closely associated with the synthesis of HEMF, which enhances the soy-sauce-like aroma40,41. In summary, the dominant microbiota in Yuxi THDC is also commonly found in other types of Douchi and fermented soybean products, forming the microbial foundation for the development of its characteristic flavor profile.
Correlation analysis between microbial community, physicochemical properties and flavor compounds
The fermentation process of THDC is highly dynamic, and statistical associations between core microorganisms and key metabolites can provide hypotheses regarding their potential roles. Putative potential core microorganisms in Yuxi THDC were screened according to the following criteria12,42: (1) stable presence in at least 20% of the samples, (2) relative abundance greater than 0.1%. Based on these criteria, 14 microbial genera (13 bacterial and 1 fungal) were identified as potential core microorganisms during THDC fermentation.
To explore potential relationships, Spearman correlation analysis was performed. Given the large number of comparisons, p-values were adjusted using the False Discovery Rate (FDR) method. Figure 7 illustrates the significant correlations (FDR-adjusted P < 0.05, |R| > 0.7) between core microorganisms and key physicochemical properties and flavor compounds. Genera such as Enterobacter, Acinetobacter, Achromobacter and Aspergillus showed significant associations with multiple physicochemical properties and flavor compounds, suggesting their putative potential importance in the fermentation ecosystem.
Spearman correlation analysis between potential core microorganisms and 38 flavor compounds as well as four physicochemical properties based on statistically significant Spearman correlation coefficient. The red and blue lines indicate positive and negative correlations between microorganisms, flavor compounds and physicochemical properties, respectively, with the color intensity proportional to the strength of the correlation.
In terms of physicochemical properties, norank_f_norank_o_Chloroplast showed a negative correlation with TA (P < 0.05, R = -0.89), while Acinetobacter and Achromobacter were negatively correlated with pH (P < 0.01, R < -0.8). Acinetobacter was positively correlated with RS content (P < 0.01, R = 0.94), consistent with findings reported by Tong et al.43. A significant positive correlation was observed betweenAchromobacter and the accumulation of AN (P < 0.05, R > 0.7), Conversely, Aspergillus was negatively correlated with AN (P < 0.01, R = -0.89), which may indicate a potential role in the consumption of AN.
Regarding FAAs, Klebsiella, Kurthia, and Leuconostoc were positively correlated with Pro, Tyr, and Thr (P < 0.01, R > 0.8), respectively, which aligns with the results of Zhao et al.44; both Acinetobacter and Achromobacter exhibited significant positive correlations with Phe (P < 0.01, R > 0.8).
For VFCs, Klebsiella and Acinetobacter were positively correlated with benzene acetaldehyde (P < 0.01, R > 0.8). Lactobacillus showed a robust negative correlation with 4-vinylguaiacol (P < 0.01, R = -0.94). Aspergillus was positively correlated with linoleic acid ethyl ester, hexadecanoic acid ethyl ester and 9-octadecenoic acid ethyl ester (P < 0.01, R > 0.8), which is consistent with the findings of Huang et al. in Daqu fermentation45. Additionally, Enterobacter was positively correlated with 2,3-butanedione and acetic acid (P < 0.01, R > 0.7) but negatively correlated with four esters (P < 0.01, R < -0.7), including 9,12-octadecadienoic acid methyl ester, hexadecanoic acid methyl ester, 9-octadecenoic acid methyl ester, and 9,12,15-octadecatrienoic acid methyl ester.
Notably, bacterial communities exhibited more extensive correlations with flavor compounds and physicochemical properties compared to fungal communities. However, it is crucial to emphasize that these correlations do not imply causation. The associations reported here are based on genus-level data and may reflect shared environmental responses or co-occurrence patterns rather than direct microbial production or consumption. In conclusion, the complex interactions among microbial communities during THDC fermentation collectively regulate energy metabolism, material transformation, and the synthesis of flavor compounds, which ultimately determines the sensory quality of the final product.
Conclusion
This study systematically analysis of the physicochemical properties, flavor profile, and microbial community dynamics during the fermentation of Yuxi THDC. We observed significant increases in AN, FAAs and the diversity and concentration of VFCs throughout fermentation. Umami amino acids accumulated at TH22. Through multivariate statistical analysis, we identified 22 characteristic VFCs including 1-octen-3-ol, methional, benzene acetaldehyde, and 4-vinylguaiacol exhibiting high OAVs of 316.56, 378.10, 427.23, and 749.73, respectively. Twelve of characteristic VFCs were significantly enriched at TH22. HTS identified ten dominant microbial genera in THDC, such as Staphylococcus, Bacillus, Weissella, and Aspergillus. Spearman correlation analysis revealed that Enterobacter, Acinetobacter, Achromobacter and Aspergillus were putative core functional genera. These genera showed significant associations with the accumulation of multiple FAAs and characteristic VFCs. However, this study has inherent limitations, which correlation analysis cannot establish direct causal relationships, as observed associations may reflect indirect interactions or shared environmental responses rather than direct metabolic regulation. Future studies will focus on validating the metabolic capabilities of putative functional taxa, and exploring the mechanisms of microbial interactions underlying flavor formation. These findings offer new insights into the associations between flavor compounds and microbial communities in THDC. They also provide a scientific basis for optimizing fermentation processes and improving the flavor quality of this regional specialty fermented food.
Data availability
Data will be made available on request. Readers with a legitimate need for the data used in this study should contact the corresponding author, Xing Tong (email: tongxhaday@163.com).
References
Rong, P. et al. Untargeted metabolomics analysis of non-volatile metabolites and dynamic changes of antioxidant capacity in Douchi with edible mushroom by-products. Food Chem. 431, 137066. https://doi.org/10.1016/j.foodchem.2023.137066 (2024).
Zhang, J. et al. Characterization and correlations of dominant microorganisms and volatile compounds in fermentation process of Yangjiang Douchi. J. Sci. Food Agric. 104 (12), 7397–7407. https://doi.org/10.1002/jsfa.13560 (2024).
Han, J. et al. Regulation of microbial metabolism on the formation of characteristic flavor and quality formation in the traditional fish sauce during fermentation: A review. Crit. Rev. Food Sci. Nutr. 63 (25), 7564–7583. https://doi.org/10.1080/10408398.2022.2047884 (2023).
Zhao, D., Hu, J. & Chen, W. Analysis of the relationship between microorganisms and flavour development in dry-cured grass carp by highthroughput sequencing, volatile flavour analysis and metabolomics. Food Chem. 368, 130889. https://doi.org/10.1016/j.foodchem.2021.130889 (2022).
Zhang, K. et al. The regulation of key flavor of traditional fermented food by microbial metabolism: A review. Food Chem. X. 19, 100871. https://doi.org/10.1016/j.fochx.2023.100871 (2023).
Zhang, R. et al. Relationship between microorganisms and the flavour of Douchi obtained from different regions: analysis using high-throughput sequencing and GC-MS. Food Biosci. 61, 104743. https://doi.org/10.1016/j.fbio.2024.104743 (2024).
Jiang, X. et al. Correlation between microbial community, physicochemical properties, and characteristic flavor compounds of Yangjiang Douchi. J. Future Foods. 6 (4), 617–630. https://doi.org/10.1016/j.jfutfo.2024.10.003 (2026).
Zhang, Y. et al. Characterization and correlation of dominant bacteria and volatile compounds in post-fermentation process of Ba-bao Douchi. Food Res. Int. 160, 111688. https://doi.org/10.1016/j.foodres.2022.111688 (2022).
Liu, B., Li, Y., Cao, Z. & Wang, C. Effect of Tetragenococcus halophilus, Zygosaccharomyces rouxii, and Torulopsis versatilis addition sequence on soy sauce fermentation. Innovative Food Sci. Emerg. Technol. 69, 102662. https://doi.org/10.1016/j.ifset.2021.102662 (2021).
Shi, T. et al. Study on microbial community, physicochemical properties and metabolites in the fermentation process of loach. Food Biosci. 64, 105936. https://doi.org/10.1016/j.fbio.2025.105936 (2025).
Li, X., Xu, X., Wu, C., Tong, X. & Ou, S. Effect of sequential inoculation of Tetragenococcus halophilus and Wickerhamomyces anomalus on the flavour formation of early-stage Moromi fermented at a lower temperature. Foods 12 (18), 3509. https://doi.org/10.3390/foods12183509 (2023).
Feng, Y. et al. Decoding temperature-driven microbial community changes and flavor regulation mechanism during winter fermentation of soy sauce. Food Res. Int. 177, 113756. https://doi.org/10.1016/j.foodres.2023.113756 (2024).
Chen, J. et al. Integrated volatolomics and metabolomics analysis reveals the characteristic flavor formation in Chouguiyu, a traditional fermented Mandarin fish of China. Food Chem. 418, 135874. https://doi.org/10.1016/j.foodchem.2023.135874 (2023).
Xu, D. et al. High-throughput sequencing approach to characterize dynamic changes of the fungal and bacterial communities during the production of sufu, a traditional Chinese fermented soybean food. Food Microbiol. 86, 103340. https://doi.org/10.1016/j.fm.2019.103340 (2020).
Lan, L. et al. Correlation between microbial community succession and flavor substances during fermentation of Yongchuan Douchi. Food Biosci. 56, 103192. https://doi.org/10.1016/j.fbio.2023.103192 (2023).
Xu, J. et al. A review on fermented vegetables: microbial community and potential upgrading strategy via inoculated fermentation. Compr. Rev. Food Sci. Food Saf. 23 (3), e13362. https://doi.org/10.1111/1541-4337.13362 (2024).
Qu, Y., Yun, J., Li, Y., Ai, D. & Zhang, W. Microbial succession and its correlation with the dynamics of flavor compounds involved in the fermentation of Longxi bacon. Front. Microbiol. 14, 1234797. https://doi.org/10.3389/fmicb.2023.1234797 (2023).
Chen, X. et al. Dynamic changes in metabolomics and flavoromics during industrial scale fermentation of Chinese traditional soy sauce. Food Biosci. 59, 103940. https://doi.org/10.1016/j.fbio.2024.103940 (2024).
Guo, Q., Peng, J. & He, Y. A systematic comparative study on the physicochemical properties, volatile compounds, and biological activity of typical fermented soy foods. Foods 13 (3), 415. https://doi.org/10.3390/foods13030415 (2024).
Zhang, L. et al. Changes of microbial communities and metabolites in the fermentation of persimmon vinegar by bioaugmentation fermentation. Food Microbiol. 122, 104565. https://doi.org/10.1016/j.fm.2024.104565 (2024).
Le, P., Verscheure, L., Le, T., Verheust, Y. & Raes, K. Implementation of HPLC analysis for γ-aminobutyric acid (GABA) in fermented food matrices. Food Anal. Methods. 13 (5), 1190–1201. https://doi.org/10.1007/s12161-020-01734-2 (2020).
Li, J. et al. Association between flavors and microbial communities of traditional Aspergillus-Douchi produced by a typical industrial-scale factory. LWT-Food Sci. Technol. 176, 114532. https://doi.org/10.1016/j.lwt.2023.114532 (2023).
Zhu, W. et al. Changes in taste substances during fermentation of fish sauce and the correlation with protease activity. Food Res. Int. 144, 110349. https://doi.org/10.1016/j.foodres.2021.110349 (2021).
Liang, Y. et al. Characterization of volatile compounds and identification of key aroma compounds in different aroma types of Rougui Wuyi rock tea. Food Chem. 455, 139931. https://doi.org/10.1016/j.foodchem.2024.139931 (2024).
Pu, X. et al. Investigation of dynamic changes in quality of small white apricot wine during fermentation. LWT-Food Sci. Technol. 176, 114536. https://doi.org/10.1016/j.lwt.2023.114536 (2023).
Zhang, M. et al. Characterization of odor-active compounds of chicken broth and improved flavor by thermal modulation in electrical stewpots. Food Res. Int. 109, 72–81. https://doi.org/10.1016/j.foodres.2018.04.036 (2018).
Zang, J. et al. Identification of characteristic flavor and microorganisms related to flavor formation in fermented common carp (Cyprinus Carpio L). Food Res. Int. 155, 111128. https://doi.org/10.1016/j.foodres.2022.111128 (2022).
Wang, X., Guo, M., Song, H., Meng, Q. & Guan, X. Characterization of key odor-active compounds in commercial high-salt liquid-state soy sauce by switchable GC/GC×GC-Olfactometry-MS and sensory evaluation. Food Chem. 342, 128224. https://doi.org/10.1016/j.foodchem.2020.128224 (2021).
Miao, X. et al. Volatile flavor profiles of douchis from different origins and varieties based on GC-IMS and GC-O-QTOF/MS analysis. Food Chem. 460, 140717. https://doi.org/10.1016/j.foodchem.2024.140717 (2024).
Steinhaus, P. & Schieberle, P. Characterization of the key aroma compounds in soy sauce using approaches of molecular sensory science. Agric. Food Chem. 55, 6262–6269. https://doi.org/10.1021/jf0709092 (2007).
Zhou, T., Feng, Y., Thomas-Danguin, T. & Zhao, M. Enhancement of saltiness perception by odorants selected from Chinese soy sauce: A gas chromatography/ olfactometry-associated taste study. Food Chem. 335, 127664. https://doi.org/10.1016/j.foodchem.2020.127664 (2021).
Wei, Q., Liu, G., Zhang, C., Sun, J. & Zhang, Y. Identification of characteristic volatile compounds and prediction of fermentation degree of pomelo wine using partial least squares regression. LWT-Food Sci. Technol. 154, 112830. https://doi.org/10.1016/j.lwt.2021.112830 (2022).
Liang, H. et al. Effects of salt concentration on microbial diversity and volatile compounds during suancai fermentation. Food Microbiol. 91, 103537. https://doi.org/10.1016/j.fm.2020.103537 (2020).
Wolfe, B., Button, J., Santarelli, M. & Rachel, J. D. Cheese rind communities provide tractable systems for in situ and in vitro studies of microbial diversity. Cell 158 (2), 422–433. https://doi.org/10.1016/j.cell.2014.05.041 (2014).
Fan, J. et al. Synergistic fermentation with functional microorganisms improves safety and quality of traditional Chinese fermented foods. Foods 12 (15), 2892. https://doi.org/10.3390/foods12152892 (2023).
Tan, G. et al. Comparative evaluation of the microbial diversity and metabolite profiles of Japanese-style and Cantonese-style soy sauce fermentation. Front Microbiol. 13, 976206. https://doi.org/10.3389/fmicb.2022.976206 (2022).
Liu, L. et al. Metabolic network of lactic acid bacteria driving the formation of characteristic flavor compounds in traditional Yunnan fermented soy Whey (FSW) and their formation mechanisms. LWT-Food Sci. Technol. 230, 118238. https://doi.org/10.1016/j.lwt.2025.118238 (2025).
Chen, T. et al. Application of denaturing gradient gel electrophoresis to microbial diversity analysis in Chinese Douchi. J. Sci. Food Agric. 92, 2171–2176. https://doi.org/10.1002/jsfa.5604 (2012).
Yang, H. et al. Exploring functional core bacteria in fermentation of a traditional Chinese food, Aspergillus-type Douchi. PLoS ONE. 14, e0226965. https://doi.org/10.1371/journal.pone.0226965 (2019).
Li, X. et al. Molecular mechanisms of furanone production through the EMP and PP pathways in Zygosaccharomyces rouxii with D-fructose addition. Food Res. Int. 133, 109137. https://doi.org/10.1016/j.foodres.2020.109137 (2020).
Feng, Y. et al. Mechanistic insights into soy sauce flavor enhancement via Co-culture of Limosilactobacillus fermentum and Zygosaccharomyces rouxii. Food Biosci. 61, 104979. https://doi.org/10.1016/j.fbio.2024.104979 (2024b).
Jia, Y. et al. Development of a defined autochthonous starter through dissecting the seasonal Microbiome of broad bean paste. Food Chemi. 357, 129625. https://doi.org/10.1016/j.foodchem.2021.129625 (2021).
Tong, W. et al. Insights into the dynamic succession of microbial community and related factors of Vanillin content change based by high-throughput sequencing and Daqu quality drivers. Foods 12 (23), 4312. https://doi.org/10.3390/foods12234312 (2023).
Zhao, D. et al. Proteomics and metagenomics reveal the relationship between microbial metabolism and protein hydrolysis in dried fermented grass carp using a lactic acid bacteria starter culture. Curr. Res. Food Sci. 5, 2316–2328. https://doi.org/10.1016/j.crfs.2022.11.016 (2022).
Huang, P. et al. Exploring the successions in microbial community and flavor of Daqu during fermentation produced by different pressing patterns. Foods 12 (13), 2603. https://doi.org/10.3390/foods12132603 (2023).
Acknowledgements
The authors acknowledge Mr. Yili Liu for his invaluable technical expertise in data analysis and validation. Special thanks are also extended to Mr. Tianchang Jia for his helpful comments on the manuscript.
Funding
This work was supported by the Yunnan Provincial Major Science and Technology Special Program (202302AE090019).
Author information
Authors and Affiliations
Contributions
**Changzheng Wu** : Writing-review & editing, Funding acquisition, Conceptualization. **Hui Wu** : Methodology, Formal analysis, Visualization, Writing original draft. **Ruiqi Jin** : Conceptualization, Methodology, Investigation. **Jiaqian Liang** : Writing-review & editing. **Xing Tong** : Conceptualization.
Corresponding author
Ethics declarations
Competing interests
The authors declare no competing interests.
Additional information
Publisher’s note
Springer Nature remains neutral with regard to jurisdictional claims in published maps and institutional affiliations.
Supplementary Information
Below is the link to the electronic supplementary material.
Rights and permissions
Open Access This article is licensed under a Creative Commons Attribution-NonCommercial-NoDerivatives 4.0 International License, which permits any non-commercial use, sharing, distribution and reproduction in any medium or format, as long as you give appropriate credit to the original author(s) and the source, provide a link to the Creative Commons licence, and indicate if you modified the licensed material. You do not have permission under this licence to share adapted material derived from this article or parts of it. The images or other third party material in this article are included in the article’s Creative Commons licence, unless indicated otherwise in a credit line to the material. If material is not included in the article’s Creative Commons licence and your intended use is not permitted by statutory regulation or exceeds the permitted use, you will need to obtain permission directly from the copyright holder. To view a copy of this licence, visit http://creativecommons.org/licenses/by-nc-nd/4.0/.
About this article
Cite this article
Wu, C., Wu, H., Jin, R. et al. Characterization of the flavor profile and microbial-driven mechanism of characteristic flavor formation in Yuxi Taihe Douchi. Sci Rep 16, 6568 (2026). https://doi.org/10.1038/s41598-026-37349-6
Received:
Accepted:
Published:
Version of record:
DOI: https://doi.org/10.1038/s41598-026-37349-6






